小伙伴们请注意!
距离初级报名仅剩2天了!
信息采集已于今日中午12点及诶之
初级报名将于 明日中午12:00截止
大家千万不要错过报名时间呀!
重要提醒!
只报名不缴费视同放弃报名!
多地报名缴费1月27日18:00截止!2026年初级会计考试报名已经进入倒计时,在此,小奥要重点提醒大家:
只报名不缴费视同放弃报名!因此,大家报名后一定要完成缴费,否则就无法参加考试,只能再等一年!
广东
未在规定时间内进行报名、缴费的人员视为自动放弃考试报名,届时将不能参加考试。报名缴费成功后报名信息将不能在网上自行修改。
图片来源:广东省财政厅
浙江
已在网上提交报名订单但在缴费截止前未成功缴费的,视同放弃考试报名。
图片来源:浙江省财政厅
......
总之,一句话!只报名不缴费,视同放弃报名,不能参加考试!所以大家一定要记得缴费~
另外,奥奥提醒大家:这些地区报名条件特殊,报名前务必留意!
向左滑动看更多
识别下方二维码
回复关键词:报名
立即查看26年初级各地区报名公告
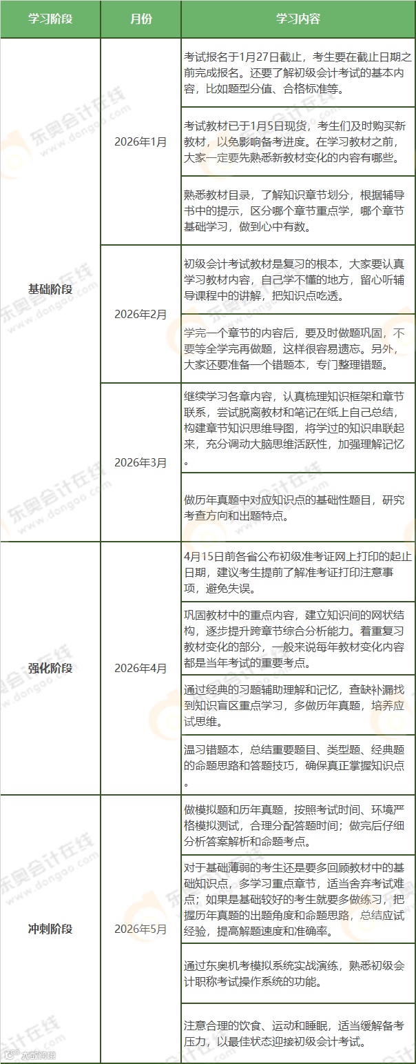
初级会计备考月历表来了,
助力考生合理规划备考时间!
2026年初级会计考试于5月16日-18日举行,目前备考正在火热进行中,东奥为考生们整理了备考月历表,帮助大家规划每个月的学习任务,高效利用备考时间!
基础阶段:2026年1月-3月
强化阶段: 2026年4月
冲刺阶段:2026年5月
添加东奥助教老师
为你推荐合适的课程
👇👇👇
、
📣想考26年初级会计的小伙伴集合❗️❗️
专门针对小白补弱的集训营来啦
今日19:00 率航老师
带大家学《初级会计实务》
快来预约直播吧~
考初级,用26年初级《轻1·辅导教材》
今年《轻一》全面升级!
刘阳、陈硕老师主编
12位东奥名师护航!
2026年东奥首创
专为初级小白定制的全套书课!
快速入门→主体课程→真题带刷→考前速记
7套书课,230小时精讲课程
除此之外,还额外赠送
2500道初级必刷题库
及4款实操就业课!
🔥限时优惠价36.8元 (2科)
👇今年初级就用它👇
√加入2026初级会计备考交流群,一起学习一起过,你将收获:
✅备考资讯:获取最新考试信息;
✅免费资料:免费备考资料分享;
✅每日一练:每日精选习题练习;
✅公益模考:考前免费公益模考;
✅考后估分:考后免费真题估分;
✅直播公开课:名师直播公开课;
长按识别二维码
加入2026初级备考交流群
领取以上免费福利!
⬇️共同进步、一起拿证⬇️
|本文由东奥会计在线(ID:dongaocom)整理发布。
若须引用或转载,请务必与我们联系并在文首注明以上信息。未经授权擅自转载者将被依法追究法律责任。

