
2021年,福建、河北、辽宁、江苏、湖北、湖南、广东、重庆8省市迎来首年“3+1+2”新高考模式。新高考志愿填报,不再是简单的根据分数来选择院校和专业,还必须知道自己是否符合高校招生专业的选考科目要求。本文整理了39所985高校选科要求,供参考。
湖北2所:
武汉大学、华中科技大学
1、武汉大学
2、华中科技大学
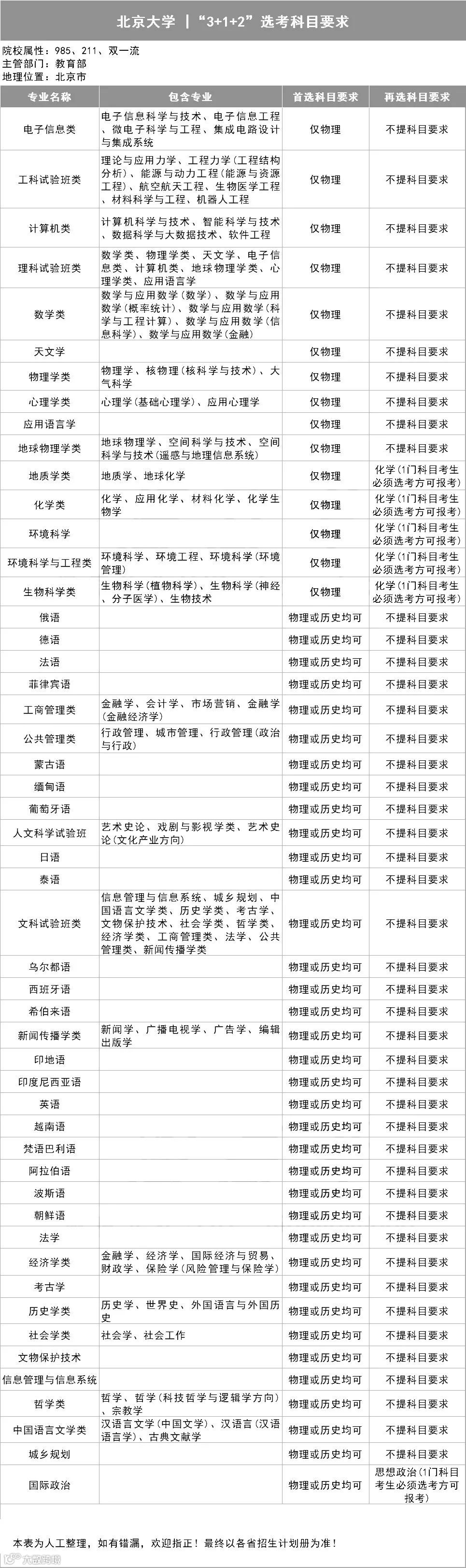
3、北京大学
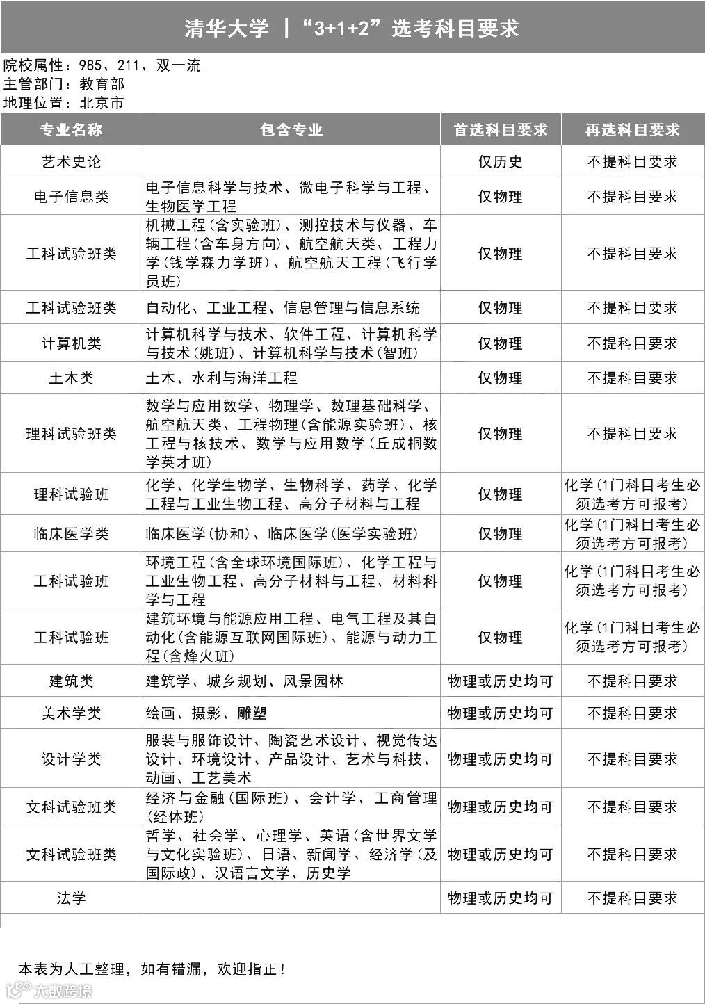
4、清华大学
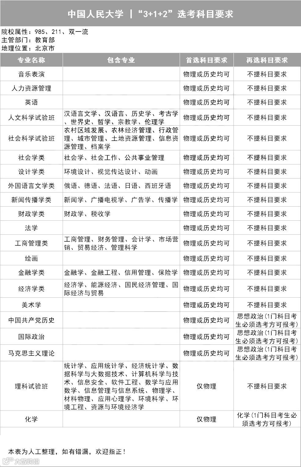
5、中国人民大学
6、北京理工大学
7、中国农业大学
8、中央民族大学
9、北京师范大学
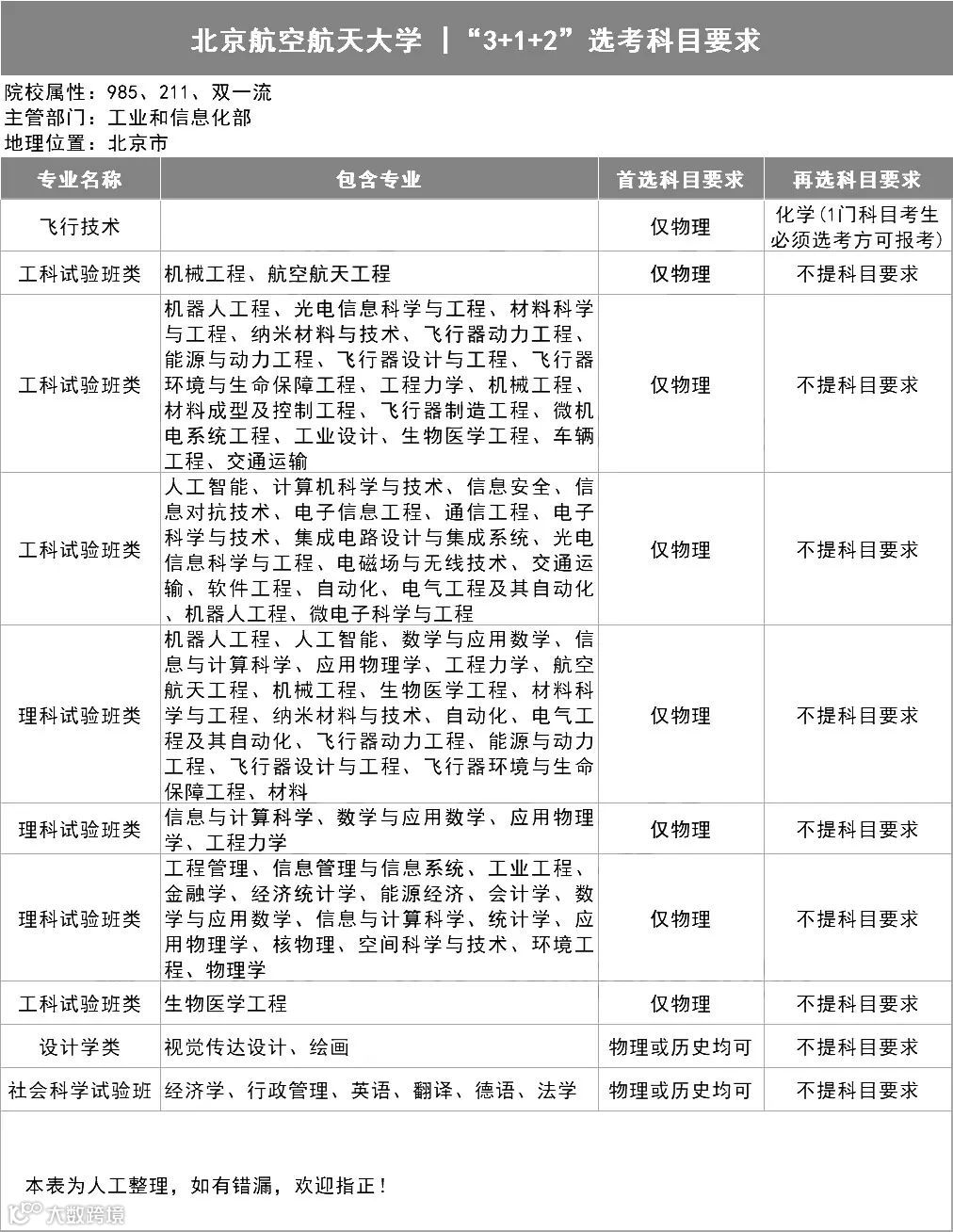
10、北京航空航天大学
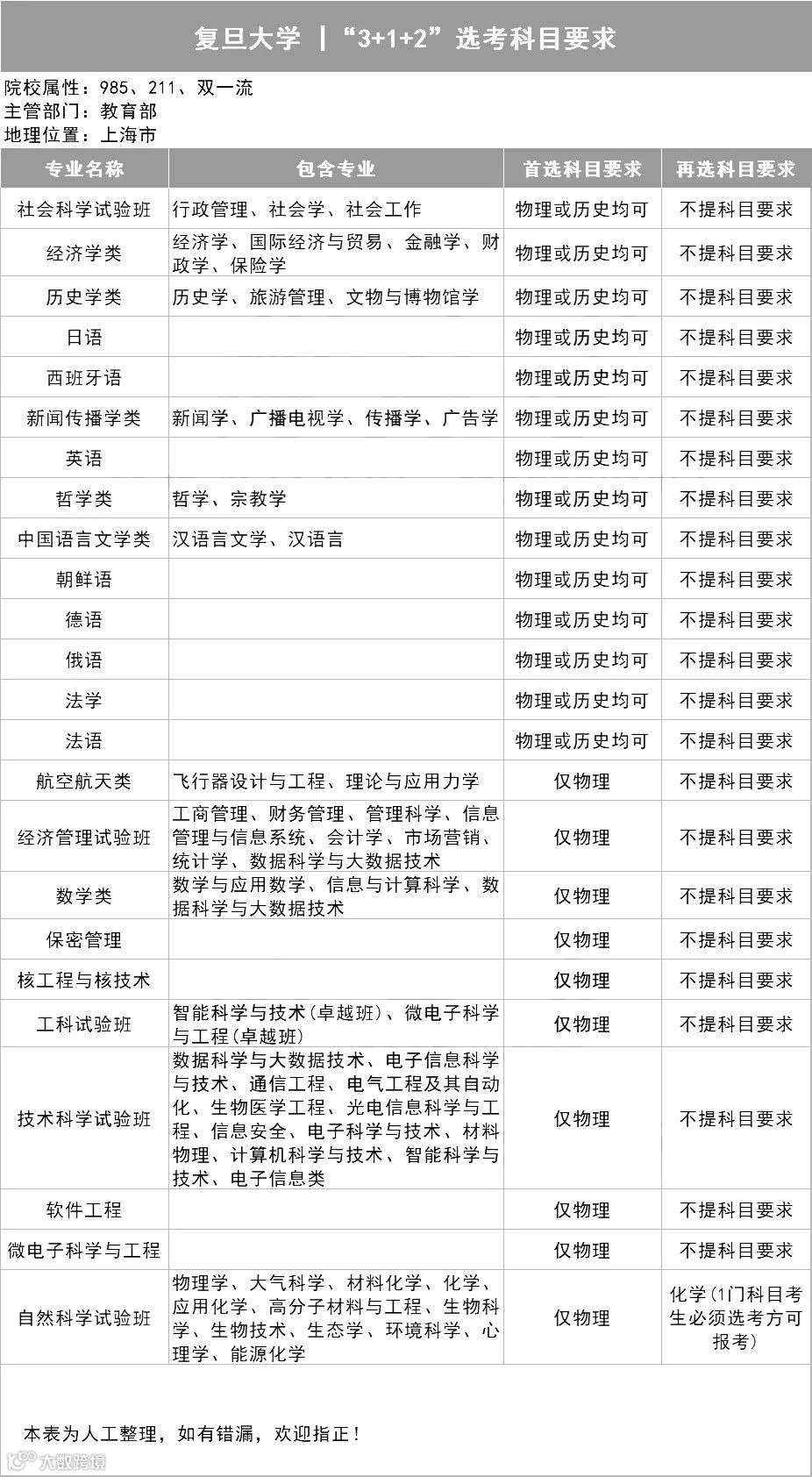
11、复旦大学
12、上海交通大学
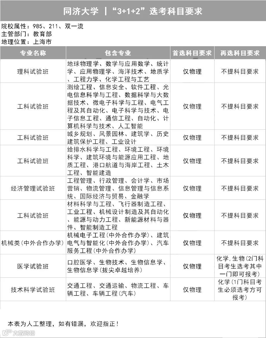
13、同济大学
14、华东师范大学
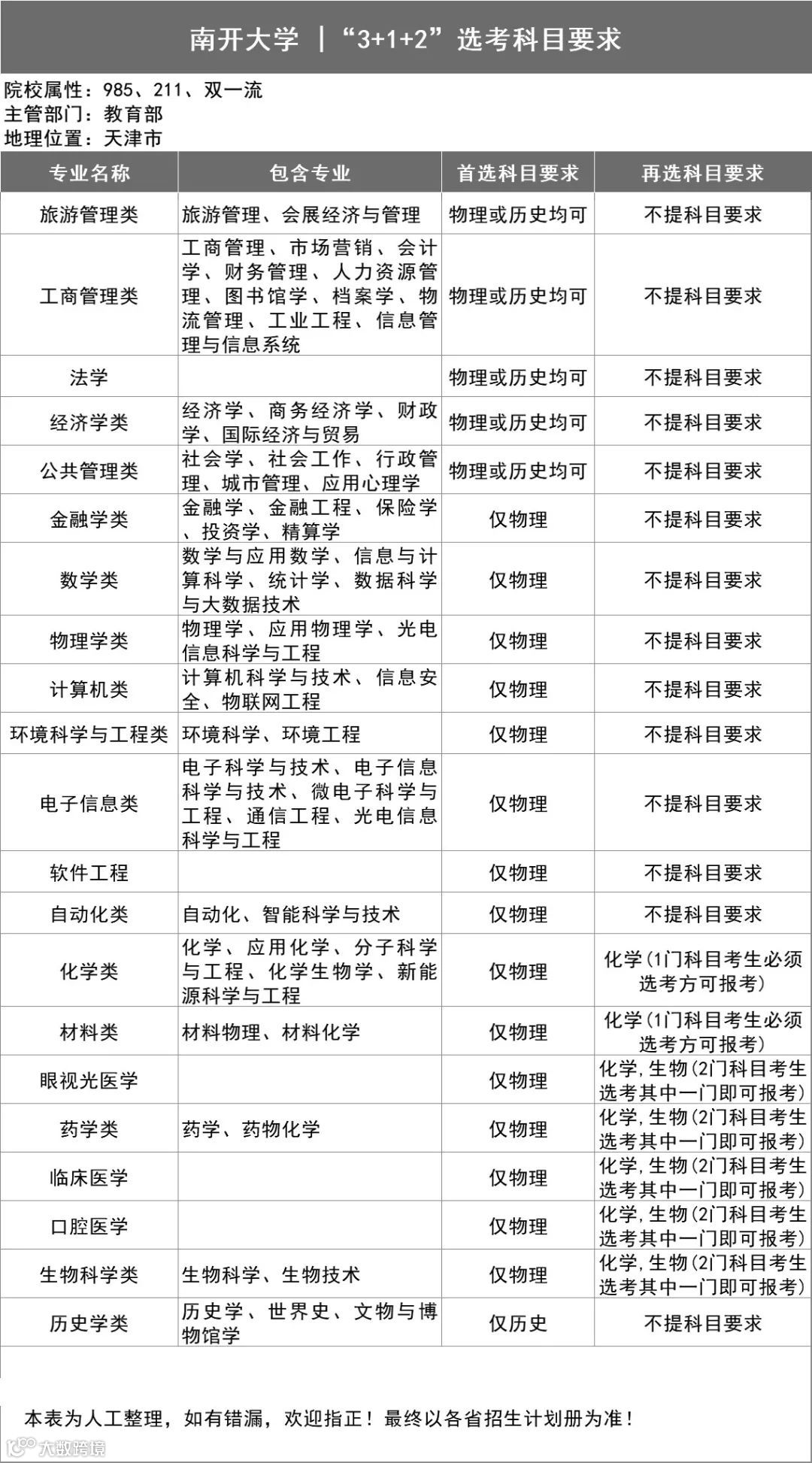
15、南开大学
16、天津大学
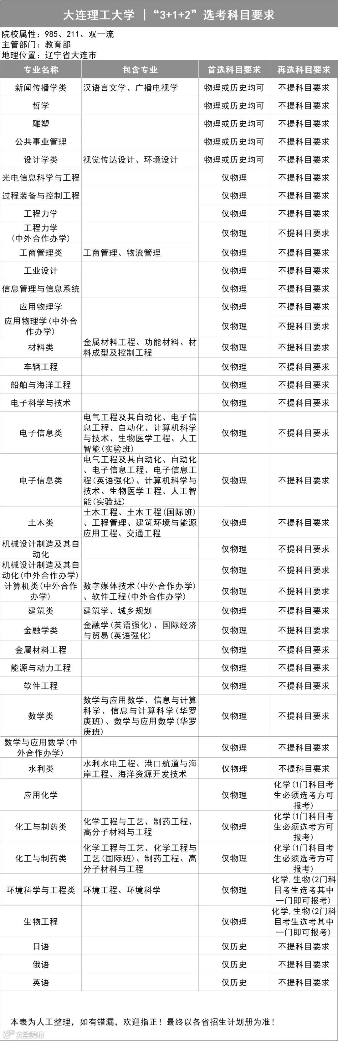
17、大连理工大学
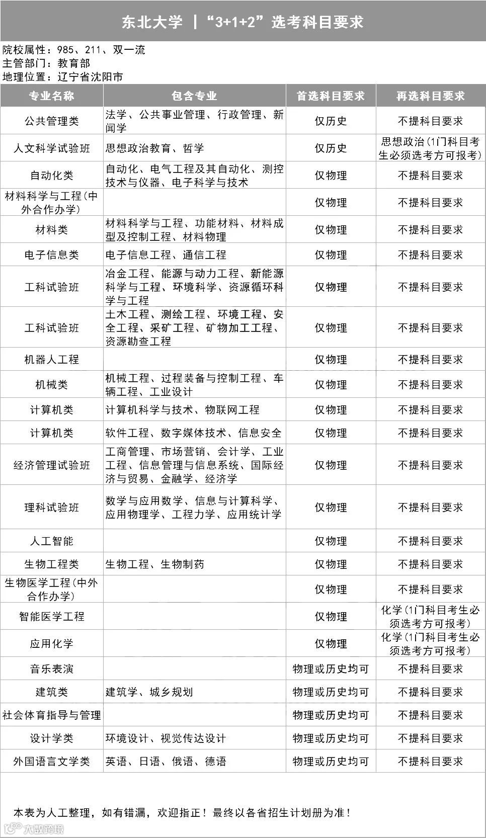
18、东北大学
19、吉林大学
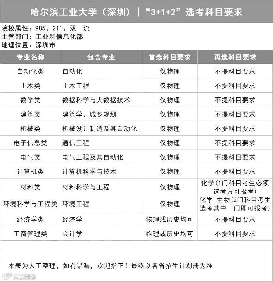
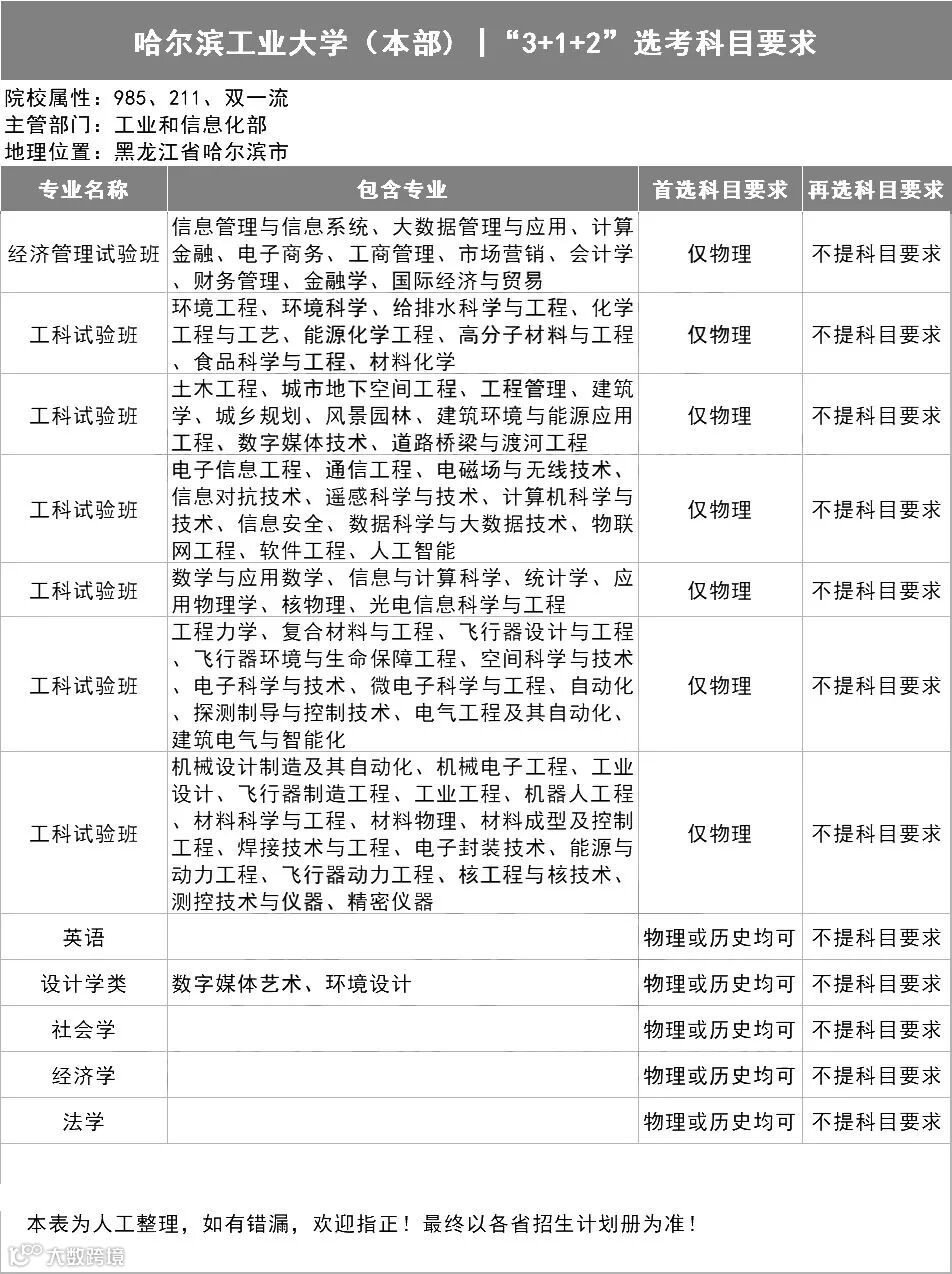
20、哈尔滨工业大学
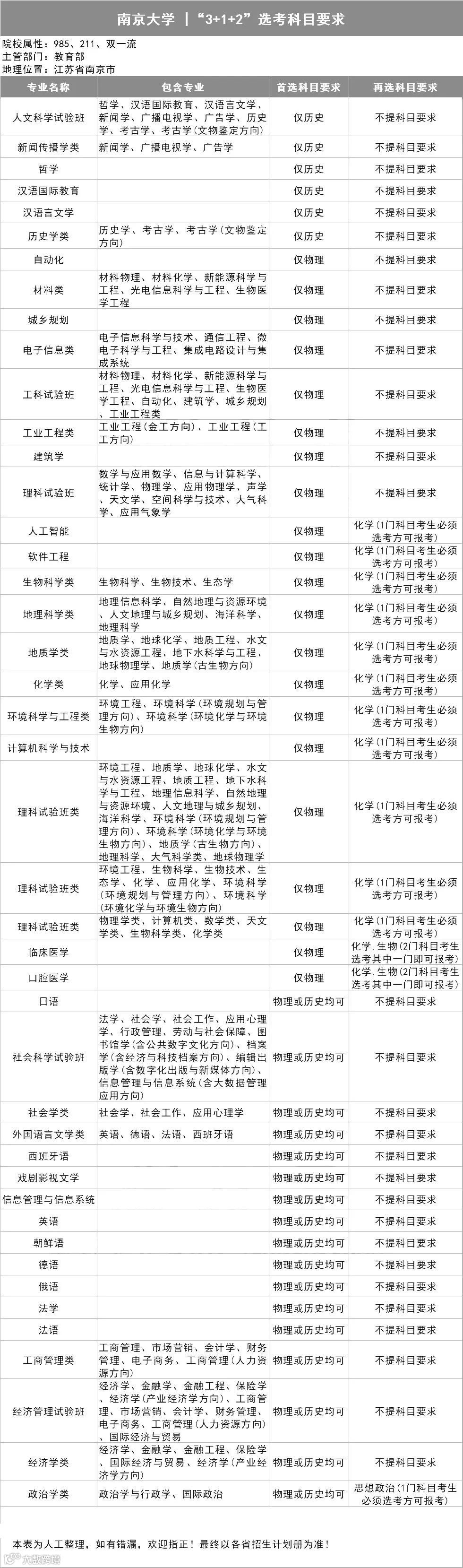
21、南京大学
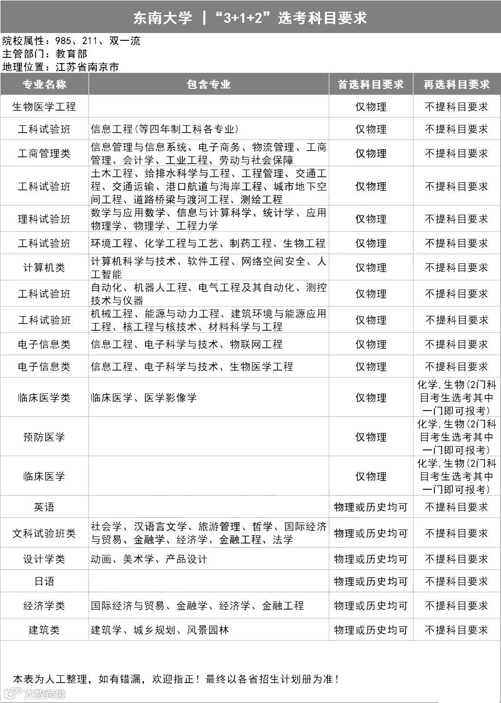
22、东南大学
23、浙江大学
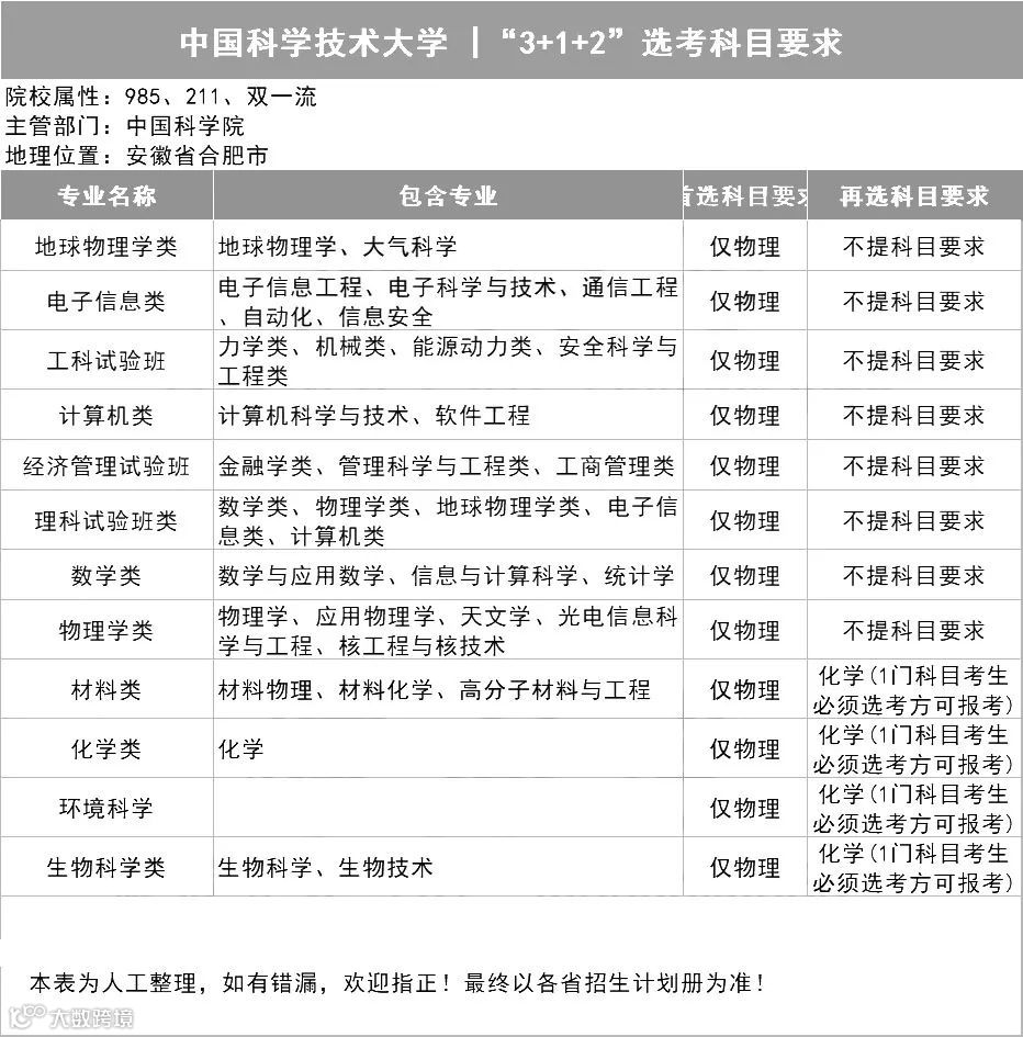
24、中国科学技术大学
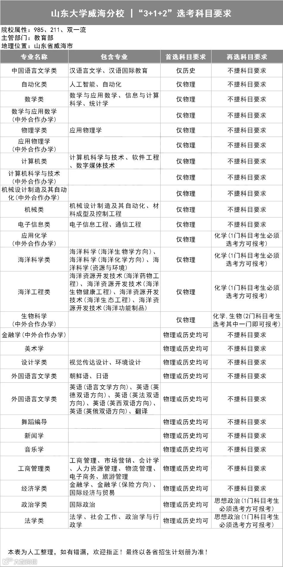
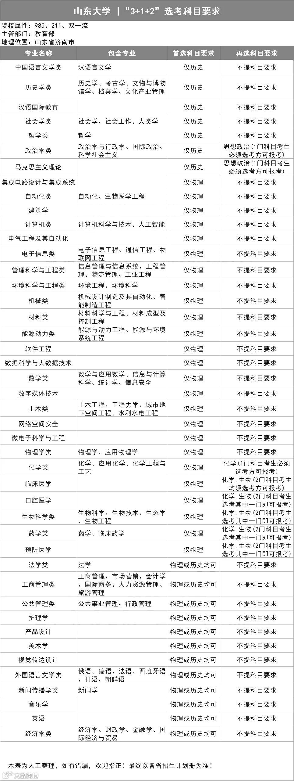
25、山东大学
26、中国海洋大学
27、厦门大学
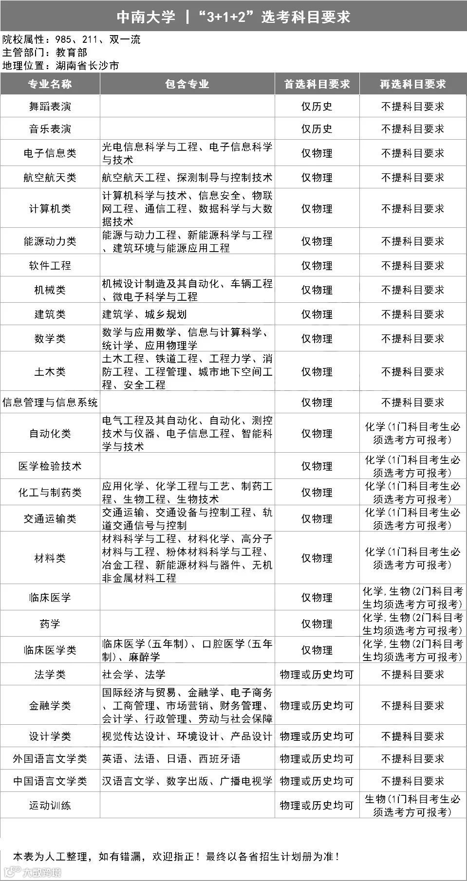
28、中南大学
29、湖南大学
30、中山大学
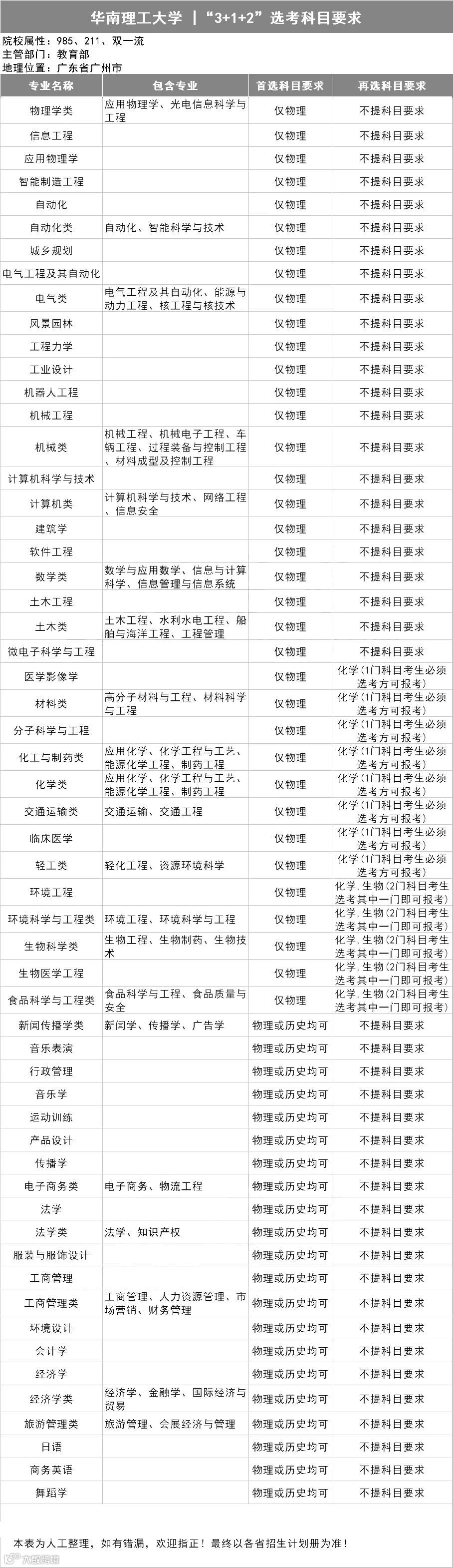
31、华南理工大学
32、四川大学
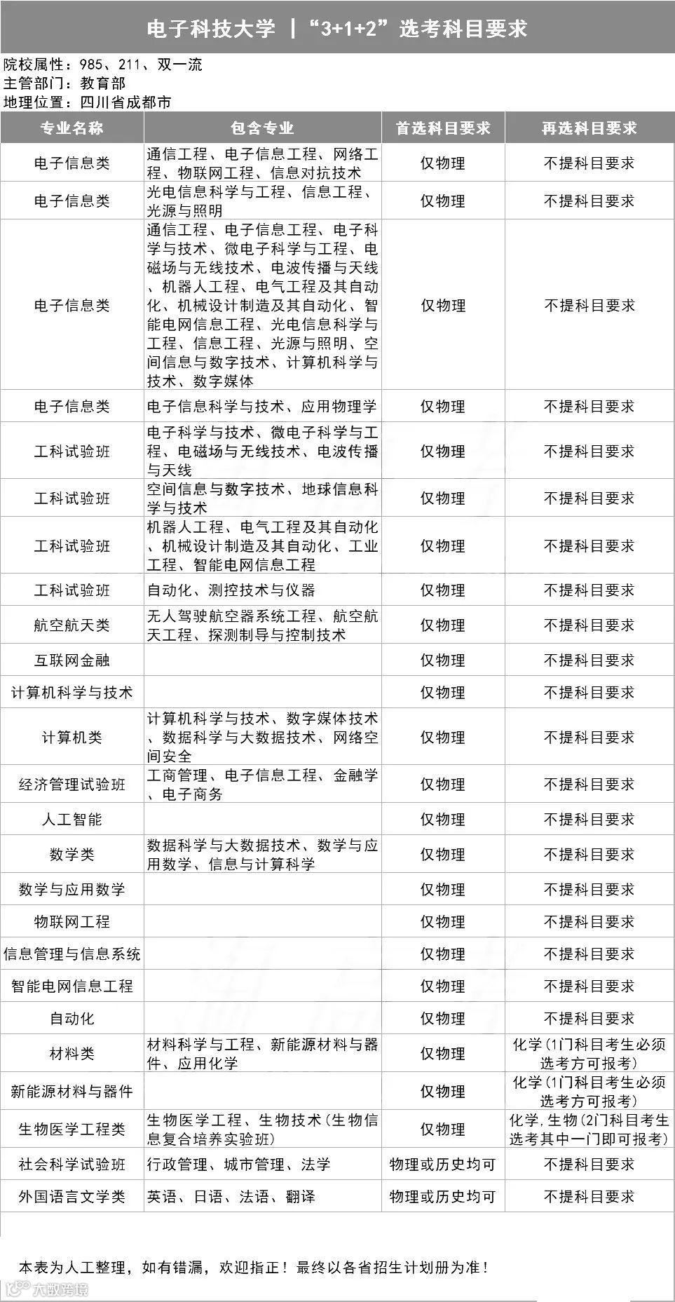
33、电子科技大学
34、重庆大学
35、西安交通大学
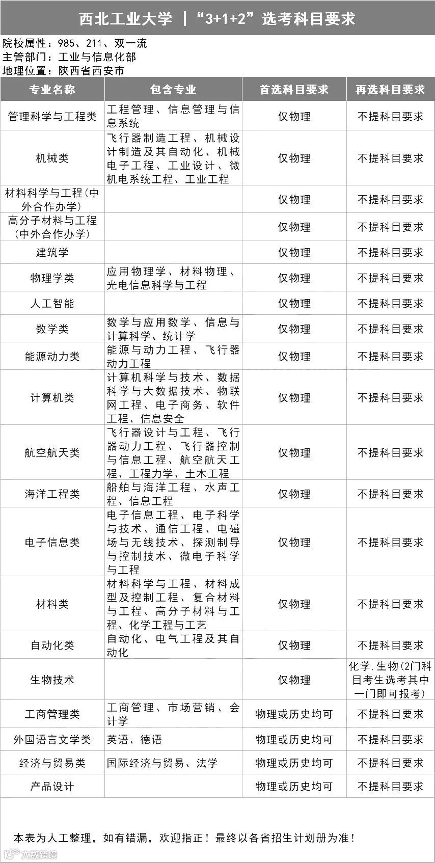
36、西北工业大学
37、西北农林科技大学
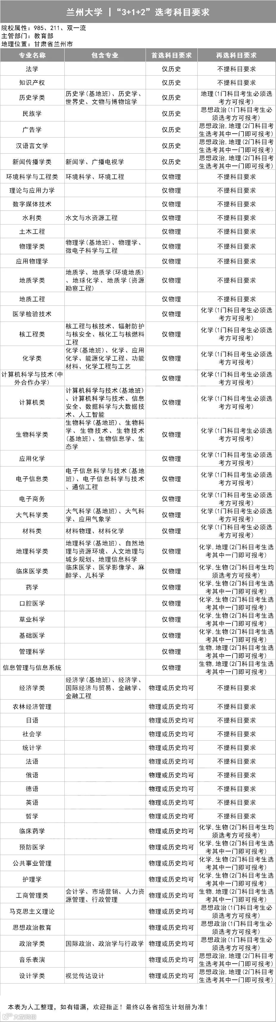
38、兰州大学
下载青云汇APP
查询更多学校、专业选科要求


