高职分类考试招生是普通高校考试招生制度改革的重要组成部分,将成为我市高职专科层次招生和中等职业学校毕业生升学的主渠道,属国家教育考试。
根据招生对象的不同,高职分类考试招生分为针对普通高中毕业生的“普高类”(含专本贯通分段培养项目招生、高职专科招生)和针对中等职业学校毕业生的“中职类”(含应用型本科和高职专科对口招生、中高等职业教育贯通培养项目转段招生)两类。
成绩查询
3月28日18:00起,考生可登录重庆市教育考试院门户网(www.cqksy.cn)和重庆招生信息网(www.cqzk.com.cn)(以下简称“重庆招考官方网站”),凭考生号和高考报名时设置的密码查询成绩。
若考生对成绩有疑义,可于3月29日10:00—15:00登录成绩查询网站申请成绩复核,申请时需提交申请理由(包括自我估分分值、平时成绩情况等);3月31日18:00起,考生可在成绩查询网站自行查询复核结果。高职分类考试招生录取控制分数线将与成绩同时发布。
特别提示
高职分类考试网上评卷每一题目均经过不同评卷教师不少于两次的评阅,成绩复核只检查答题卡一致性、有无答题卡扫描质量问题、有无漏评或有无题目漏统分等情况,不涉及评判宽严尺度。
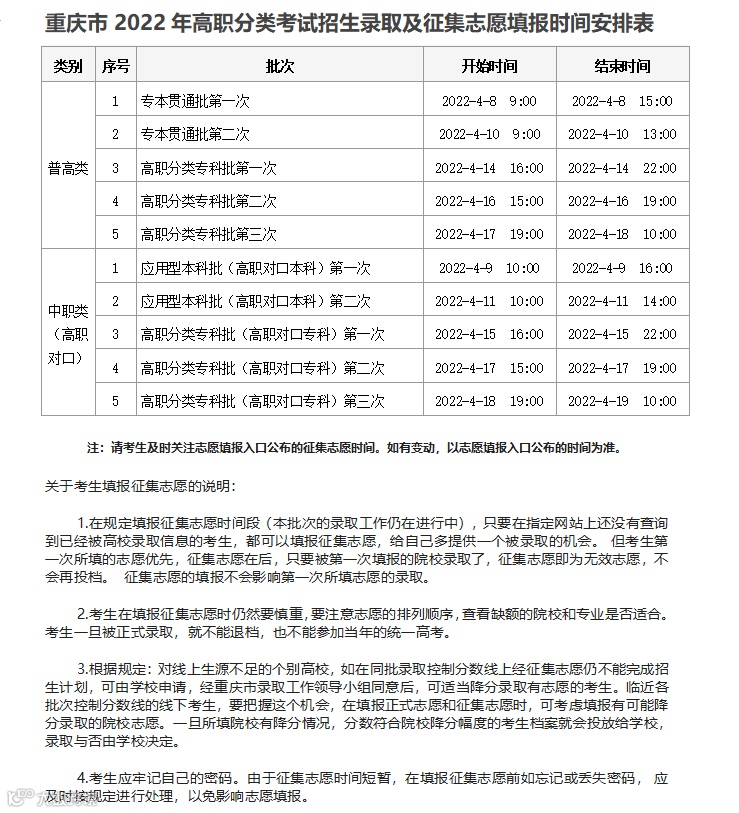
志愿填报
全市统一实行网上填报志愿,填报志愿网站为重庆招考官方网站。集中填报时间统一安排在3月31日9:00—4月1日18:00,录取期间征集志愿时间安排请参阅“征集志愿时间安排表”。中职直升类考生和高职对口其他类考生不填报志愿。
根据我市疫情防控的需要,2022年我市高职分类考试专业技能测试(含其他类)延期举行。
由于推迟测试时间,中职类考生的志愿填报及录取等工作也将做相应调整,具体时间及有关安排另行通知。
3月11日已参加技能测试的考生成绩有效。
特别提醒
考生一定要在规定时间内在指定网站填报志愿,错过志愿填报时间将无法进行补报。在志愿填报时间截止之前,考生可以上网修改志愿,一旦截止,任何人不得再填报和修改志愿。
2022重庆市普通高校高职分类考试招生普通类考生志愿草表↓↓↓
注:我市2022年高职分类考试“一档多投”的原理及志愿填报方法;一档多投以一所院校的一个专业(类)为一个志愿单位的结构较好地满足了各类考生的志愿填报需求:侧重院校的可以填报该校的多个专业;侧重专业的可以填报招收该专业的多个院校;对于兼报艺术的普高类考生,可以既填艺术类专业,也可填报普通类的专业,次序摆放完全按照自己心仪的顺序进行。

-END-
关注我们
2022分类考试交流群
长按二维码入群

