
预祝2022级考生
不负初心 金榜题名
高考是对十二年学习生涯的最后检阅
那么填报志愿就是人生的另一个开始
在填报之前
重庆工程学院今年招生多少人?
各省的招生计划是什么样的?
各专业前两年的招生分数如何?
我能考入这个专业吗?
别担心!
我们为你整理了新鲜的报考指南
快来看看吧!


◆全国物联网技术应用人才培养基地
◆全国动漫游戏产业人才培养基地
◆全国应用技术大学联盟成员
◆重庆市软件产业人才培养基地
◆重庆市创意产业人才培养基地
◆重庆市特色化示范性软件学院
◆重庆市应用型本科整体转型发展试点高校
◆重庆市党建工作示范高校创建单位
◆首批全国高校党建工作样板支部
◆重庆市依法治校示范校
◆重庆市大学生创业示范基地
◆重庆市普通高校就业创业工作先进集体
01
学校简介
学校地处山水之城直辖市重庆,建有南泉和双桥两个校区,在校学生15800余人。南泉校区位于历史文化底蕴厚重的南温泉风景区,双桥校区坐落在风景秀丽的大足龙水湖畔。学校以学生发展为中心,坚持校企合作、产教融合,坚持专业培养与信息技术融合,实施专业教育与行业需求相结合、双创教育与专业教育相结合、一二三课堂教育相结合的“一中心二融合三结合”的应用型人才培养模式。通过共建产学研机构、行(产)业学院、专业共建、实验室共建以及共建实践教学基地等多种形式与中国科学院大学重庆学院、腾讯云、深信服、中兴通讯等知名高校和众多知名企业达成合作关系,开展校企深度融合。经第三方社会机构评估,学校连续多年保持毕业生毕业去向落实率95%以上,多次被重庆市教育委员会、重庆市人力资源与社会保障局授予“重庆市普通高校就业创业工作先进集体”。
02
选择重庆工程学院的五大理由




学校以学生发展为中心,坚持校企合作、产教融合,坚持专业培养与信息技术融合,实施专业教育与行业需求相结合、双创教育与专业教育相结合、一二三课堂教育相结合的“一中心二融合三结合”的应用型人才培养模式。学校通过共建产学研机构、行(产)业学院、专业共建、实验室共建以及共建实践教学基地等多种形式与中国科学院大学重庆学院、腾讯云、深信服、中兴通讯等知名高校和众多知名企业达成合作关系,开展校企深度融合。学校建有“金融大数据智能应用重庆市高校工程研究中心”等一批市级科研平台;建有“人工智能与大数据研究所”“软件工程研究所”产学研机构6个;还建有“腾讯云大数据学院”“中兴ICT学院”等行(产)业学院(基地)7个。与中国科学院大学重庆学院、深信服等知名企业开展大数据与人工智能等“卓越工程师”“创新人才”联合培养。
学校围绕应用型人才培养目标,坚持“以创新促学业、以创新促就业、以创新促创业”的工作思路,通过“以赛促教、以赛促学”有力地提高了学生的综合素质和专业能力,人才培养成果显著。近三年来,学校组织学生参加国家及省部级各类创新创业和学科竞赛荣获1400余项奖励,在同类院校中位居前列。




学校紧跟国家新时代高等教育改革发展脉搏,立足地方性、应用型办学定位,主动适应和服务地方经济社会发展需要,开设的专业均是根据国家经济发展和重庆大力发展智能制造及电子信息产业的人才需求而设立的,专业人才培养更贴近社会需求。2019年人社部发布15个新职业,学校有9个专业的人才培养目标与新职业需求高度契合;人民日报微博发布的18个热门工科专业,重庆工程学院就占了10个。学校扎实推进新时代本科教育质量提升计划,以新工科建设为抓手,抓住国家加快壮大新一代信息技术等产业,推动互联网、大数据、人工智能等同各产业深度融合的契机,已培养了42000多名“基础好、素质高、能力强”具有社会责任感、创新精神和实践能力的应用型高级专门人才。



学校坚持“以学生为中心,以市场为导向,以服务为宗旨,以提高就业质量为目标”的就业工作理念聚焦就业工作,毕业生就业质量稳步提升。经第三方社会机构评估,学校连续多年保持毕业生毕业去向落实率95%以上,众多学子被世界500强等知名企业录用,大批学子响应党和国家号召投身国家机关、企事业单位、基层岗位、部队参与国家建设,部分学子到国内外高校继续深造,还有部分学子自主创业成为了青年企业家。学校多次被重庆市教育委员会、重庆市人力资源和社会保障局评为“重庆市普通高校就业创业工作先进集体(成绩突出集体)”
学校创新创业园(重工创谷)是重庆市科技企业孵化器、重庆市大学生创业示范基地、重庆市大学生微企创业孵化园、重庆市首批众创空间、重庆市巴南区大学生创业园,同时被团中央、团市委认定为“青年创业就业见习基地”“青年创新创业学院教学基地”,为学校的学生实习实训、创业就业搭建了良好的平台。



学校为帮助家庭贫困且品学兼优的新生顺利完成学业,专门设立有新生助学金。新生助学金档次分别为:一档10000元/生;二档8000元/生;三档5000元/生;四档3000元/生。除此外,学生还可以申请国家生源地信用助学贷款、国家奖助学金、学校优秀奖学金、学科专业技能类竞赛奖励、素质教育类竞赛奖励、大学生自主创业资助金、大学生入伍学费补偿贷款代偿及学费资助、个人和企业奖助学金、定向就业奖助学金等。同时,学校还给学生提供校内外勤工助学岗位。近年来,学校每年向1万余人次发放各类奖助学金总金额2400余万元,学生覆盖率达35%。学校学生资助工作成绩突出,被重庆市教委评为“重庆市学生资助工作先进集体”。




学校地处山水之城直辖市重庆,建有南泉和双桥两个校区,其中南泉校区位于历史文化底蕴厚重的巴南区南温泉风景区,与多所本科院校毗邻;双桥校区位于重庆市双桥经济开发区西湖大道,毗邻风景秀丽的龙水湖生态公园和世界文化遗产“大足石刻”。学校地理位置优越,校园环境优美,交通便捷,是广大学子读书求学的理想圣地。
03
2022年招考信息
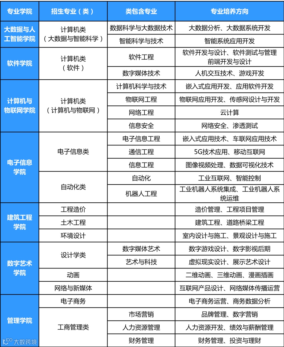
本科招生专业

分省招生计划

重庆市招生专业计划

近两年录取分数

部分专业宣传片
招生咨询方式

渝越重山,奔赴热爱
让我们在重工,成为更好的自己

来源:重庆工程学院

