2022普通高考录取工作正在进行,
录取通知书还会远吗?
录取通知书物流信息
怎么查?在哪查?
大学学费贵?
如何解决“钱”顾之忧?
中国邮政速递物流EMS

国务院客户端
收藏国务院客户端小程序,及时获取2022年高考录取通知书物流信息!

长按识别上方小程序
进入“高考录取通知书运单信息查询”
服务页面
选择查询类型(准考证号或快递单号)
输入查询号码即可获取当前配送信息

国家助学贷款
国家助学贷款(包括生源地信用助学贷款和校园地助学贷款)国家助学贷款支持的贷款对象是家庭经济困难的普通高校全日制本专科生。
当你拿到本、专科的大学录取通知书后,入学前你可以向户籍所在地县级学生资助管理部门申请生源地信用助学贷款。
原则上每生每学年最高申请金额不超过12000元(研究生不超过16000元)。利率按照中国人民银行公布的法定贷款利率和国家有关利率政策执行。
贷款的学生在校期间利息由国家承担。助学贷款期限为学制加15年,最长不超过22年。助学贷款利率按照同期同档次贷款市场报价利率(LPR)减30个基点执行。国家助学贷款分为生源地信用助学贷款和校园地国家助学贷款,有贷款需求的学生可向户籍所在县(市、区)的学生资助管理部门咨询办理生源地信用助学贷款,或向就读高校学生资助管理部门咨询办理校园地国家助学贷款。借款学生同一学年内不能同时申请生源地信用助学贷款和校园地国家助学贷款。

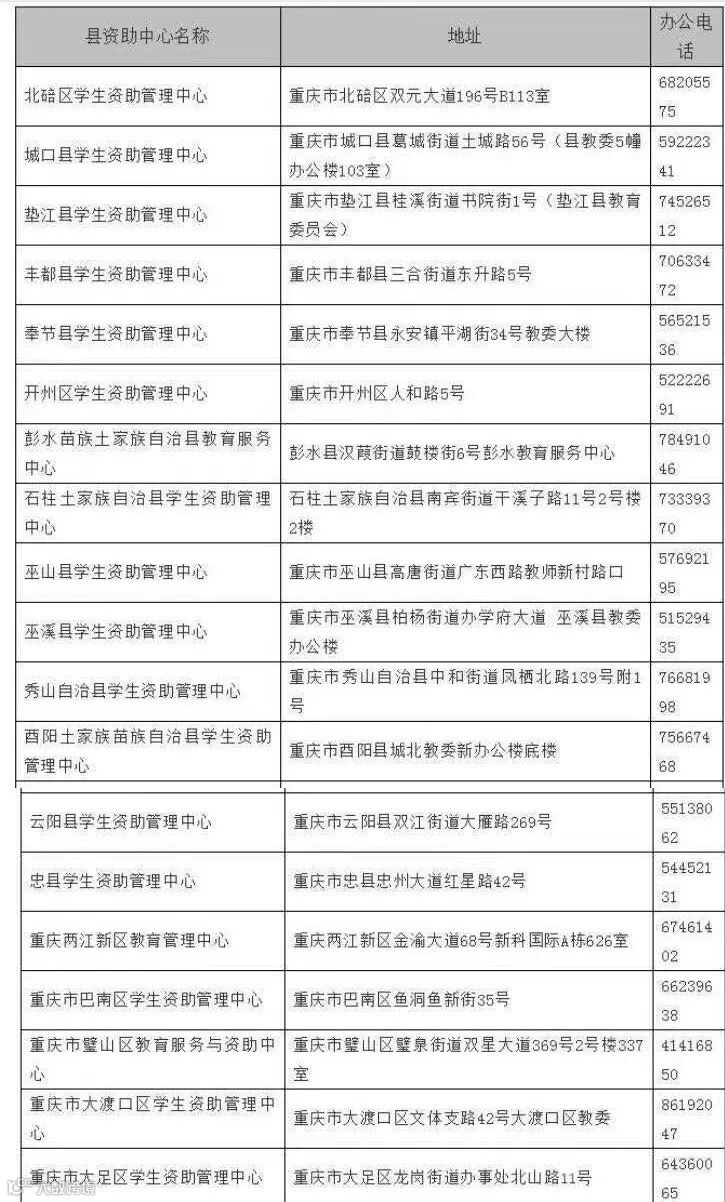
重庆各区学生资助管理中心地址和电话


本专科生国家奖学金
奖励纳入全国招生计划内的特别优秀的全日制本专科(含高职、第二学士学位)在校生,每年奖励6万名,每生每年8000元,颁发国家统一印制的荣誉证书。
本专科生国家奖学金
奖励纳入全国招生计划内的特别优秀的全日制本专科(含高职、第二学士学位)在校生,每年奖励6万名,每生每年8000元,颁发国家统一印制的荣誉证书。
本专科生国家励志奖学金
奖励纳入全国招生计划内的品学兼优的家庭经济困难全日制本专科(含高职、第二学士学位)在校生,每生每年5000元。
本专科生国家助学金
服兵役高等学校学生国家教育资助
对应征入伍服义务兵役、招收为军士(原士官)、退役后复学或入学的高等学校学生实行学费补偿、国家助学贷款代偿、学费减免。学费补偿或国家助学贷款代偿金额,按学生实际缴纳的学费或用于学费的国家助学贷款(包括本金及其全部偿还之前产生的利息)两者金额较高者执行;复学或新生入学后学费减免金额,按高等学校实际收取学费金额执行。学费补偿、国家助学贷款代偿以及学费减免的标准,本专科生每生每年最高不超过12000元,超出标准部分不予补偿、代偿或减免。
基层就业学费补偿贷款代偿
中央高校应届毕业生,自愿到中西部地区、艰苦边远地区和老工业基地县以下基层单位就业、服务期在3年以上(含3年)的,补偿学费或代偿用于学费的国家助学贷款,本专科生每生每年不高于12000元。地方高校毕业生学费补偿贷款代偿由各地参照中央政策制定执行。
师范生公费教育
中西部欠发达地区优秀教师定向培养计划
北京师范大学、华东师范大学、东北师范大学、华中师范大学、陕西师范大学和西南大学六所教育部直属师范大学的公费师范生,以及中西部欠发达地区优秀教师定向培养计划(简称“优师计划”)师范生,在校期间不用缴纳学费、住宿费,还可获得生活费补助。有志从教并符合条件的非师范专业优秀学生,在入学两年内,可按规定转入公费师范专业,高校返还学费、住宿费,补发生活费补助。有意报考地方公费师范生,以及中西部省份地方师范院校招收的“优师计划”师范生的学生,可向相关院校进行具体咨询。
新生入学资助项目
中西部生源家庭经济特别困难的新生可申请入学资助项目,解决入学报到的交通费和入学后短期生活费。学生可向当地县级教育部门咨询办理。
中西部地区包括:河北省、山西省、内蒙古自治区、吉林省、黑龙江省、安徽省、江西省、河南省、湖北省、湖南省、广西壮族自治区、海南省、重庆市、四川省、贵州省、云南省、西藏自治区、陕西省、甘肃省、宁夏回族自治区、青海省、新疆维吾尔自治区、新疆生产建设兵团。
勤工助学
高校学生在学有余力的前提下,可以利用课余时间参加高校组织的勤工助学活动,通过劳动取得合法报酬,改善学习和生活条件等。
绿色通道
家庭经济特别困难的新生如暂时筹集不齐学费和住宿费,可在开学报到时,通过高校开设的“绿色通道”先办理入学手续。入学后,高校资助部门根据学生具体情况开展困难认定,采取不同措施给予资助。
校内资助
学校利用事业收入提取资金以及社会捐助资金,设立奖学金、助学金、困难补助、伙食补贴、校内无息借款、学费减免等校内资助项目。
以上整理内容来源:中华人民共和国教育部、中国政府网、人民日报(刊登此文出于传递公益信息之目的,若有来源标注错误或侵犯了您的合法权益,请联系我们更改或删除)。
●全国普通高考报名点
●教育部认证复读机构
●985/211高校生源地
●多读一年多考≥60分
●封闭式管理 重庆主城
●志愿专家定位+学科教师系统提升
报名咨询电话:
张老师 13996208884
牟老师 18581315535
知易外国语学校三新复读中心系经教育行政部门批准成立,办学经验丰富,是高三复读提分的理想学校。立足"新高考、新教材、新课标",荟萃高考名师经验,以学生为中心、以提升学生高考成绩为核心目标、分层教学、全时跟进的全日制学校。学校交通便捷,环境优美,布局合理。拥有宽敞明亮的教室、标准的运动场地、设施齐备的宿舍、干净卫生的食堂、郁郁葱葱的校园绿化,是高三复读学子及家长的的最优选择。

