大数跨境
0
0

热点关注 | 2023年研招统考考生需准备的网报信息

热点关注 | 2023年研招统考考生需准备的网报信息 青云汇
2022-09-19
1

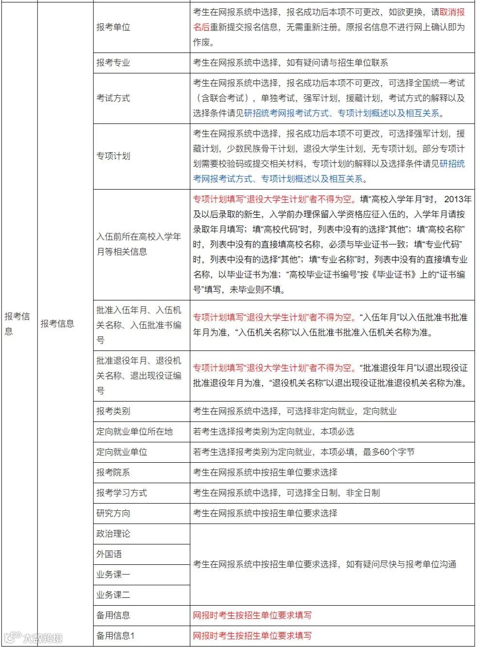
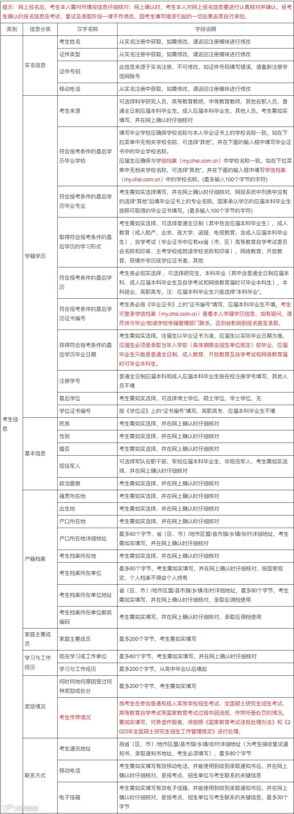
根据《2023年全国硕士研究生招生工作管理规定》,今年研招考试网上报名时间为2022年10月5日至10月25日,日前,研招网发布了“统考考生需准备的网报信息”,备战研招考试的同学们,赶紧准备起来~





来源:研招网

【声明】内容源于网络
0
0
青云汇
为学生及家长提供生涯资讯、选科指导、志愿填报、生涯实践、专家咨询等服务的生涯教育综合服务平台。
内容 3171
粉丝 0
青云汇 为学生及家长提供生涯资讯、选科指导、志愿填报、生涯实践、专家咨询等服务的生涯教育综合服务平台。
总阅读2.0k
粉丝0
内容3.2k