
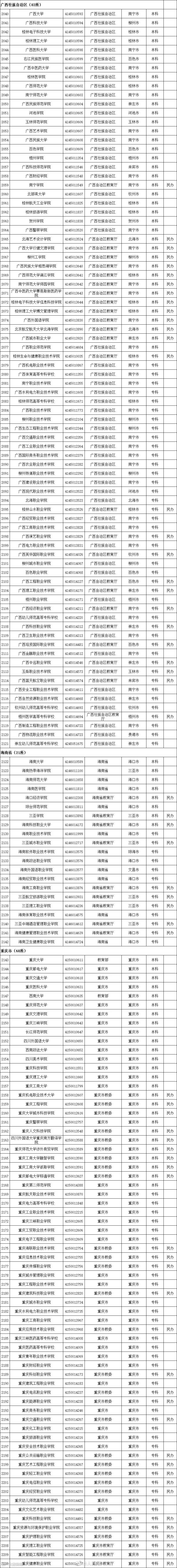
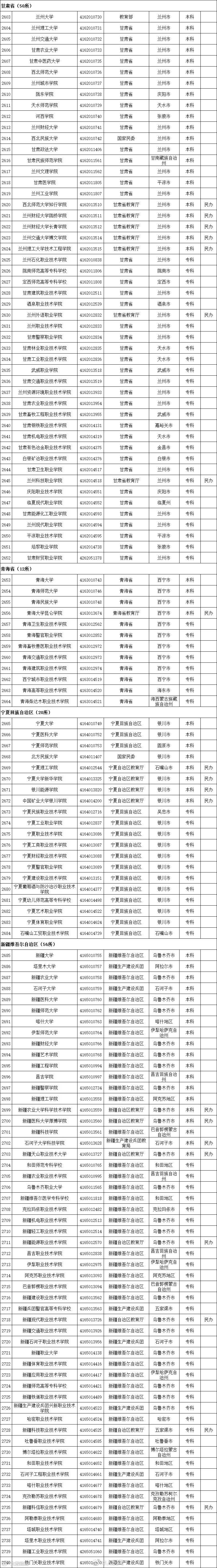
教育部发布最新全国高校名单,截至2020年6月30日,全国高等学校共计3005所。其中:普通高等学校2740所,含本科院校1258所、高职(专科)院校1482所;成人高等学校265所。(名单未包含港澳台地区高等学校)
与2019年相比,全国高等学校总数量增加49所,其中普通高等学校增加52所,成人高等学校减少3所:
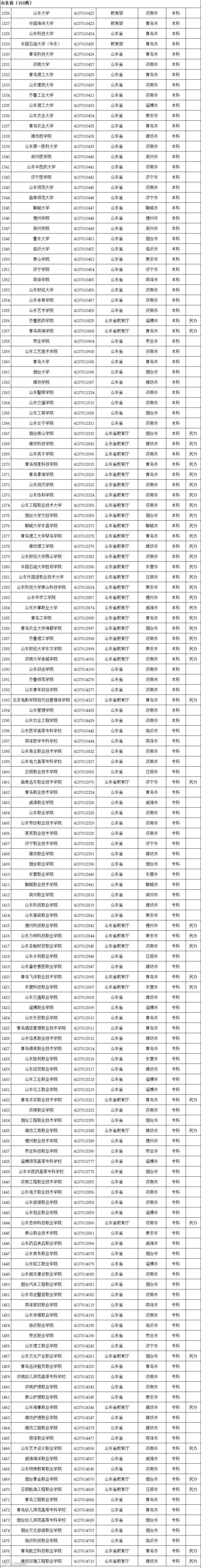
● 普通高等学校增加数量最多的地区为河南省,增加10所普通高校。 ● 山东省、四川省各增加6所,广西增加4所,河北省、山西省、湖南省、重庆市、贵州省增加3所。另有多个省份有1、2所普通高校的增量。 ● 北京市普通高校数量由93所减少至92所,减少的学校为北京吉利学院。
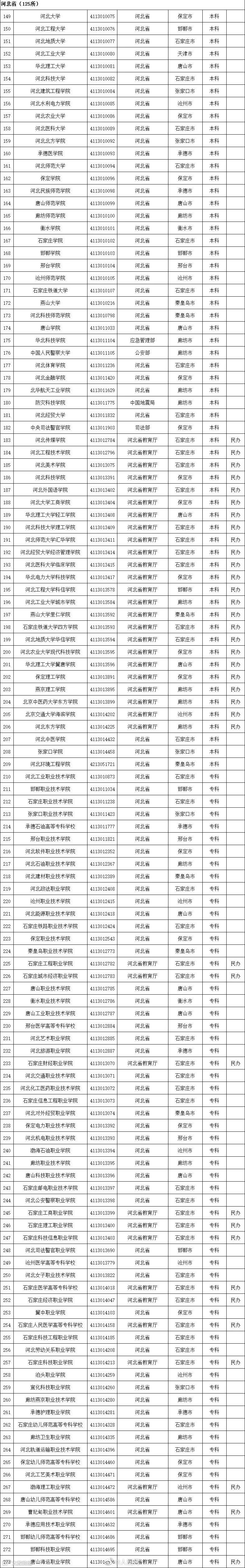
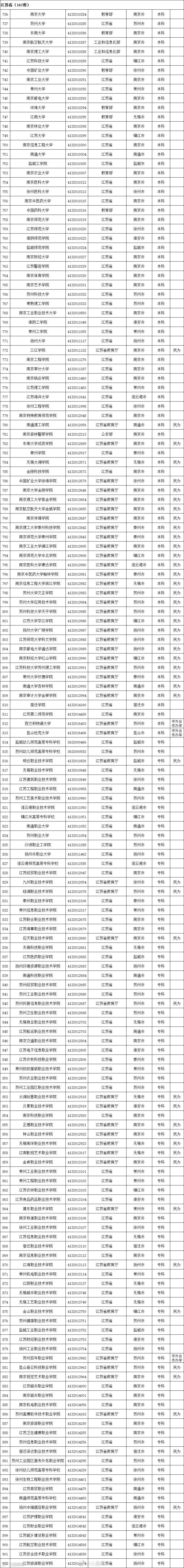
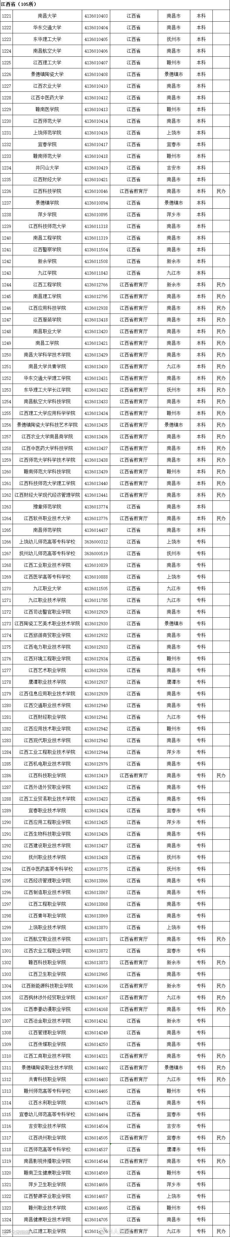
根据2020年最新高校名单,从各地区的普通高校数量看,江苏省位居第一,拥有167所普通高校;广东省拥有154所,位居其次。



































根据分数推荐大学、专业
预估大学录取分数
模拟填报志愿
志愿表诊断分析
助力大学梦,轻松填志愿!
扫码下载app立即体验


