
重庆市艺术类招生专业考试分为我市专业统考和招生学校专业校考。专业统考由市教育考试院统一组织,委托考点具体实施;专业校考由招生院校自行组织,报考条件及考试安排详见学校招生简章。如果招生学校的校考专业在我市统考范围内,考生须先参加我市统考并达到我市统一划定的校考资格分数线,方能参加校考。
凡报考艺术类专业考试的考生(含报考我市统考未涉及艺术类专业),均须按市教育考试院《关于做好重庆市2021年普通高校招生考试报名工作的通知》要求,于2020年11月9日至18日完成普通高考报名和指纹采集,并于11月24日—26日完成艺术类专业考试信息采集(点击文末阅读原文可查阅《2021普通高校艺术类专业报考信息网上采集公告》)。今天给同学们带来目前大家最关心的信息采集方式及流程介绍,一起往下看吧。
信息采集方式及流程
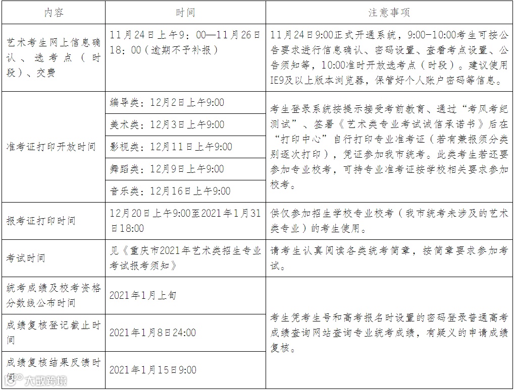
报考重庆市艺术类专业考试的考生须于2020年11月24日9:00-26日18:00期间(逾期不予补报),通过重庆市招考信息网或重庆市教育考试院门户网站,进入“重庆市普通高校艺术类招生专业考试信息采集系统”,按公告登录系统(首次登录须确认普通高考报名信息)完成信息采集。24日9:00正式开通系统,9:00-10:00考生可按公告要求进行信息确认、密码设置、查看考点设置、公告须知等,10:00准时开放选点和选时段,选好考点和时段后网上交纳报考费,考生交费成功方可视为报考成功。
1.报考我市艺术类专业统考的考生,须同时选择专业类别、选择考点(或考试时段)、网上交纳报考费等,交费成功方可视为报考成功。美术类设有5个考点,考生只能选择其一,若选报时某个考点容纳人数满额,则只能选择未满额的其他考点。面试类考试时段由考生自行选择,若兼报多个类别须注意错开,若某一时段容纳人数满额,则只能选择其他时段。
截至11月26日艺术类专业考试信息采集结束后,系统将统一随机编排我市专业统考考生准考证。考生须按系统提示接受考前教育、通过“考风考纪答题测试”、签署《艺术类专业考试诚信承诺书》并在系统指定时段内自行打印《重庆市普通高校艺术类招生专业考试准考证》,凭身份证和专业准考证参加我市专业统考。
2.仅报考招生院校专业校考(我市统考未涉及艺术类专业)的考生,还须于2020年12月20日—2021年1月31日期间,通过重庆市招考信息网或重庆市教育考试院门户网站,进入“重庆市普通高校艺术类招生专业考试信息采集系统”,按公告要求登录系统自行打印《重庆市普通高校艺术类招生专业考试报考证》,凭报考证按学校相关要求参加校考。
时间进程表

校考招生简章查询
参加校考的同学一定要仔细阅读学校的招生简章,以免错过重要信息。
来源:重庆市教育考试院官网

