国家“双高计划”建设学校
全国首批28所“国家示范性高等职业院校”
国家职业教育产教融合项目学校
重庆市优质高等职业院校项目建设单位

在渝招生代码:5032
在中国教育质量评价中心、武汉大学中国科学评价研究中心等联合研发的中国高职高专院校竞争力排行榜中
2017年位居全国第14位、西南地区第1名
2018年位居全国第13位,西南地区第1名
2019年位居全国第10位,西南地区第1名
2020年位居全国第9位,西南地区第1名
重庆工业职业技术学院是由重庆市政府举办、重庆市教委主管的全日制公办普通高等院校。学校是中国特色高水平高职学校和专业建设计划(简称“双高计划”)建设单位,是全国首批28所“国家示范性高等职业院校”,国家职业教育产教融合项目学校,重庆市优质高等职业院校项目建设单位。
学校前身是重庆机器制造学校,1956年,由原国家机械工业部创建;2000年,重庆机器制造学校和重庆机械职工大学合并升格为重庆工业职业技术学院;2010年,学校从九龙坡区整体搬迁入驻渝北空港新校区。
学校位于重庆市渝北空港,占地1287.79亩,建筑面积34.2万平方米。现有全日制在校学生18400余人,设有11个二级学院和教学单位,招生专业52个,专业与国家战略和重庆支柱产业契合度达92.5%。在中国教育质量评价中心、武汉大学中国科学评价研究中心等联合研发的2020年中国高职高专院校竞争力排行榜中位列全国第9位。
学校始终坚持社会主义办学方向,以立德树人为根本,秉承“工成于思,业精于勤”的校训,坚持“以行业为先导,以能力为本位,以学生为中心,以就业为目标”的办学理念,坚持德技并重,分级分类个性化培养,积极为学生搭建成长成才平台,让每个学生都有人生出彩的机会。学校先后获得全国职业院校“教学管理50强”“学生管理50强”“育人成效50强”“教学资源50强”“国际影响力50强”“服务贡献50强”6个全国职业院校“50强”院校称号。
学校坚持把立德树人作为学校教育的根本任务,主要为装备制造、汽车、电子信息和现代服务业培养具有良好道德品质、勇于开拓创新、就业创业能力强的应用型、复合型、创新型高素质高技能人才。
是国家首批现代学徒制试点单位、1+X证书试点单位,人才培养质量得到社会广泛认可。毕业生就业率、用人单位对毕业生满意度连读多年保持较高,多项人才培养质量指标位居全国高职院校前列。近千名毕业生进入中国工程物理研究院、中国航空成都飞机有限公司等全国顶尖级科研单位和知名企业。30余名毕业生作为企业技术代表赴“一带一路”沿线国家开展技术服务。
学生荣获全国职业院校技能大赛奖121项(一等奖20项),中国技能大赛奖9项(一等奖4项),全国青年岗位能手5人;全国高等职业院校体育竞赛奖7项;全国大学生数学建模国家一等奖1项;全国大学生广告艺术大赛全国奖6项(一等奖1项);2020年全国行业职业技能大赛奖26项(一等奖9项)。国家级创新创业大赛奖一等奖10项。全国青年职业技能大赛决赛(学生组)20强5人,其中前五2人。“中国电信奖学金·飞Young奖”“中国大学生自强之星”各1人。
现有教职员工1000余人,其中副高以上职称或博士学位人才400余人,具有博士、硕士学位教师占专任教师总数74.7%,“双师型”教师占比90%。拥有国家级教学团队1个、全国高校首批黄大年式教师团队1个、国家级职业教育教师教学创新团队2个、首席技能大师工作室1个、“双师型”名师工作室1个。拥有国家“万人计划”教学名全国技术能手、全国优秀教师、全国“最美教师、全国第五届黄炎培杰出教师,“巴渝特级技师”、市级英才计划教学名师、技术能手、高校巴渝学者、高校中青年骨干教师等100余人。
学校荣获国家级教学成果奖5项,重庆市教育教学成果奖12项;建有国家级精品课程3门、精品资源共享课程1门、精品在线开放课程1门;市级以上课题500余项,发表SCI、EI等高水平文章1200余篇;国家专利授权1964件(发明专利243件),专利保有量连续三年居重庆市高职院校第一;软件著作权41项。获批重庆市博士后工作站1个。现建有市级、中央财政支持建设的实训中心18个,校内实训室170余个,校外顶岗实习基地190个,为学生成长积极搭建实习实训平台。
学校是人社部国家级高技能人才培训基地、中华全国总工会职工培训示范点、首批国家级职业技能鉴定所、全国第一批示范性职教集团(培育)单位和重庆市首批社会培训评价组织。近3年,年均培训、鉴定认证人数达在校生2倍以上,各类培训服务创收突破1500万;依托校内建有的重庆市汽车动力系统测试工程技术研究中心、数字化设计与制造重庆市高校工程中心、模具制造重庆市高等职业技术院校应用技术推广中心等6个市级科技创新与成果转移平台,为中国航空成都飞机工业集团、长安工业集团等市内外企业提供技术服务近百项,为企业年增产2000万元以上,年度成果转移转化收入超过2000万元。
学校是教育部“百千万交流计划”院校,陆海新通道职业教育国际合作联盟理事长单位,市属公办高校国际交流合作示范校、重庆高职教育国际合作联盟理事长单位。先后与德国、俄罗斯等国家和地区的30多个院校及企业开展了150多项合作,开展中外合作办学项目3个。先后联合长安等企业,在俄罗斯等国家建立了3个职教海外“鲁班工坊”及“人才培养基地”。俄罗斯鲁班工坊纳入“中俄地方合作交流年”国家框架。成功申报智能制造中外人文交流人才培养基地1个。
学校是教育部职业院校文化素质教育指导委员会副主任单位,是校园文化建设专委会主任委员单位,是首批国家“十三五”产教融合发展工程规划项目学校、全国机械行指委模具专指委主任单位、机械行业智能装备制造(西南)职教集团、重庆智能制造职教集团理事长单位、重庆市技术转移示范机构、成渝地区双城经济圈职业教育协同发展联盟第一届理事会理事长单位和联盟职业教育发展研究院主任单位。先后获得全国大中专学生志愿者暑期“三下乡”社会实践活动先进单位、全国五四红旗团委、重庆市依法治校示范校、重庆市五一劳动奖状等省市级荣誉近百项。当前正积极在高赋能先进制造业中挑重担作贡献,朝着建成“中国特色、世界水平”的高水平高等职业学校阔步前进。
✦中国特色高水平高职学校和专业建设计划建设单位
✦全国首批国家示范性高等职业院校
✦国家职业教育产教融合项目学校
✦全国职业教育先进单位
✦黄炎培职业教育优秀学校奖
✦首批“全国高校黄大年式教师团队”
✦全国职业院校“教学管理50强”“学生管理50强”“育人成效50强”“教学资源50强”“国际影响力50强”“服务贡献50强”
✦全国机械行业骨干职业院校
✦教育部首批现代学徒制试点单位
✦教育部“百千万交流计划”院校
✦国家首批示范职业技能鉴定机构
✦全国职业院校魅力校园
✦中国特色办学职业技术学院
✦中国社会影响力就业典型高校
✦全国职业院校就业竞争力示范校
✦全国五四红旗团委
✦全国大中专学生志愿者暑期“三下乡”社会实践活动先进单位
✦人社部国家级高技能人才培训基地
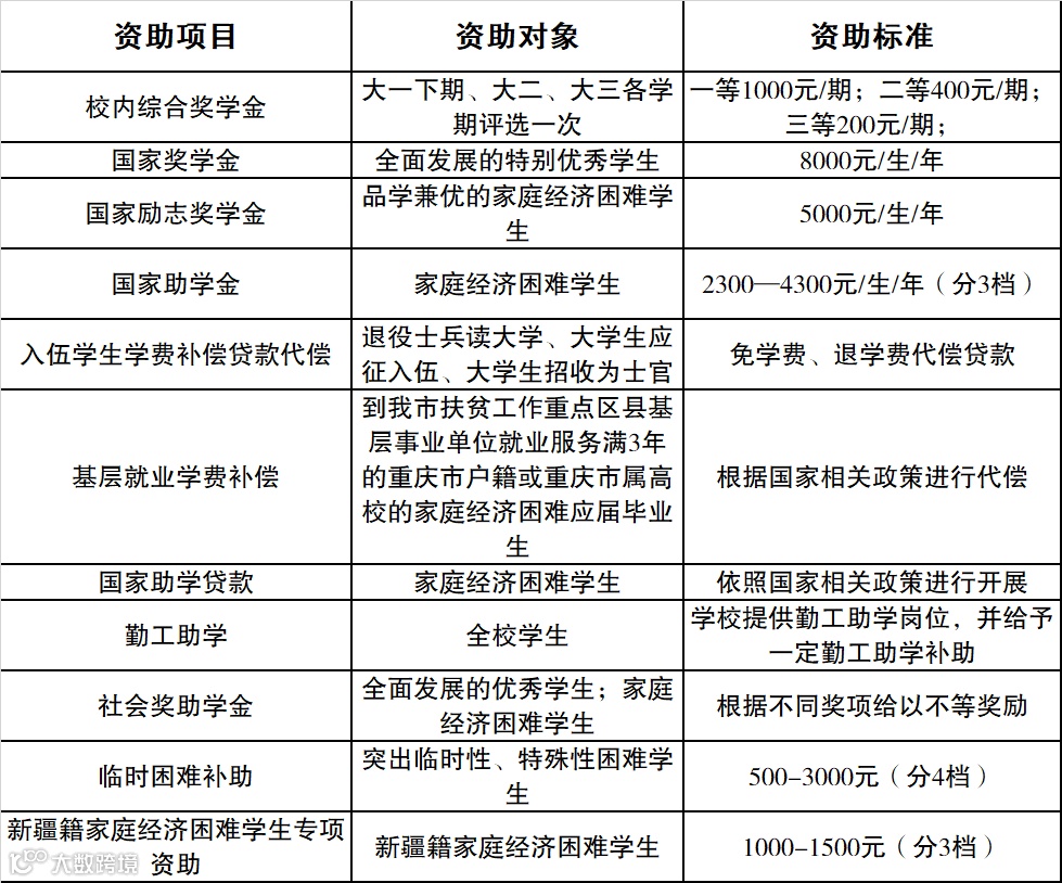
我校积极贯彻《教育部关于进一步加强高等学校学生资助工作机构建设的通知》的精神要求,加强对学生资助工作的管理与推进,传递党和国家对家庭经济困难学生的重视和关爱,成立了以学生处、财务处等相关职能部门组成的学生资助管理中心(常设学生处)。学生资助管理中心统一管理全校的国家助学贷款、奖学金、勤工助学、特殊困难补助等资助贫困家庭学生工作,确保每一位同学不会为家庭经济问题而无法完成学业。

专本贯通分段培养招生
✍项目介绍
经重庆市教委批准,我校面向普通高中毕业生开展“专本贯通分段培养项目”招生,培养全日制本科层次人才。被该项目录取的学生,在我校完成3年高等职业教育学习任务并获得我校颁发的全日制高职(专科)毕业证书。经转段考核录取的学生,在对应本科院校及专业完成2年本科教育学习任务后获得本科院校颁发的全日制本科(专升本)毕业证书、学位证书。
✍招生专业
我校专业 |
对应本科院校及专业 |
|
应用电子技术 |
重庆科技学院 |
测控技术与仪器 |
计算机网络技术 |
重庆科技学院 |
计算机科学与技术 |
备注:
1.具体招生专业、计划数、收费标准等以2022年重庆市教育考试院公布信息为准。
2.“专本贯通分段培养项目”在校期间不得休学、转学、转专业,转段考核合格后方可升入对应本科院校的对应本科专业。
✍高职专科招生专业
学校从2017年开始实施专业大类招生,截止2022年专业大类招生开展情况见下表;具体招生专业、计划数、收费标准等以重庆市教育考试院统一公布的当年信息为准。
✍请扫码查看各学院专业简介

分省招生院校代码
院校代码为全国各高校录取时为方便考生填报志愿而加注的由数字组成的代号串。院校代码就如同是学校的一个身份证号,方便查询学校信息,教育部为高校编排的代码有5位(此代码全国通用,我校的部编代码为12215),各省教育考试院为高校编排代码有4位,此代码一般作填报高考志愿用,同一所高校在不同省份代码也不一样),院校代码会随着高校办学情况的变动而变化,原则上不会调整。具体院校代码和专业代号以本省、直辖市、自治区招办公布的当年信息为准。
招生省份 |
院校代码 |
招生省份 |
院校代码 |
重庆 |
5032 |
甘肃 |
2341 |
四川 |
5052 |
贵州 |
0322 |
河南 |
9093 |
2209 |
|
湖南 |
5038 |
青海 |
5018 |
内蒙古 |
0967 |
山西 |
2456 |
宁夏 |
5071 |
新疆 |
1959 |
安徽 |
1169 |
云南 |
5017 |
❖学校是公办还是民办?
答:我校是由重庆市政府举办、重庆市教委主管的全日制公办普通高等院校。是国家“双高计划”建设学校,全国首批28所“国家示范性高等职业院校”,中国特色高水平高职学校和专业建设计划(国家“双高计划”)建设单位。
❖学校有几个校区,位置在哪?
答:学校只有一个校区,位于渝北空港,在江北国际机场附近,详细地址是重庆市渝北区(空港)桃源大道1000号。
❖学生的住宿条件如何?
答:学校宿舍是6-8人间,主要配套设施有:空调、热水器、风扇、宽带网络、组合书柜、独立卫生间。宿舍区紧邻食堂、运动场、商业街等功能区,生活十分便利。
❖填了专本贯通专业,如果没录上还能被普通专科专业录取不?
答:在高职分类考试招生中,专本贯通专业是在本科批次录取,专科是在高职专科批录取,录取批次不一样,相互没有影响。
❖专业大类招生的志愿该如何填报?
答:我校27个专业实行大类招生,共计10个专业大类,若考生想填报的专业属于某个大类,只需填报该大类即可。专业大类录取的考生第一学年的课程均相同,大二时再进行专业分流,专业分流方案按学校相关规定执行。
❖学生可以参加“专升本”吗?
答:我校各专业学生均可参加“专升本”考试,专升本是全市统考,在每年三、四月份大三学生报名考试,近几年上线率均在80%左右。
❖毕业生就业情况如何?
答:我校毕业生就业率连续多年保持较高,被授予“中国社会影响力就业典型高校”、“全国职业院校就业竞争力示范校”称号。就业单位包括中国工程物理研究院、中航工业成都飞机工业(集团)有限责任公司、成都铁路局、深圳华为集团、重庆机场集团、重庆轨道交通(集团)有限公司、重庆长安汽车股份有限公司、上汽通用五菱、重庆京东方光电科技有限公司、重庆海尔工业园、希尔顿酒店、顺丰速运有限公司、泸州老窖股份有限公司等大批知名央企、国企、事业单位、外企。
学校网址
http://www.cqipc.edu.cn
招生网址
http://zsjy.cqipc.edu.cn
电子邮件
cqgzyzsb@163.com
学校地址
重庆市渝北区(空港)桃源大道1000号(邮编:401120)
招生电话
023-61879344,61879050,61879051,61879000(传真)
微信公众号:cqgzyzsb
招生咨询QQ群:663511365

