重庆今年新高考政策已出炉,在录取批次上,普通类分为了提前批A段、提前批B段、本科批 、专科提前批、专科批,艺术类分为提前批、本科批、专科批,体育类分为本科批、专科批。在志愿填报模式上,分为了平行志愿和顺序志愿。重庆所有志愿表和批次都在6月27-30日填报,总共4天填报时间。为帮助考生快速了解升学政策、认知高校专业、科学填报志愿,重庆市高等教育学会普通高校招生专业委员会、重庆市教育学会学生生涯规划指导专委会、昭信教育科技集团、青云汇云平台联合重庆移动推出「动感地带·2024年青云汇圆梦高考公益活动」,提供2024年重庆高考志愿填报关键干货和志愿填报知识扫盲讲座,助力2024考生圆梦高考。
重庆高考志愿填报讲座《实操篇》
📢⬇️请点击视频
查看6月14日19:30开播
讲师介绍
讲座纲要(扫码进群看讲座回放):
1.填报步骤·志愿填报核心六步法
2.矩阵填报·个性化定位考生志愿
3.科学志愿·合理梯度/适合专业/未来发
因本次讲座内容涉及内容较多,对大部分考生和家长不一定能一次消化。本文整理和本次讲座有关的必备知识供需要的考生和家长了解,以下内容涉及2024重庆志愿填报关键时间、2024重庆志愿设置、考生需填报的志愿表、2023本专科分数线、2023一分一段表、重庆高校所有本科录取分、志愿填报知识讲座预告、6月高校招生系列活动。
一、志愿填报时间安排
成绩、控制线、位次查询时间:6月25日
成绩复核:6月25日12:00-17:00
志愿填报时间:6月27日9时-30日18时
高校录取时间:7月上旬至8月中旬进行
*以上为根据重庆已公示2024年重庆志愿志愿填报和录取时间,如有变动,以重庆市教育考试院统一公布的时间为准。
*网上志愿填报系统会在规定的时间内准时开放和关闭,因此应根据考生情况安排时间规划志愿并进行网上填报志愿操作。
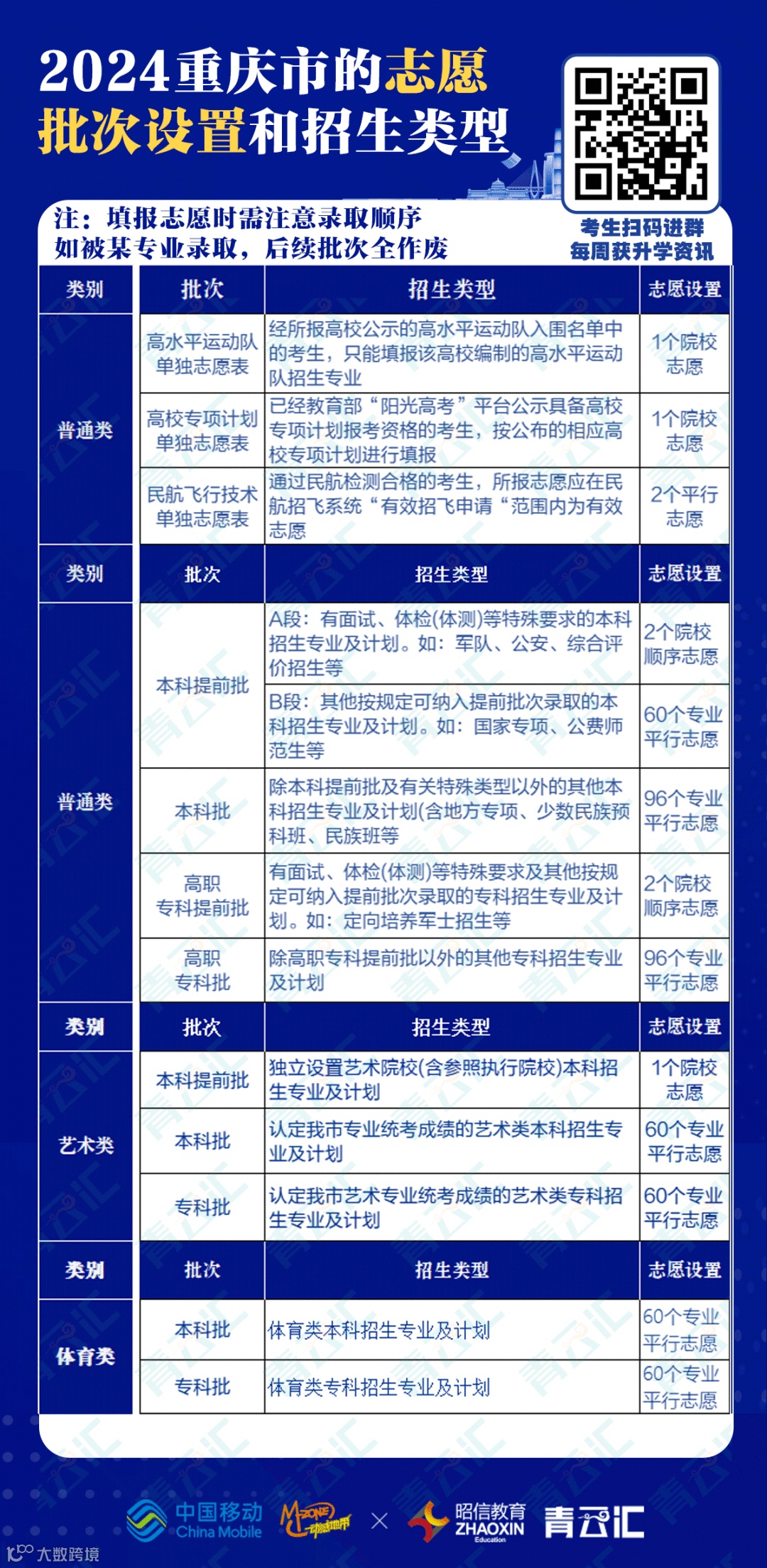
二、2024重庆重庆志愿设置
我市统一高考招生按照普通类、艺术类、体育类3个类别分别设置批次,各批次实行专业(类)平行志愿(以下简称“专业平行志愿”)或院校顺序志愿。专业平行志愿以“1个专业(类)+1个学校”为1个志愿;院校顺序志愿以“1个学校+6个专业(类)”为1个志愿,并设置“愿否服从专业调剂”选项。
重庆志愿设置及招生类型
高考加分政策
加分政策也叫录取照顾政策,重庆考生可以在《2024填报志愿指南》第5-6页详细查看,或看下面图片了解。
向下滑动看照顾政策
重庆高考政策发布书籍
《2024填报志愿指南》,里面对重庆的招生政策、招考类型、志愿设置、填报方法等都有非常详细的介绍。每个省市的高考招生政策不完全一样,建议考生和家长利用这段时间完整知晓重庆政策规定。同时,可以通过《2024招生计划汇编》了解在渝招生院校、专业、招生计划数等;登录高校官网查询招生章程,进一步了解院校具体的招生录取办法和条件。
针对重庆高考志愿填报技巧、填报方法、选校方式,重庆市高等教育学会普通高校招生专委会专家团在6月10日、6月14日、6月20日提供三场免费的志愿填报指导知识讲座,扫码下图进群查看讲座回放和领取讲座配套资料。
三、2024考生需填的高考志愿表
重庆高考2024年录取投档顺序
|
类型 |
投档录取顺序 |
预估投档时间 |
|
艺术类 |
艺术本科提前批 |
7月初 |
|
普通类 |
普通本科提前批A段 |
7月初 |
|
艺术类 |
艺术本科批 |
7月中旬 同时段进行 |
|
体育类 |
体育本科批 |
|
|
普通类 |
普通本科提前批B段 |
|
|
普通类 |
普通本科批 |
7月下旬至8月初 |
|
普通类 |
普通类高职专科提前批 |
8月初 |
|
艺术类 |
艺术专科批 |
7月底至8月 同时段进行 |
|
体育类 |
体育专科批 |
|
|
普通类 |
普通高职专科批 |
8月 |
注:
高水平运动队、高校专项计划在招生高校普通计划所在批次前投档录取;
保送生、体育单招、强基计划、香港高校独立招生、军飞、拔尖创新人才招生、民航飞行技术等安排在本科提前批A段前依序进行投档录取。残疾单招、消防单招等按照相关招生规定投档录取。
以上时间根据重庆往年投档时间和今年重庆录取投档规则预估。如有变动,以重庆市教育考试院统一公布的时间为准。
2024重庆志愿表类型
向下滑动查看2024年所有科类志愿表(一共6个类别志愿表)
重庆高考志愿填报采用网上填报方式,考生可在志愿填报时间(6月27日9:00—6月30日18:00)通过重庆招考信息网/重庆市教育考试院官网找到志愿填报入口。考生凭考生号(或身份证号)和高考报名时设置的密码登录指定网站填报志愿。考生务必要妥善保管好自己的用户名和密码,避免发生密码外泄、志愿被篡改的情况。
四、2023年重庆本专科控制分数线
五、2023年一分一段表
重庆考生在进行志愿填报查阅往年大学录取分数参考时不能单纯看往年高校录取“分值”,需将自己的高考成绩换算成对应的今年的位次后,可科学了解在往年自己所处的位次能上哪些高校,就能更加准确地将自己的高考成绩与院校历年的实录线进行对比分析,帮助考生降低志愿填报的风险。
历史类位次表
(上下滑动查看或直接点击查看大图↓)
物理类位次表
(上下滑动查看或直接点击查看大图↓)
注:艺术和体育类的位次表扫文内的二维码进群咨询
六、重庆各高校的专业本科录取分参考
2023年重庆高校在渝录取分(本科高校)
向下滑动查看
▲重庆本地高校在渝录取分
(最低收分大部分在特殊资格线上)
以上图片含重庆大学、西南大学、重庆邮电大学、西南政法大学、陆军勤务学院、重庆医科大学、重庆交通大学、陆军军医大学、重庆警察学院、四川美术学院、重庆师范大学、重庆中医药学院、四川外国语大学、重庆理工大学、重庆工商大学在普通类物理/历史本科批、本科提前批2023年招生录取数据,供2024年重庆考生参考。
向下滑动查看
▲重庆本地高校在渝录取分
(最低收分大部分在本科线上)
以上图片含重庆科技大学、重庆第二师范学院、重庆三峡学院、长江师范学院、重庆文理学院、重庆外语外事学院、重庆对外经贸学院、重庆财经学院、重庆人文科技学院、重庆工商大学派斯学院、重庆移通学院、重庆工程学院、重庆城市科技学院、重庆机电职业技术大学普通类物理/历史本科批、本科提前批2023年招生录取数据,供2024年重庆考生参考。
七、6月志愿填报讲座
俗话说,机会总是留给有准备的人。同学们在紧张备考的同时,对于志愿填报方面的政策也要早准备、早知道。为帮助考生家长直观了解、科学合理填报高考志愿,重庆市高等教育学会普通高校招生专业委员会、重庆市教育学会学生生涯规划指导专委会、昭信教育科技集团、青云汇云平台联合重庆移动供高考志愿填报相关政策及指导讲座,希望能助同学们正确定位、明晰方向、放眼未来。
七、6月高招咨询会系列活动
6月各高校的招生咨询活动陆续展开,高校联合咨询会、校园开放日、网上咨询等多种形式的宣传活动,将为考生和家长提供深入了解目标院校的途径。不少考生家长会在这个阶段进行志愿填报的资料收集工作。
1、高校咨询会>>500余所高校老师与你面对面
▲展会时间:2024年6月24 - 25日
▲展会时间:重庆国际会议展览中心(南坪)
▲开展内容:动感地带·2024 年重庆市第二十届普通高校招生志愿填报咨询会,吸引了含清北、浙大、复旦、川大、重大等500余所高校招生负责人参与,面向全重庆市考生、家长现场提供志愿填报咨询服务。

2、线上咨询会>>招生志愿填报线上咨询周
▲直播时间:6月23—30日
▲活动内容:将举办线上志愿填报咨询周,微信小程序搜索“升学咨询会”即可进入,考生足不出户即可一对一咨询高校招办老师。
3、高校区县咨询会>>考后巡回咨询会
▲开展时间:6月16 - 20日
▲开展内容:在高考后志愿填报前,重庆移动联合昭信教育科技集团组织高校招办老师以高校巡回咨询会的形式,走入彭水、涪陵、丰都、南川、江津、綦江、永川、荣昌、大足、潼南、铜梁、合川、长寿、垫江、梁平、万州、开州、云阳、奉节等区县中学面对面为考生解决志愿填报和报考大学专业等相关问题。
往年考后巡回入校咨询会现场
本文内容涉及2024重庆志愿填报关键时间、2024重庆志愿设置、考生需填报的志愿表、2023本专科分数线、2023一分一段表、重庆高校所有本科录取分、志愿填报知识讲座预告、6月高校招生活动,当然2024年重庆高考志愿填报因考生情况不同需求有所变化,更多个性需求和时间规划安排问题可扫上图二维码进群咨询。

