为更好地帮助同学们使用《招生计划汇编》查阅招生计划,特制作三期导读(分为编排体例、编制说明、注意事项),一起来看。
本书“招生计划及专业”按民航飞行技术批、高校专项批、普通类各批次、高水平运动队批、体育类各批次、艺术类各批次编排。民航飞行技术批、高校专项批、普通类各批次招生计划依照首选科目分别编制,按物理编制的招生专业及计划,仅限首选科目为物理的考生填报;按历史编制的招生专业及计划,仅限首选科目为历史的考生填报。考生须根据本人首选科目填报对应物理类或历史类的招生计划。高水平运动队批、体育类各批次、艺术类各批次招生计划均不分物理、历史编制,但个别专业可能有选考科目要求。
1. 民航飞行技术批
设2个平行志愿,符合条件的考生填报时务必注意按培养单位填报对应的院校代号。考生所填志愿应在民航招飞系统“有效招飞志愿”范围内,今年该批次只安排了物理类计划。

2. 高校专项批
设1个院校志愿,填报该批次志愿的考生须经教育部“阳光高考”平台公示具备高校专项计划报考资格,只能填报相应高校公布的招生计划。

3.普通类各批次
按本科提前批A段(含军事、公安、消防、有关高校综合评价招生等有面试、体检、体测等特殊要求的本科招生专业及计划)、本科提前批 B 段(含国家专项、免费医学定向生、公费师范生、国家优师、地方优师、小语种等本科招生专业及计划)、本科批(除本科提前批及有关特殊类型以外的其他本科招生专业及计划,包括地方专项、少数民族预科班、民族班等)、高职专科提前批(含定向培养军士等有面试、体检、体测等特殊要求的专科招生专业及计划)、高职专科批(除高职专科提前批以外的其他专科招生专业及计划)依次编排。部分有考察、面试、体检等特殊要求的国家专项计划也安排在本科提前批A 段;专科层次的航海轮机、经批准同意进行空乘空保专业测试的招生计划安排在高职专科提前批。
4. 高水平运动队批
设1个院校志愿,填报该批次志愿的考生,须为经教育部“阳光高考”平台公示高水平运动队合格名单中的考生,只能填报相应高校公布的招生计划。

5. 体育类各批次
按体育本科批、体育专科批依次编排。
6. 艺术类各批次
按使用校考成绩录取的艺术本科提前批、使用我市专业统考成绩投档录取的艺术本科批和艺术专科批依次编排。其中,艺术本科批和艺术专科批内再按专业科类集中编排。
只需要输入位次和意向专业
智能系统就能为你量身打造一份报考方案
本计划汇编公布招生计划内容包括:报考科类、录取批次、院校代号、院校名称、院校办学性质、招生计划总数、办学地点以及招生专业代号、名称、学制、学费、再选科目要求(“不限”表示对再选科目没有要求)、招生计划数、专业备注等。
① 院校名称前的四位代号为院校代号,专业名称前方括号中的三位代号为专业代号,均为数字或大写字母组合且未使用“I”和“O”等易混淆字母。个别高校有多个院校代号,均在院校名称后附加了标识说明。院校名称后标注的办学性质依据教育部下发数据整理。

② 办学地点由高校提供,若某高校招生专业有多个办学地点则在专业备注中详细注明。
③ 如招生计划最后标注有“[备注:以上所有专业]”,表示该备注信息对该校所列专业均适用。

④ 艺术本科提前批不做分省来源计划,高校专项批、高水平运动队批、个别综合评价招生高校也有部分专业未做分省来源计划,本计划汇编只公布了相关专业信息,未显示计划数或计划数显示为“0名”,符合条件的考生正常填报。
⑤ 部分招生计划对高考文化成绩、单科成绩、性别、民族、身体条件、器乐种类、声乐唱法等有要求,均在专业备注信息中有标注。

⑥ 国家专项、高校专项、地方专项、公费师范生、优师专项、免费医学定向生(全科医生)、非西藏生源定向西藏就业、定向培养军士生等招生类型均在专业名称后或专业备注信息中有标注。
⑦ 招生计划中公布的学费标准由高校提供,仅供考生填报志愿时参考,实际收费标准按该校所在省(自治区、直辖市)物价部门规定执行。除明确注明免费(公费)生外,没有收费标准的系高校编制计划时暂未提供,具体请咨询相关高校。
⑧ 预科培养学校以高校招生章程、专业备注或录取通知书等公布的信息为准,考生可详询相关高校招生部门。
考生填报志愿前,务必仔细阅读、充分了解招生计划相关信息,特别是专业备注信息中有关说明和提醒。建议考生可通过有关高校网站或教育部阳光高考平台(gaokao.chsi.com.cn)查询高校招生章程(简章),也可向高校咨询,了解有关规定和具体要求。
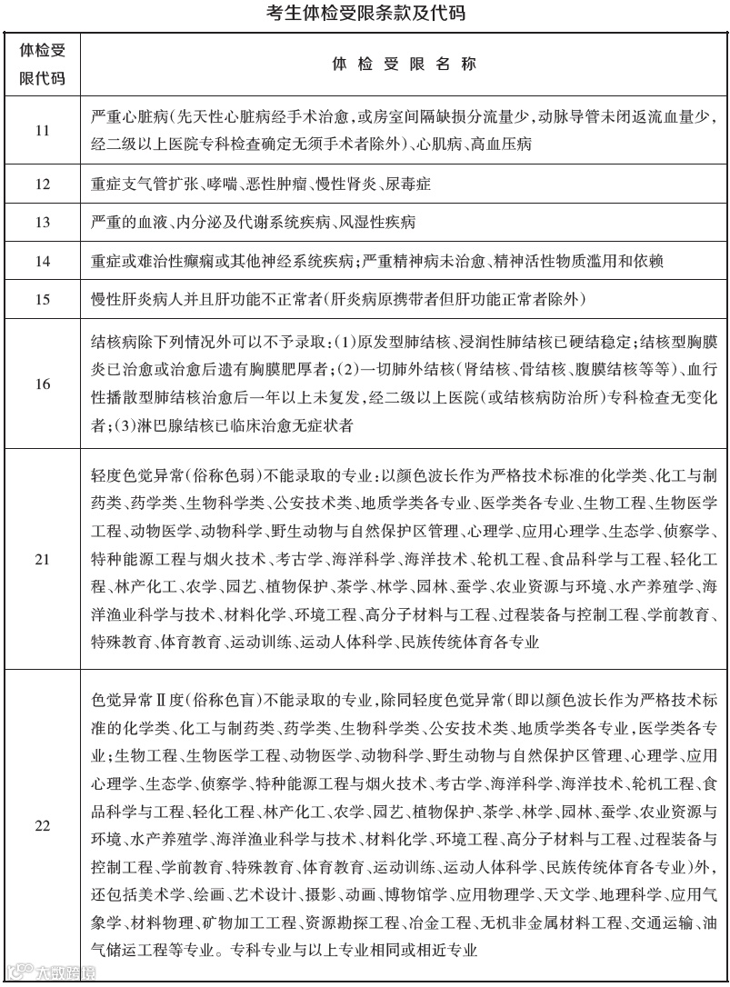
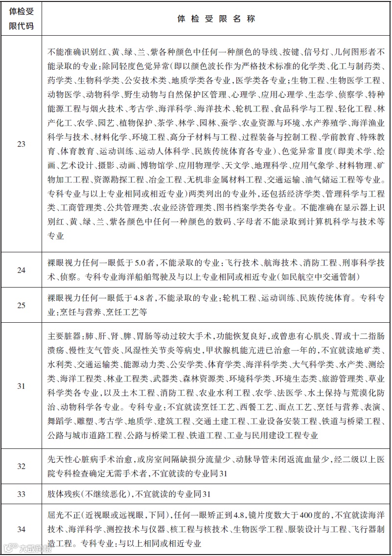
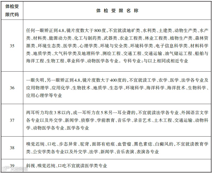
部分专业对身体条件有要求,考生应根据自己的体检结果,结合高校要求,对照《普通高等学校招生体检工作指导意见》,避免填报不予录取或考生不宜就读的专业。
部分招生计划要求考生须具备相应的资格条件,如填报艺术类、体育类志愿的考生应专业考试合格;填报综合评价招生、高水平运动队的考生须经过相应测试选拔程序和具备资格条件;填报国家专项、高校专项、地方专项等计划的考生须具备相应的资格条件;填报少数民族预科班、民族班等招生的考生须满足民族等条件。
专业备注中要求考生户籍地“乡村”属性,是指考生户籍所在地性质在国家统计局公布的最新年度统计用区划和城乡划分代码中城乡分类属于“乡村”属性。
填报非西藏生源定向西藏就业招生计划的考生,还须在网上填报志愿期间,通过系统“志愿附件上传”提交有考生本人和家长签署意见的《考生填报非西藏生源定向西藏就业招生计划确认表》(下载模板文件打印并签字后,拍照将图片上传即可),未提交确认表视为无效志愿。
艺术本科提前批中,个别高校的招生专业因办学地点不同等原因其认定校考成绩可能会不同,考生务必仔细阅读招生计划备注信息和高校招生简章,防止因误填而被退档。
艺术本科提前批中,凡是招生专业备注“须参加重庆音乐类(音乐教育、音乐表演)统考成绩合格”的专业,表示音乐教育、音乐表演(声乐)或音乐表演(器乐)统考合格且该校校考合格的考生均可填报,但部分高校音乐类专业计划备注信息中,对统考成绩合格要求细化到了子科类。考生应认真对照本人子科类统考合格情况填报,避免误填。
投档时,普通类、艺术类、体育类均执行相应批次录取最低控制分数线;高校专项批使用考生的统一高考总成绩(不含加分)投档,执行特殊类型资格线;普通类本科提前批B段执行本科批录取最低控制分数线。
强基计划、香港高校独立招生、民族传统体育和运动训练专业单独招生、残疾单招、军队(空军、海军)飞行学员招生等类型不集中填报志愿,考生如兼报其他批次志愿仍需在6月27日至30日进行集中网上填报志愿。
凡在专业备注中标注有公安(武警)类的专业,填报有志愿且符合相应条件的考生,需参加重庆市公安局统一组织的体检、面试、体测和政治考察;凡在专业备注中标注有军事类的专业,填报有志愿且符合相应条件的考生,需参加重庆市征兵办组织开展的政治考核、面试和体格检查;凡在专业名称后标注有“定向培养军士生”的专业,填报有志愿且符合相应条件的考生,需参加重庆市征兵办组织开展的体格检查和政治考核。报考以上专业的考生可在7月2日起在重庆市教育考试院指定网站查询本人是否具备相应资格。此外,还有部分专业也需参加相关高校组织的面试等,详见专业备注。
我市2024年普通高校招生工作实施办法具体内容详见市教委官网(www.cq.gov.cn)。如有招生计划变更等信息,将在市教育考试院门户网(www.cqksy.cn)和重庆招考信息网(www.cqzk.com.cn)上发布,请及时关注。填报志愿前,务必先阅读系统公告。
线上咨询会正在进行中...
(23-30日)
找大学、问专家、看直播
逛专区、查数据
点击图片进入线上咨询会
发布 | 2024重庆位次表,看懂“一分一段表”,选大学更靠谱!
重磅出炉!《2024招生计划汇编》今年有何变化?如何短时间学会使用!
汇总整理 | 重庆15所重点高校2023年录取分数(重大、西大、重邮、重医、西政、重师......)

来源:重庆招考




