大数跨境
0
0

提醒!关于高考报名,这几点要注意

提醒!关于高考报名,这几点要注意 青云汇
2022-10-31
1

2023年重庆高考报名已经开始


我市2023年普通高校招生考试(以下简称“高考”) 包括统一高考(含全国统一考试和我市普通高中学业水平选择性考试)、高职分类考试和各类单独招生考试,报名工作统一进行,实行网上报名和网上交费,报名时间为2022年10月28日至11月11日。报名设普通类、高职对口类、中职直升类、单考单招类和高职专项类5种报考类型,考生只能选择其中一类报考。


关于高考报名的相关信息,同学们都可以在2023《考生必读》这本书上查询到。书中对高考报名的以下信息都做了详细介绍:

  1. 报考类型

  2. 报名条件

  3. 报名办法和流程

  4. 网上操作流程步骤

    ......

这本书通常是由校方下发给学生,同学们按照书中的步骤操作即可。


除了书上信息以外,还有哪些是同学们在高考报名时需要注意的呢?结合多年招考经验,给大家整理了一些往年高考报名中同学们容易忽略但又很重要的问题,希望同学们引起重视。

一、报考类别

高考包括统一高考(由全国统一考试和我市普通高中学业水平选择性考试组成)、高职分类考试和各类单独招生考试,报名工作统一进行。

没有考虑好是否要参加分类考试的同学,可以兼报统一高考和高职分类考试。

主要针对不确定自己是否能上本科的同学,或者打算上专科后再专升本的同学,参加高职分类考试可以冲刺专本贯通,多一次上本科的机会。如果未录取,可继续参加高考,不受影响。

二、艺术生报考注意


艺术类考生在选择相应报考类别和科类后,还需在系统中进行专业考试信息采集和考点选择。

须在2022年11月22日9:00起登录“重庆市普通高校招生艺术类专业考试信息采集系统”按要求完成相关事宜,报考舞蹈类、影视类、美术类的考生须于2022年11月24日18:00前完成考试时段或考点选择,开通选择时段(考点)的时间:

舞蹈类2022年11月22日10:00

影视类2022年11月22日14:00

美术类2022年11月23日10:00

三、外语口语

拟报考外语、外贸、外经类专业的考生,按照有关学校章程要求应参加外语口试,须单独交纳考试费。

建议同学们把外语口语考试报上,往年有在高考报名时未报考,后续想补报的同学,比较麻烦。如果后期不需要,可以放弃测试。

四、专项计划

在“重庆市普通高校招生报名信息表”中考生报考意向一栏需要勾选是否为国家专项。

很多同学还不知道国家专项是什么,在正式填报前咱们就应该弄明白,看自己是否属于国家专项报考范围,以免错过机会。


2023年重点高校招生专项计划,包括国家、地方和高1校三个专项计划。其实总的来说,都是对于农村户口人群的照顾。

符合国家专项计划、高校专项计划、地方专项计划等多项资格条件的考生需在高考报名时分别单独申报,凡申报并经公示无异议的考生方可报考相应的专项计划。

国家专项申报表如图所示:

01
国家专项报考条件

考生及其父母或法定监护人具有重庆市酉阳、秀山、黔江、彭水、石柱、武隆、巫山、巫溪、城口、万州、云阳、奉节、开州、丰都户籍,本人在当地区县(自治县)初中、高中连续6年学籍并实际就读,同时具有当地6年及以上户籍[按报考当年9月30日(含)往前推算],且符合当年统一高考报名条件者。在上述14个区县(自治县)外接受初、高中阶段教育或补习的考生不能报考。


02
高校专项报考条件

考生及其父母或法定监护人具有重庆市酉阳、秀山、黔江、彭水、石柱、武隆、巫山、巫溪、城口、万州、云阳、奉节、开州、丰都、涪陵、忠县、潼南、南川、垫江、梁平户籍,且户籍性质为“乡村”,考生本人在上述区域内高中连续3年学籍并实际就读,同时具有当地3年及以上户籍[按报考当年9月30日(含)往前推算],且符合当年高考报名条件者。其中,乡村户籍性质的认定执行国家统计局在2022年12月30日(含)前公布的最新年度统计用区划和城乡划分代码中城乡分类统计标准。


03
地方专项报考条件

考生本人及父母或法定监护人具有重庆市户籍,且户籍性质为“乡村”[乡村户籍性质的认定执行国家统计局在2022年12月30日(含)前公布的最新年度统计用区划和城乡划分代码中城乡分类统计标准,城乡分类代码中第一位数字为“2”],考生本人符合当年统一高考报名条件者,均有资格报考。

关于三大专项计划的详细信息,同学们可以翻看2023《考生必读》中第72-75页查询。

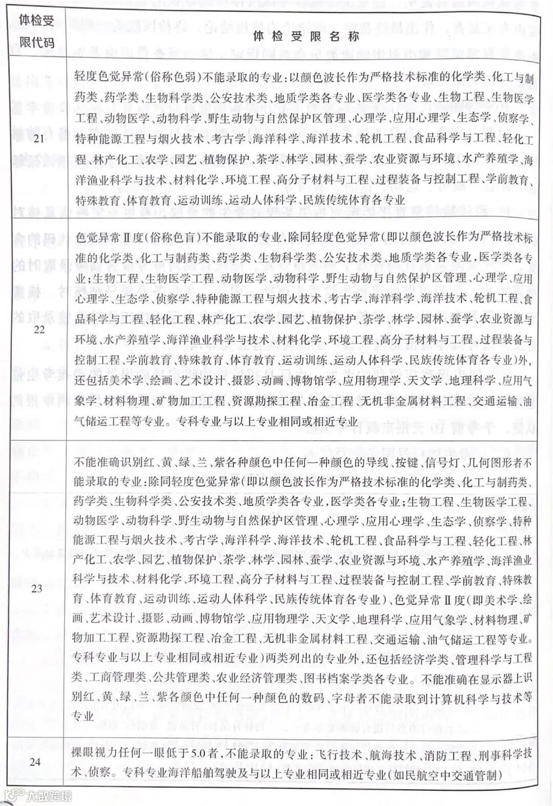
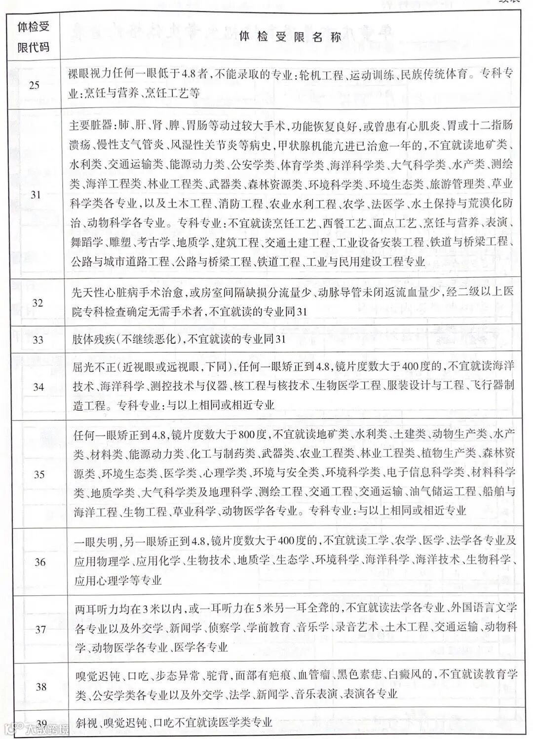
五、体检受限代码

高考报名后一般在12月份就会开始体检,这时候的体检大家就需要格外重视了。

因为体检信息直接影响到招生高校对考生的录取,考生一定要认真核对《体检信息表》上各项信息内容和体检受限代码,熟悉并知晓受限代码的含义,对应受限条款代码仔细了解限报专业。

如果考生在高考志愿填报时填报了代码受限的专业,高校可以退档导致考生落榜。

常见的受限代码如下:

仅节选了部分比较常见的受限代码,更多受限代码同学们可以翻看2023《考生必读》第41-43页。


知晓自己的受限代码后,同学们就需要早做准备。哪些专业是自己不能填报的,在高考后填报的时候就不能填报。

军警院校对视力要求较高,想要报考军警院校的同学就可以早做打算,该做视力矫正就需要提前准备。

六、高考报名后的大事件

高考报名就意味着我们新一年度的高考已经进入倒计时了,这时候同学们应该对后续的相关大事件有一个更加清晰的脉络。

点击查看高考后相关大事件

👉高考报名已经开始,这些高考大事件赶快关注起来

高考志愿填报信息量大,需要早准备,考生家长可扫描二维码进群,专家老师在群内解答大家的疑问。



【声明】内容源于网络
0
0
青云汇
为学生及家长提供生涯资讯、选科指导、志愿填报、生涯实践、专家咨询等服务的生涯教育综合服务平台。
内容 3171
粉丝 0
青云汇 为学生及家长提供生涯资讯、选科指导、志愿填报、生涯实践、专家咨询等服务的生涯教育综合服务平台。
总阅读844
粉丝0
内容3.2k