初级20天速学密训上线,20天高能冲刺,100人军事化管理!识别二维码立即领取👆
距离25年初级会计考试仅剩29天,奥奥看到大家都在关注准考证打印时间。各位小伙伴都知道自己地区的准考证打印时间吗?
近日,吉林、辽宁、陕西等地已经发布了准考证打印通知!奥奥还为大家整理了各地区打印时间汇总。一起来看看吧~
关于2025年初级会计考试
财政厅最新通知!
吉林
各位考生:
根据全国会计考办统一部署,2025年度全国会计专业技术初级资格考试将于5月17日至20日举行,高级资格考试将于5月17日举行。现将吉林省考区准考证的打印时间及相关事项通知如下:
一、打印时间
2025年5月10日至5月16日。补打印时间为 5月17日至20日。
二、打印方法
考生登录打印准考证网址为:全国会计人员统一服务管理平台(https://ausm.mof.gov.cn/index/),考试服务下面的“准考证打印”模块,选择对应的考试级别、省份进入准考证打印界面。
三、其他事项
1.请考生在5月17日前上网打印本人准考证,以知晓本人的具体考试时间、地点。
2.请考生认真阅读《准考证》上的《考生须知》,做好相关考前准备。
3.请考生关注《准考证》上的财政部会计财务评价中心微信,第一时间获得会计资格考试相关信息。
四、各考区咨询电话
辽宁
各位考生:
2025年度全国会计专业技术初、高级资格考试(辽宁考区)将于5月17日至20日举行,现就有关事项通知如下:
一、准考证打印
1.打印时间:5月3日0:00至5月16日24:00。考前丢失准考证的考生可在5月17-20日补打准考证。
2.打印方法:进入“辽宁会计网”首页右侧“全国会计人员统一服务管理平台”,点击“会计专业技术资格考试”模块,选择“打印准考证”进行打印。
二、相关事宜
为方便广大考生第一时间查阅会计考试有关政策,请大家关注辽宁会计网考试最新通知。
望广大考生周知,并请相互转告。预祝全体考生取得好成绩!
其他地区:
目前公布的地区中:贵州、黑龙江、湖北、江西地区在4月末可以陆续开始打印准考证
扫描下方二维码
回复关键字:准考证
查看各地区原文通知
👇👇👇
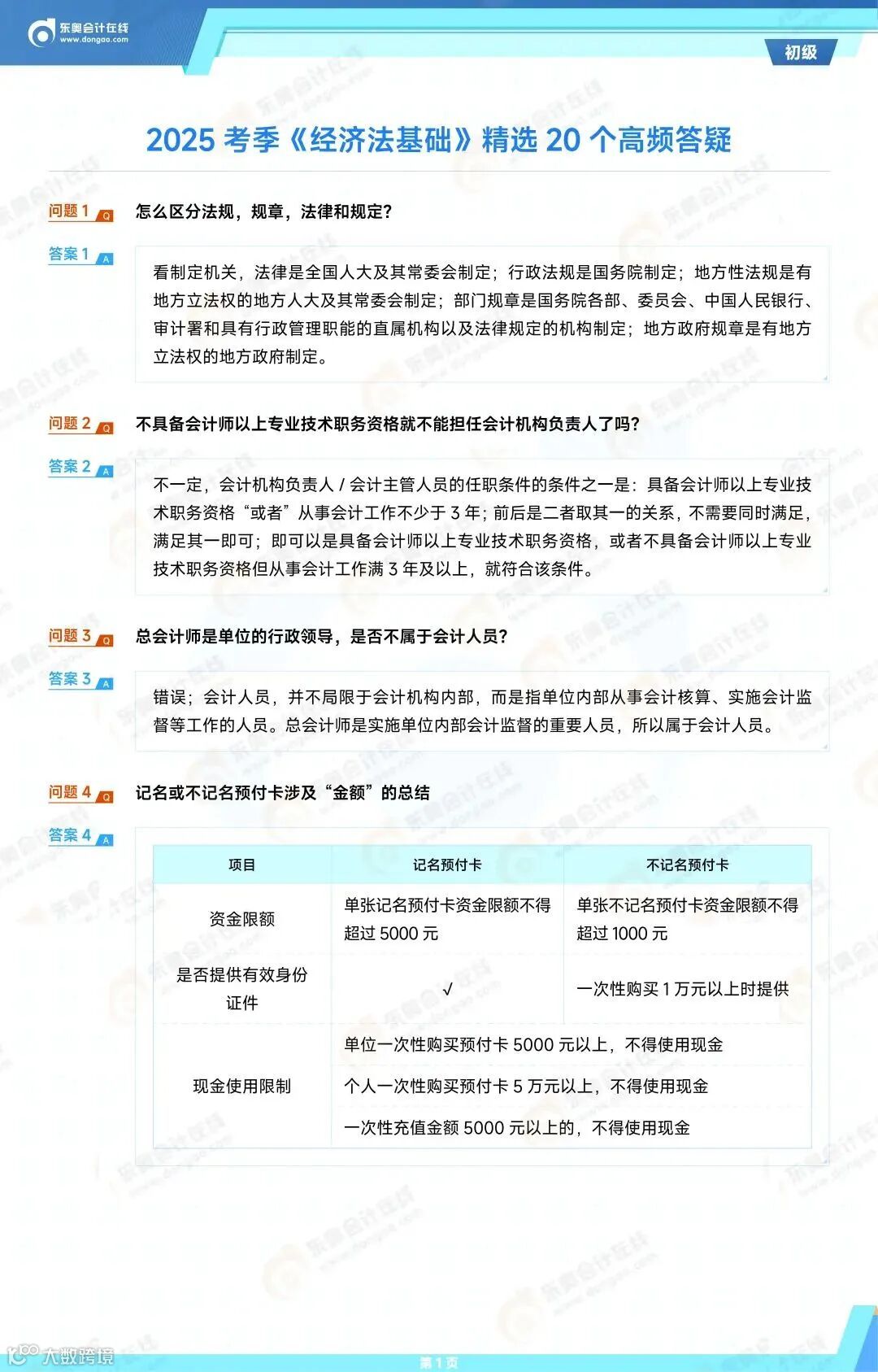
初级备考高频问题答疑
备考初级会计考试的过程中,考生们难免会对一些知识点产生疑惑或者遇见容易记混的知识点,为了让大家对知识点有更清晰的认识与辨别!
东奥精选了20个《初级会计实务》和《经济法基础》的高频问题进行答疑,一起来看看吧!
由于内容过多,无法全部展示
扫码添加助教老师
领取完整版PDF资料
👇👇👇
冲刺阶段,突破解题瓶颈
《经济法基础》最后六套题拆解
初级会计冲刺阶段,如何检验备考成效、提升应试能力?东奥轻 3《最后六套题》助你精准摸底,提前把关!
黄洁洵、马小新老师直播详解模考试题、梳理答题思路,帮你精准狙击薄弱点,考场直接 “对症出招”,稳稳拿分不踩雷!
今晚18:30-21:30,黄洁洵老师讲解
5月7日19:00,马小新老师讲解
点击卡片,立即预约↓↓↓
怕错过直播?
长按识别二维码
加入2025初级备考交流群
⬇️有老师进行直播提醒⬇️
|本文由东奥会计在线(ID:dongaocom)整理发布。
若须引用或转载,请务必与我们联系并在文首注明以上信息。未经授权擅自转载者将被依法追究法律责任。

