近期,奥奥做了一个注会报名情况小调查,竟然有14%的考生还在纠结是否报考。
对于是否报名,大家可以根据自己的实际情况进行选择。
在这里奥奥想说的是:在备考的过程中,你会得到收获很多,即便不能全部通关,通过其中几科对自己的帮助也是很大的。
25年CPA考试
一年过1科也有大用处!
CPA备考是一场持久战,但很多公司会在招聘要求上写的是“有通过”,而不是非要拿到证书才可以~
图片来源:BOOS直聘
为什么会这样呢?
因为CPA证书在业内是十分受认可的。但是要考取它却非常有难度,而且单科成绩有效期长达5年。
企业愿意接受CPA单科成绩其实是看中应聘者日后的潜力以及能为团队做出的贡献。
有人做过研究,当一个团队中的财务人员有CPA持证人的参与,那这个团队的绩效表现会更好,价值贡献率也更高!“一个人能带动六个人努力”!
所以,求职的时候,把CPA已考过哪几科写在简历上也是对自己能力的证明。
CPA各个科目的特点
无论是大企业还是小企业,都需要拥有一套完整的财务系统——收了多少钱,出了多少款,企业的经营活动都是要记录得明明白白的。
想要知道一家企业干得好坏,调出财务数据就一目了然!
而在CPA考试中,《会计》就是属于所有专业知识的基础,一名通过了《会计》的财务,对于企业的会计知识就能说是了如指掌,有了Ta,还怕搞不定复杂的财务系统吗?
注册会计师最常从事的工作就是审计了!整个《审计》科目就是在讲注册会计师需要遵循审计准则。
而一家企业拥有一名懂审计的人才,知道别人要审什么、如何审,那不就相当于老师拿着课本告诉你考试要考哪一题,你回去好好看题目答案就行了。
掌握了财务成本管理,也就掌握了财务报表分析、营运资本管理、本量利分析等等技能。
有了财务报表分析技能,不但能依据企业自身的历史数据进行纵向分析,还能跟竞争对手的数据进行横向分析比较。
有了营运资本管理技能,就能帮助企业合理分配和使用现有资源,让资源能够最大化的合理利用,让企业不会因为资金不足、过多而影响到企业的生产或者造成资源浪费。
有了本量利分析技能,就能算出企业的盈亏平衡点,保证企业的生产量。
一个能对企业过去、未来数据了如指掌,还能保证企业成本,这种人才,谁不爱?
一个将《战略》融会贯通的人才,能够帮助到企业了解自身的优劣势,从而选择适合自己的战略路径。
剖析企业的状况,找到企业发展中的瓶颈和问题,并且制定优化的解决方案。可以说这门科目是专为培养全方位人才而设的!
会计账务处理中最重要的环节就是税收,每个税种对应不同的税法政策,加上法律条款的复杂性,没有经受过专业训练的怕是搞不定。
而且企业需要报税,哪些税可以报,哪些可以减免,这对于财务人员的税法知识是个极大考验!
一个企业少不了要跟别人签订经济合同,而合同里面的内容是否符合法律法规,是否能保证己方的利益,这些都是需要拥有强大的经济法知识!
剖析企业的状况,找到企业发展中的瓶颈和问题,并且制定优化的解决方案。可以说这门科目是专为培养全方位人才而设的!
CPA各个科目适合的工作
CPA虽难,但每科都有用,所以在行业内认可度高,就业方向多样。
考到CPA之后除了去事务所当审计,还可以选择走“非执业”路线,政府机构、金融机构等机构企业都十分青睐CPA持证人员。
明白了就业方向后,我们来看看各个科目适合的企业吧,如果还没有确定报考科目的考生,可以将此作为参考依据哦~
职业规划定位会计师事务所的同学,审计、会计、税法是你的敲门砖。
三个科目里面会计和审计尤为重要,事务所的工作是以审计准则为标准去审以会计准则为标准的报表。
不懂会计无法看懂报表,不懂审计就没有工作思路,尤其是如果没有审计知识,在事务所就只能从事一些边缘工作,那么待久了只会让自己越来越力不从心。
进入企业工作,会计和税法知识是很必要的,能够首先对各项业务有一些基本了解,加上实务工作锻炼,短时间内对于企业会计或者出纳工作能很快上手。
当然财务分析工作可能接触的机会不是很大,不过对于报表最起码要能够熟悉,在与人沟通和学习中建立基本的基础,对于后续发展是个助力,因此财管虽然不重点学习,但是应该重点关注。
如果有能力过了会计+审计+财管这三门,可以试一下投行工作。
投行不仅需要财务方面的知识,还需要一点法律常识。一般,如果不是做法律岗,审计和财管的知识是一个投行人必备的。尤其是财管,这是他们的核心技能。
同时,一些基础性的工作也是需要负责的,比如估值、查看财务报表等,所以审计和会计的知识也必须具备。
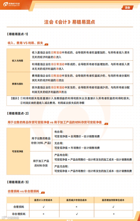
注会6科易错易混点
免费领!
为了帮助大家更好的进行25年备考,东奥教务团队呕心沥血整理的注会6科易错易混点,现公开给大家,免费领取!!!
以下为《会计》科目部分展示:
25年CPA考试无疑是充满挑战的,可人生处处皆是挑战,既然做出了选择,那就不要犹豫!
各位小伙伴,赶快开启25年备考吧!东奥也会是每一位CPA考生备考路上的最强助力!
东奥25年注会好课已开班
注会报名季享优惠,全场保价618!
如果你不知道选什么课程
奥奥推荐你选择,D畅听无忧班
理由如下:
理由一:2年内过3科,返学费50%
购畅听无忧班
2年内过3科,返学费50%
注:需在25、26两年考试中通过任意的3科,才符合标准。以往年度通过科目不算。具体活动细则以官网为准;
更多福利及优惠
👇识别下方二维码立即了解👇
理由二:省心
26位东奥名师全享,适合各类考生
3大课程任听,可供多种选择
《轻一》打基础、《轻二》习题练习
2大阶段的图书均配齐
理由三:独享逆袭押题班
考前最后冲刺阶段
帮你速览全书、终极密卷、临考带背
上考场前心中有数
理由四:50人小班定制化带学
50人精细小班,5维环绕式带学
让你的学习更科学
再享综合阶段全套课程
书课深度搭配,省心备考
注会报名季
注会课程特惠
领券最高立减1000元
更多福利及优惠
👇识别下方二维码立即了解👇
|本文由东奥会计在线(ID:dongaocom)整理发布。
来源:中注协、东奥注册会计师,若须引用或转载,请务必与我们联系并在文首注明以上信息。未经授权擅自转载者将被依法追究法律责任。

