2025年中级会计职称考试报名时间是6月12日至7月2日,在中级会计报名的过程中不仅要满足报名的相关条件,资格审核也是非常关键的!
资格审核分为:考前网上审核、考后审核!
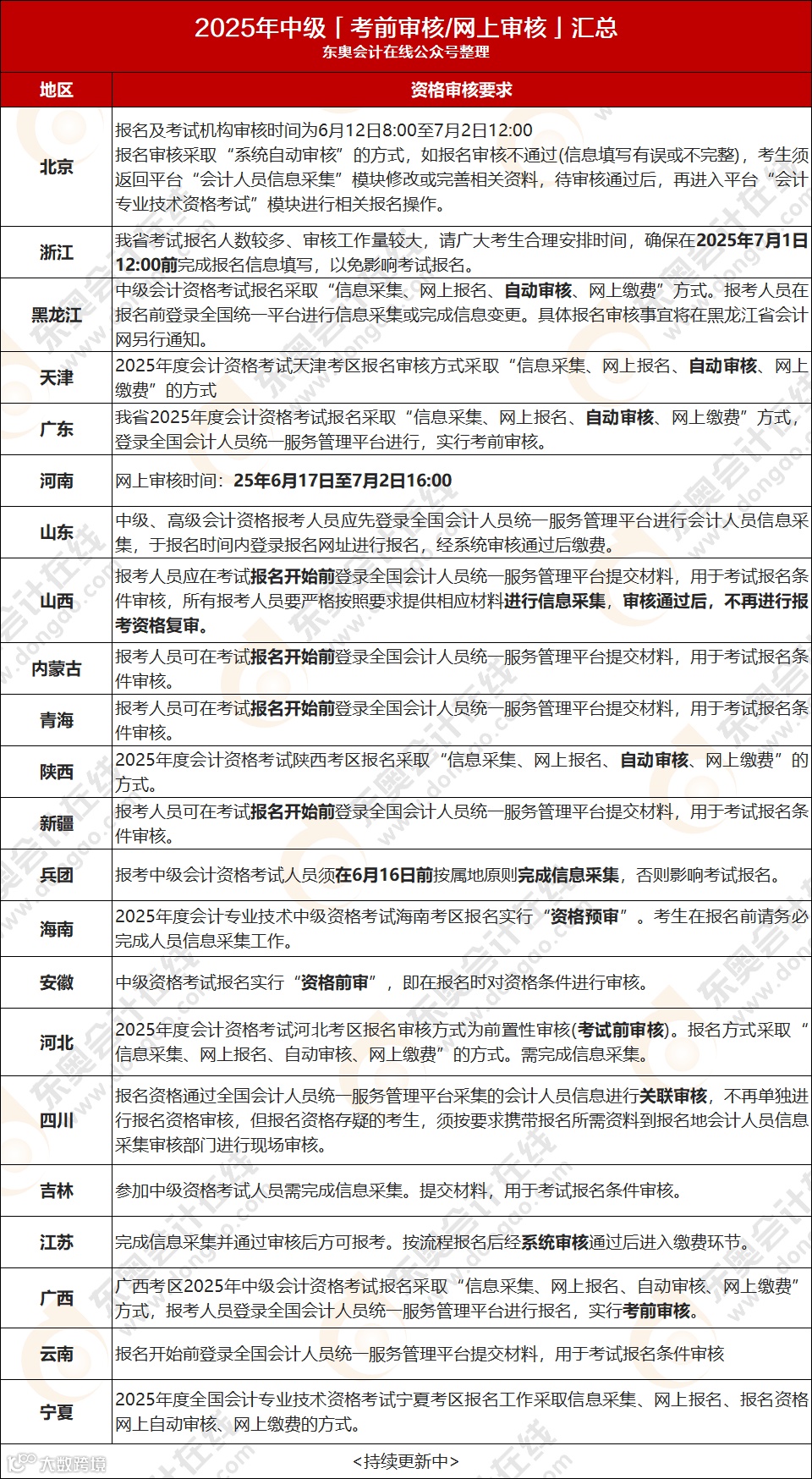
2025年中级会计资格审核方式出现变化,报名前需要考生报名前在“全国会计人员统一服务管理平台”完成信息采集。
上传相关证明材料,报名时会在网上自动进行资格审核,符合考试报名条件的报考人员可直接报名,不过还有部分地区采用其他审核方式。报名在即,赶紧跟随奥奥一起来了解下吧!
25年中级会计报名
「考前审核/网上审核」信息汇总!
网上资格审核是很多地区的选择。因为很多地区要求考生在报名之前完成本地区的信息采集,因此在审核的时候只需要将相关信息调取出来就可以了。
网上审核减少了人员的接触,操作非常方便!考生只需随时关注自己的报名状态,审核通过后,在规定时间内完成缴费即可完成报名。
审核工作日一般是1-3天,建议大家提前报名,以免没有时间更改相关信息!
「考后资格审核」信息汇总
考后审核是指考生在三科成绩全部合格后,再携带相关资料于规定时间内到指定地点或者是线上进行资格审核。另外,审核未通过的考生,成绩作废不予发放证书。
长按识别下方二维码
发送关键词:考务
查看各地25年中级各地考务公告
👇👇👇
✅奥奥特别提醒:资格审核是非常重要的一个环节!无论实行哪种审核方式,报考人员都必须按照诚实守信的原则,填报真实有效的报名信息。
各地报名资格审核方式、时间不一,同学们一定要关注自己所在地区财政部门的通知,按照当地的规定进行资格审核,切勿错过,影响考试!
扫码进入东奥中级备考群
get更多中级备考干货&最新资讯
👇👇👇
2025年中级预约报名
正式开始!
为了避免大家错过报名时间,耽误报考,延长取证时间,东奥会计在线为同学们提供了2025年中级报名预约提醒服务!
⚡25年中级报名预约⚡
长按识别下方二维码立即预约
25年中级报名提醒!
报名入口开通后
微信第一时间通知你
▼▼▼
2025年中级会计职称报考时间仅剩7天!有意报考中级会计职称并想尽快拿证的小伙伴们,要抓紧时间开始复习啦!
备考基础阶段缺资料?
0元提速包火速领!
备考2025年中级会计的你,是不是正处在基础阶段迷茫期?
👉 教材太厚抓不住重点?
👉 自学效率低,找不到方向?
👉 想找优质资料,又怕踩坑花钱?
别急!东奥2025年中级0元备考提速包来了!东奥名师资料+精讲课程+题库全免费,帮你夯实基础,高效备考!
🎯 中级0元备考提速包适合哪类考生?
✔ 刚开始备考,没方向的考生——用学习计划快速入门!
✔ 基础薄弱,听课效率低的考生——东奥名师带学,理解更轻松!
✔ 记忆力差,法条公式总忘的考生——海马体记忆法+带背课拯救你!
✔ 想刷题但找不到优质题库的考生——真题+机考系统,练完信心倍增!
备考包干货满满,赶快识别下方图中二维码,立即领取吧~

✨好消息!25年中级考生福利来啦✨
2025年东奥中级畅听无忧班重磅升级!
好课+好书+独享,尽在畅听无忧班!
13位东奥名师、3大班次全享,
再加9本配套好书!再加
轻一名师考前30天·逆袭押题班
守护你的备考全程!
25新课全面开班,购课立即学!
抓紧识别下方二维码
添加老师,领取专属课程优惠
及更多备考资料
↓↓↓
|本文由东奥会计在线(ID:dongaocom)整理发布。
若须引用或转载,请务必与我们联系并在文首注明以上信息。未经授权擅自转载者将被依法追究法律责任。

