▲2023年录取分、往年录取分、征集志愿院校名单、就业数据、大学课件、…暑假大礼包,扫码立即免费领取
特别提醒
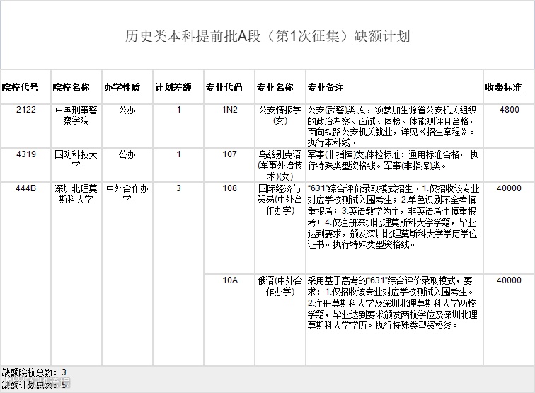
按照市教育考试院发布的征集志愿日程表,今日有普通类本科提前批A段第一次征集志愿安排:
普通类本科批A段第一次征集志愿
(7月14日22:00至7月15日 11:00)
请考生及时关注重庆市教育考试院官网(www.cqksy.cn)或重庆招考信息网(www.cqzk.com.cn)发布的征集志愿公告以及参加征集志愿的院校及其专业缺额计划,望考生们切莫错过机会。
征集志愿填报入口:https://gkzy.cqksy.cn/
志愿数和投档规则:本科提前批A段本次征集设置2个院校志愿,按顺序志愿进行投档。投档时已经被高校录取或预录取的考生不再参与征集志愿投档。
友情提醒本批次考生:先查询高考录取结果,再根据2023缺额计划填报征集志愿。文末附2022年普通类本科A段征集志愿相关院校实际录取分,供考生参考。
👉关注|重庆高考录取时间、进度和12个常见问题,转给需要的考生!


重庆高考录取正在进行中,
体育类本科批、普通类本科提前批A段、艺术类本科批A段已投档
其他征集志愿也将开始。
什么是征集志愿?
哪些考生可以报考?
填报要点有哪些?
提醒大家注意:
征集志愿
某一批次正式投档录取后,部分院校还有缺额计划。各省(区、市)级招生考试机构向社会公布高校招生缺额计划教育考试院向社会公布高校招生缺额计划,并组织该批次未被录取的考生按照缺额计划再次填报本批次院校的志愿就是征集志愿。这就是“征集志愿”。
解释:
要点一:征集志愿的院校有哪些?
参加征集志愿的院校均为招生计划未录取满额的高校。因各学校录取的实际情况不同,征集志愿的院校和名单也不相同。
一般来说,主要分为三类:
第一类
正式投档录取时,报考生源不足而导致计划缺额,不能完成招生计划。
第二类
正式投档录取时,报考生源充足,但部分考生因不服从专业调剂而又无法按志愿专业安排,或因自身条件、单科成绩等不符合相关要求而退档形成的计划缺额。
第三类
正式投档录取时,报考生源充足,但正式投档后又在该省追加招生计划。
解释:
不管是以上哪三类情况,征集志愿对于上线未录取的考生来说,都是一次难能可贵的报考机会。
要点二:征集志愿的时间安排
征集志愿的具体时间要依据各批次的录取进程而定。需要特别说明的是,不是所有批次都有征集志愿!只有在正式投档录取结束后,重庆市教育考试院才会根据各院校的招生计划完成情况确定是否征集志愿。
需要注意的是:在重庆市教育考试院官网(www.cqksy.cn)或重庆招考信息网(www.cqzk.com.cn)综合查询系统中没有查询到已经被高校“录取”或“预录取”状态信息的考生,都可以填报征集志愿。在每个批次征集志愿缺额计划公布之前,只要没有录取轨迹或未录取的同学,都可关注以填报征集志愿。系统先录取第一次正式填报志愿的信息,再录取征集志愿信息。
要点三:如何获知征集志愿信息?
征集志愿的信息,包括院校名称、专业名称、计划缺额数、院校征集志愿最低分数等,届时,考生可通过重庆教育考试院官网根据高校缺额计划,填报征集志愿。
要点四:填报征集志愿有哪些注意事项?
1.先查询高考录取结果再填报征集志愿
考生填报征集志愿前,应该先查询本人的高考录取结果,确认自己是否已经被高校录取。在重庆市教育考试院官网(www.cqksy.cn)或重庆招考信息网(www.cqzk.com.cn)综合查询系统中还没有查询到已经被高校“录取”或“预录取”状态信息的考生,都可以填报征集志愿。
扫码快捷进入综合查询系统
根据自己填报的志愿批次录取时间段,
切换菜单栏,找到“录取轨迹”入口
↓↓↓

温馨提示:考生须在根据自己所填批次对应录取时间,找到查询录取轨迹入口,还没投档的考生无录取轨迹入口或显示“暂无录取轨迹”。
2.综合自己第一次所填的志愿考虑是否填报征集志愿
每个批次的录取考生第一次所填的志愿优先,征集志愿在后,只要第一次填报的院校录取了,征集志愿即为无效志愿,不会再投档,征集志愿的填报不会影响第一次所填志愿的录取。在每一批录取时,将不符合录取规则的考生电子档案退回重庆市教育考试院,称退档。如果高校退档,考生可以进入下一批次录取。当然,若考生在征集志愿内被录取,则不能再参加后续批次的录取。





