录取数据、最新政策、公益指导
专题讲座、专家答疑......
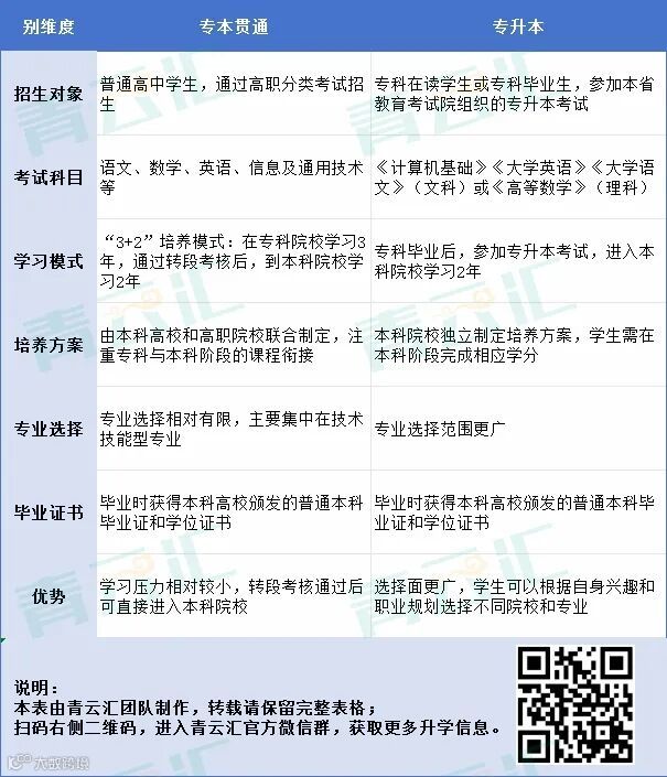
专本贯通是指学生通过高职分类考试“专本贯通批”录取后,在高职院校完成3年高等职业教育学习任务并能获得高职(专科)毕业证书者,经转段考核录取后,升入对应的本科院校学习2年,完成本科教育学习任务,获得本科高校颁发的普通本科(专升本)毕业证、学位证。
专升本指的是指大学专科层次学生通过“专升本”考试,在完成本科教育学习任务后,获得本科高校颁发的普通本科(专升本)毕业证、学位证。
专本贯通和专升本获得的本科证书性质是完全一样的,社会认可度和价值也都一样。

专本贯通每年只有部分院校和专业可以选择,以下为重庆市2025年专本贯通招收专业及院校。2025年专本贯通院招生计划共4000人,相较于2024年新增70人。

与专本贯通不同,专升本选择面更大,原则上,所有专科学校都可以专升本,本科院校选择也更多。重庆专升本招生院校名单如下:

PS:参加专本贯通的同学以后仍可以选择专升本,多一个选择机会;但如果错过专本贯通,以后就只能选择专升本。
专本贯通和专升本之间的区别还体现在专业层面,从专本贯通专科院校公布的招生计划来看,专本贯通专业有明确的限制,且必须是相对应的本科院校专业。主要是将同一专业技术领域的专科培养方案和本科培养方案课程教学和实训内容贯通整合,并明确专科和本科阶段教育培养内容。
下图是专本贯通招生计划的院校专业对应情况(以长江师范大学为例)

而专升本则在专业报考上没有明确的限制,文、理科按考生就读高职(专科)专业当年招收时规定的科类性质确定,由推荐院校明确专业。文、理科兼收的专业由推荐学校确定考试科类,且同校同专业同方向学生,其考试科类应相同。
准确来说就是根据本科院校所公布的本专科专业对照表进行报考,虽然在招生录取上会根据专科所学专业作为参考,但和专本贯通相比,所选择的层面更加广泛,只要专科所学专业与本科拟定招生专业相接近都可以填报。
下图是重庆邮电大学专升本招生计划表,供参考。

录取数据、最新政策、公益指导
专题讲座、专家答疑......

