👆25年税务师《轻一》现货,扫码立即购书👆
考完注会,趁着学习的知识记忆犹新,有不少考生立马转战税务师考试,这个操作真的是一箭双雕。
在现今社会,考证已成为常态,考证不仅仅是提升自我,也是一块敲门砖,能为你打开高薪职业的大门。注会证书和税务师证书的含金量都很高,很多注会考生都想要拿下注会的同时再多拿一证!
这两个考种的考查内容有着很高相似度,同时备考,双证同收,何乐而不为?
注会、税务师含金量对比
注册会计师全国统一考试是中国的执业资格考试,经考试合格后颁发注册会计师证证书,其含金量非常高,凭证书可以从事审计、统计、经济等专业领域的工作,符合条件的注册会计师拥有审计签字权。
作为会计行业的“金饭碗”,注册会计师拥有国内审计的签字权,薪资待遇非常可观,许多持有注册会计师证书的人员大多签约在国际、国内大型企业和世界500强企业,其薪酬是应届毕业生和普通岗位人员的3-50倍不等。
当然,薪资待遇也因所处的城市和具体的工作岗位不同而存在着区别。
税务师证书是涉税行业含金量较高的证书,是成立税务师事务所的必要条件。
对于未来想从事涉税行业的小伙伴来说,税务师证书的重要性不言而喻。如果取得了税务师证书,就意味着拿到了进入财税行业的通行证。
在大城市打拼的税务工作者,手持税务师证书是出色的加分项。在部分一、二线城市,税务师持证人能享受落户积分、现金补贴等福利政策。税务师证书会为您未来的职业发展铺路。
考完注会
完全可以冲一把税务师
原因如下👇
01
增加选择权
注会、税务师持证人就业领域不同,一备两考,拥有更多选择权。
注会证书持证人大多会选择进入会计师事务所工作,也有部分非执业注册会计师选择进入各类大型企业,主要从事财会、审计或管理类工作。
税务师证书持证人通常会选择进入税务师事务所工作工作,部分税务师也会选择进入国家税务机关部门、各大型税务企业,从事涉税、报税等与税务有关的工作。
02
科目相似度高
注会、税务师考试科目相似度高,税务师考试更简单。
注册会计师证书持证人具有审计报告的签字权,是国内会计尖端证书之一,证书的含金量毋庸置疑。
注会考试难度要高于税务师考试,注会考试各科平均通过率在20%左右,而税务师考试通过率可以达到40%-50%。
确定的是,两个考种科目相似度高,税务师考试更简单,且考试时间在注会考试之后,大家可以利用注会考试结束后的时间冲刺备考税务师考试。
注会和税务师考试政策对比
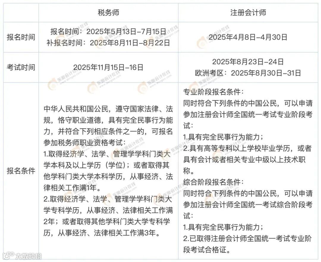
打算转战税务师的考生首先应该熟悉2025年注会和税务师的考试政策和考试安排,奥奥已经为大家整理出来,一起来看看吧!
重要提示:从上图报名条件来看,注册会计师的考试报名条件并不高,两大证书报名时间和考试时间安排得也非常合理!税务师转战注册会计师十分可行!
25年税务师考试时间为11月15日-11月16日,考完注会再考税务师完全是来的及的。
注会考试的广度与深度远超税务师考试,考生可以在前期备考注会考试,打好基础,完成注会考试后,利用将近3个月的时间备考税务师考试。
注会、税务师科目搭配方案
注册会计师和税务师在专业领域的关联错综复杂,在考试科目方面的关联也可谓是“同气连枝”,同时备考注会和税务师考试实则不难!
01
方案一
注册会计师《会计》、《财务成本管理》几乎涵盖《财务与会计》重难点内容,且更为复杂、专业。
税务师《财务与会计》的会计部分偏向基础知识考核,而注册会计师《会计》更偏向于会计原理应用。
税务师《财务与会计》的财务管理部分偏向公式原型与文字内容,而注册会计师《财务成本管理》考试难度较大,更偏向于应用层面。
02
方案二
注册会计师《税法》部分内容与《税法一》、《税法二》的税种一致,只是税务师考核的难度低于注册会计师,税法为税务师专业方向,且卷面总分更高、题量更大,故而考核更为细致、全面。
《涉税服务实务》多数内容注册会计师税法不涉及,备考时要特别关注册会计师计、税法知识在实务层面的应用。
03
方案三
税务师《涉税服务相关法律》与注册会计师《经济法》重合知识点有民法与商法,但侧重点不同,税务师中理论知识更多,考查更全面细致,注册会计师涉及面和深度会更广。
民法与商法部分不论是注册会计师还是税务师都是考试重点,不相同的部分所占比重不大。
建议以注册会计师学习为主,注册会计师考试结束后侧重学习《涉税服务相关法律》知识。
奥奥总结:
由于注会考试专业阶段有6个考试科目,税务师考试科目有5个,两者虽然有很多类似的考查点,但毕竟是不同类型考试,知识点难度、考试题型等方面都存在着较大差异,考生们要根据自身的复习情况以及每天可用的学习时间,来制定备考计划。
高效备考25考季税务师
60天速学密训强助力
安心 —— 考试不过·协议退费
如您购「协议退费版」只要参加25年税务师考试,且未通过科目成绩不低于56分 ,我们将全额退还您未通过科目学费(现金)!
*扣除图书工本费166元/科,其余全部退还!
⚠️以上内容均以协议为准!
60天 ——35+6+16+3=只讲会考的,就学有用的!
✅学得快(35天)
——利用「基础·速成班」
35天掌握80%以上高频考点!
✅练得透(6天)
——利用「重难突破·专题班」
理解、学透出题逻辑!
✅考得稳(16天)
——利用「黄金4套卷·精研班」
系统提升得分能力!
✅押得准(3天)
——利用「冲关必会·点押班」
考前最终圈背重难点!
长按识别下方二维码
添加专属课程顾问
领取更多优惠和备考资料~
👇👇👇
50人小班服务——五维环绕式带冲
✅专属定制 冲关计划
✅每日进阶 带学带练
✅周周模考 测出效果
✅临考时分 导师带背
✅四维答疑 扫清疑惑
长按识别下方二维码
添加专属课程顾问
领取更多优惠和备考资料~
👇👇👇
识别下方二维码
加入税务师备考群
与大家一起交流学习~
👇👇👇
8月26日起
注会跨考公益指导 如期开启
衔接科目核心要点,科学规划考后节奏
东奥名师倾力托举,助你破除考种壁垒
跨考路径无卡点,备考更高效
点击卡片预约直播
|本文由东奥会计在线(ID:dongaocom)整理发布。
若须引用或转载,请务必与我们联系并在文首注明以上信息。未经授权擅自转载者将被依法追究法律责任。

