东奥机考系统免费开放,1套历年试题,配套机考系统,5大备考资料,扫上方二维码领取👆
近日,河南注协公布2025年报名人数,一起来看具体情况吧!
河南注协公布25年报名人数
共5.48万人报名
公告部分重要信息:
2025年河南地区专业阶段预报名人数5.28万人,14.69万科次,综合阶段预报名人数2027人。共计5.48万余人报名。
当然,这只是报名的人数,不是最终完成交费的人数。
许多考生报名时高估自己的备考时间或能力,后期因复习进度滞后放弃交费。
由于24年的相关数据暂未公布,无法对比河南省近两年的对比。
根据22年与23年的报名数据可知,报名人数在减少。
虽然报名人数在减少,但是考试参考率在不断提升,这说明考生们不再盲目报考,根据自身情况合理报考及交费。
注会备考进度参差不齐
你是否跟上了呢
现在已经进入基础阶段备考,你备考进度如何呢?
奥奥发现大家的备考进度各不相同,有的刚开始,有的第一轮马上结束,总而言之,大多数考生已经全身投入到备考中。
👉刚开始备考,并认真做笔记
👉根据实际情况制定可施行的周计划
👉坚持打卡336天,估计都学透了
所以,没有开始的尽快开始,已经步入正轨的,请要稳住节奏,踏实推进就好,不要管其他,更不要一味追求进度,脚踏实地的打牢基础。
现阶段
教你四步进入学习的心流状态
1、从终点倒推,制定“周”计划
为什么是“周计划”?首先制定计划需要先列出时间大区块,但又不能过分概括。月计划则少了些许推动进度的“紧迫感”,会有反正是月初还来得及的心理。
其次,日计划是将科目各章书籍各页都列入的一板一眼的细节计划。但也因此容易计划赶不上变化,或许一条微信、一个电话邀约,日计划就调整,这样的变动情况一旦发生多次,那么整个日计划恐怕都要推到重来了。浪费时间,也让自己没有了能够实现计划的信心。
周计划相对而言更为灵活变通,一周的时间里,可以劳逸结合,也可以给到自己一个补齐追回进度的“时间缓冲”。
2、每天改变5分钟,记录进步的小确幸
坚持是一件很难的事情,坚持备考高难度的考试更难。尤其是对于注会这样高壁垒的知识科目,理解困难、学习易忘成了常态。在一段时间内都得不到及时的正反馈,将大大打击坚持下去的决心。怎么破?
那就从每天记录一点点自己的改变做起。放下学一遍就懂的执念。暂时先不求大跨步的推进,也不责怪打不起精神学习的自己。每天只给自己5分钟的改变试试看。
例如:今天提前了5分钟起床看书!今天比昨天多听了5分钟的课!今天临睡前的5分钟我没有刷手机,而是闭目在头脑中复盘了一下今天学习的某个知识点等等。
不要小看每天进步的这5分钟,它是唤起成就感与行动力的最好完成的时间单位。只要日拱一卒,你就离成功更近了一步。
3、手动关联知识点,内容越学越紧密
当你已经开始做题是,请为自己准备好“知识贴纸”。总结题目的题眼及考法,然后贴到对应的知识点处,更有利的一点是,如果例题、考题中出现了不同考点、不同章节的关联,这样的链接还可以自己手写到贴纸上。
习惯性记录和总结,会养成学一思百的扩展思维。这也是学通一处能够牵动一串知识链的好方法,即巩固了知识,又明晰了答题思路,慢慢以题促学,扫清知识盲区。
4、读出自己的解题思路,让自己被听见
很多考生听课懂了,看书会了,但是解题时却总觉得学的用不上,不知道如何入手开题破题。又或者明明已经做过的题,看解析也明白了,但后续做到类似的考题或者是原题重做,又忘了当时的思路。
这个怎么破?不妨试着在解题时说出自己的思考过程,相当于给自己讲解一遍。
复述内容可以是:这道题考的是哪个知识点?这个知识点最关键的注意事项是什么?此类题从哪里入手就可以排除其他选项......。
此时是在学习之后,又给自己强化了一遍试听记忆。让解题更加快、准、对,也可以使得自己更专注,不会思绪断路。
注会备考是一场持久战,其路之艰辛,这更需要注会考友们一起相互鼓励、帮助,一起努力考试通关!快扫下方二维码寻找志同道合的伙伴吧👇
25年注会备考资料分享
全部免费!
工欲善其事,必先利其器!注会考试科目多,考点繁杂,奥奥已为大家准备好超全的备考资料包!
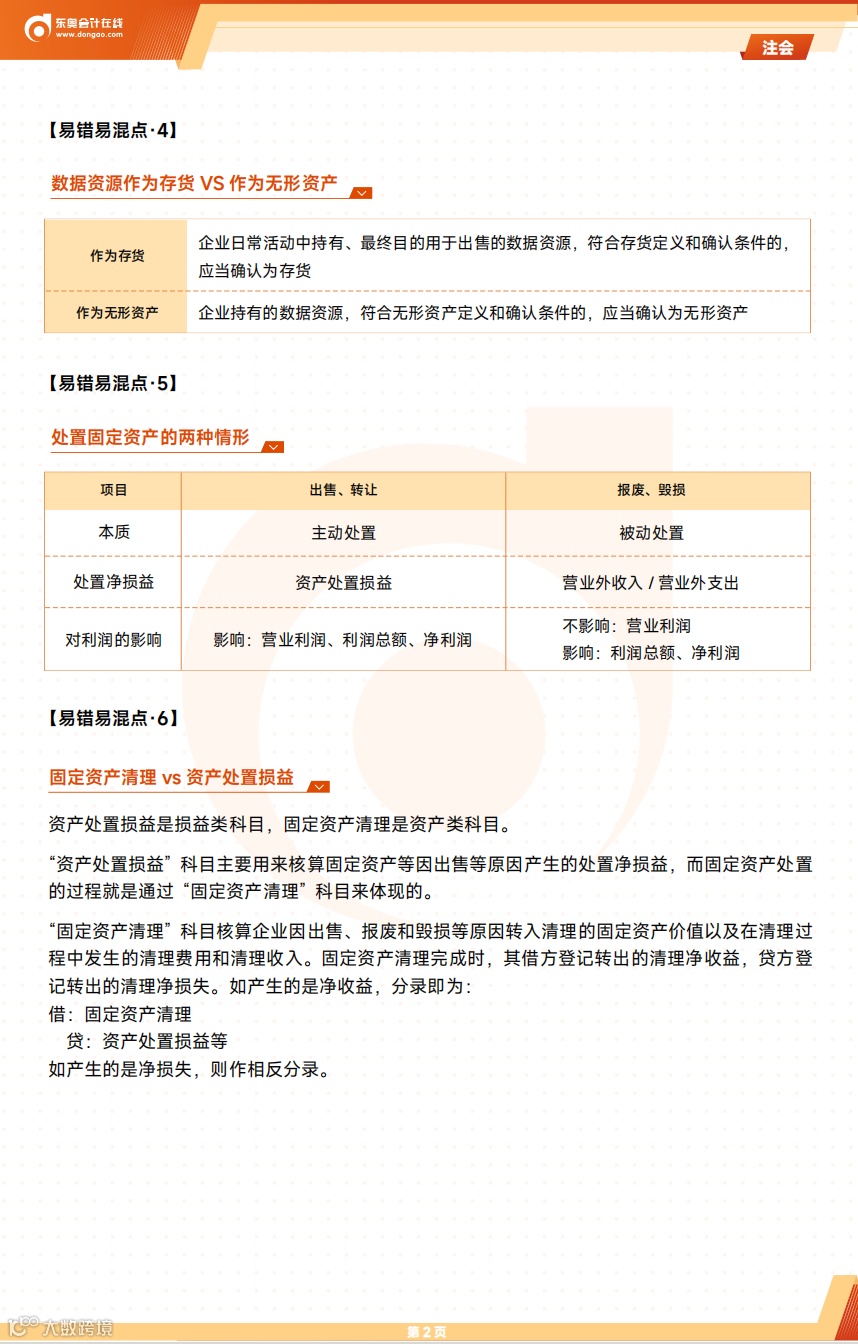
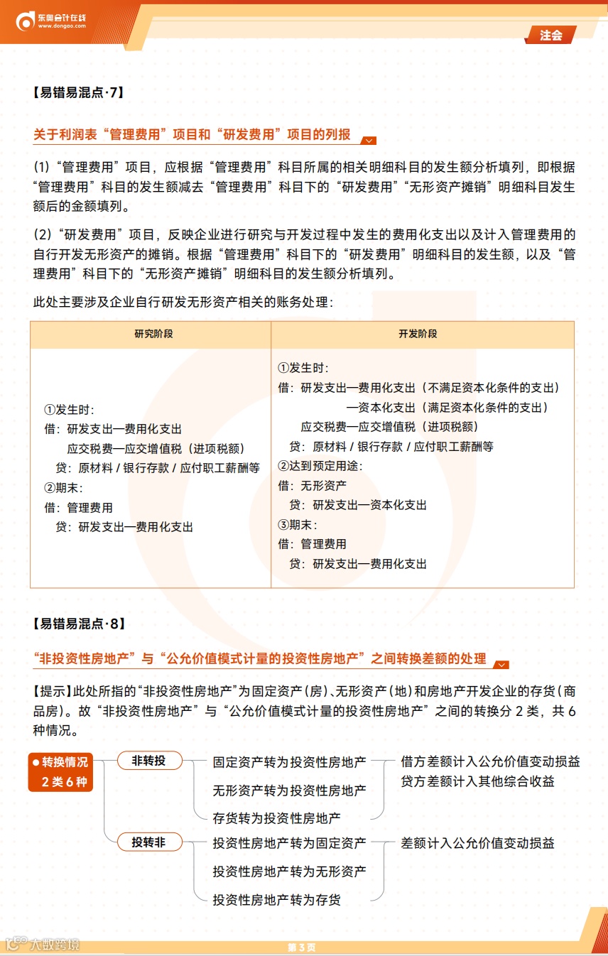
✅注会6科知识点易错易混(PDF版)
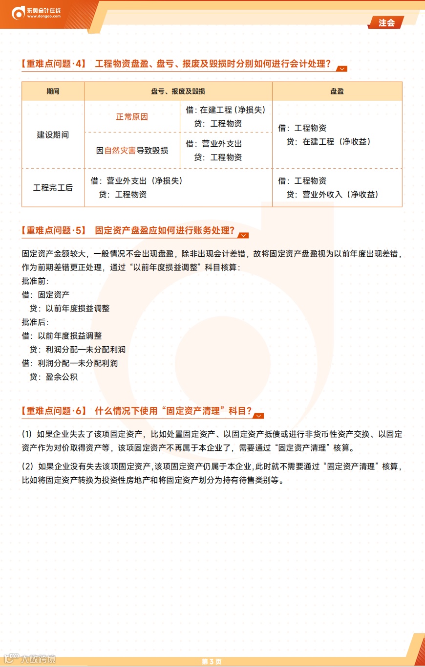
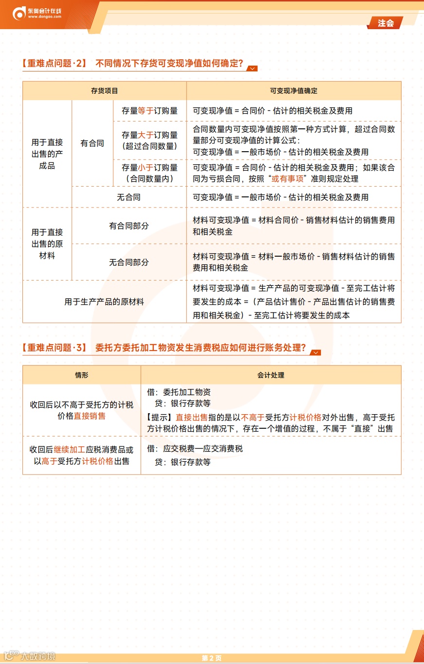
✅注会6科重难点问题汇总
✅注会思维导图记忆册;
✅注会基础阶段学习计划表;
✅注会25考季新增(调整)考点
由于资料超多,文章有限,以下仅展示部分内容:
向左滑动看更多
向左滑动看更多
由于文章有限,奥奥不一一展示~
大家识别下方二维码添加老师
免费领取注会备考资料包!
25考季
注会新课特惠,保价618
25考季注会新课已开课
如果你不知道选什么课程
奥奥推荐你选择,D畅听无忧班
理由如下:
理由一:省心
26位东奥名师全享,适合各类考生
3大课程任听,可供多种选择
《轻一》打基础、《轻二》习题练习
2大阶段的图书均配齐
理由二:独享逆袭押题班
考前最后冲刺阶段
帮你速览全书、终极密卷、临考带背
上考场前心中有数
理由三:限时享50人小班定制化带学
50人精细小班,5维环绕式带学
让你的学习更科学
再享综合阶段全套课程
注会新课已开班
购畅听班限时享小班服务
领券购买再减1000元
更多福利及优惠
👇识别下方二维码立即了解👇
|本文由东奥会计在线(ID:dongaocom)整理发布。
若须引用或转载,请务必与我们联系并在文首注明以上信息。未经授权擅自转载者将被依法追究法律责任。

