东奥名师直播解读
25考季税务师大纲材变化!
点击下方卡片,立即预约直播~
👇👇👇
昨日,中税协发布了2025年税务师职业资格考试报名公告:
🔔报名时间:
2025年5月13日10:00至7月15日17:00。
🔔补报名时间:
2025年8月11日10:00至8月22日17:00。
更重要的是,2025年税务师考试大纲正式公布!考试大纲是考试知识点的提纲,知识点的变动可以一目了然!
今年的考试大纲变化大吗❓
各科目新增内容多吗❓
针对变化应该如何备考呢❓
东奥教务团队整理的大纲变化对比来了!赶紧跟着奥奥火速来看~
识别下方二维码
添加东奥助教老师
获取完整版税务师考试大纲
👇👇👇
2025年税务师考试大纲
变化详细对比
2025年税务师大纲一出,东奥教务团队进行解读,以下为大纲变化详细对比内容,一块来看看!
《税法一》大纲变动
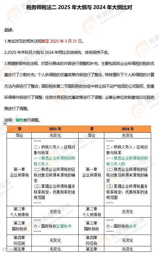
《税法二》大纲变动
《涉税服务相关法律》大纲变动
《涉税服务实务》大纲变动
《财务与会计》大纲变动
由于篇幅有限,此处仅展示了部分内容
识别下方二维码
添加东奥助教老师
获取大纲变动详细对比资料
👇👇👇
考试大纲正式公布
25年税务师备考正式拉开帷幕
25年税务师考试大纲已经发布,这也就意味着25年税务师备考正式拉开帷幕。还未开始备考的小伙伴,真的要行动起来了!
很多考生表示:大纲出来了,今年要加油!立即备考。
图片来源:新浪微博
对于每一个备考的考生来说,考试大纲是复习的指导性文件,是命题组专家命题的唯一依据,决定着当年考试的命题方向。
无论考题如何变化,都离不开考纲上的内容。所以考生一定要重视税务师大纲,针对大纲变动调整备考方向。
【新增和变动】:历年考试中,新增和变动之处即重点,大纲发布后,要及时了解变化,及时补充学习新增知识点、重点标记和更新变动知识点。
【删减】:删减内容不必浪费时间复习,但是若删减知识点影响知识的完整性,也可花费少量时间进行简单了解。
建议大家结合大纲变动,借助旧教材提前学习没有变动的章节,具体变动章节可以等新教材公布后学习!
距离税务师报名仅剩4天!为了帮助大家顺利完成报名,奥奥为大家准备了入群二维码,进群后会有老师提醒报名,还可以和群内其他同学一起备考,并肩作战!
识别下方二维码进入税务师备考群
25年税务师报名开启后
第一时间通知你
▼▼▼
税务师教材何时发布?
往年,税务师教材会在报名开始后发布,从下表可以看出,一般情况下,教材大都在5月上市。
那么,今年税务师教材何时发布?
按照往年的时间线看,今年的税务师教材预计也会在5月公布!官方教材即将到来,为了帮助考生更高效备考,东奥王牌《轻一》也加紧了筹备的步伐……
《轻松过关®》图书是专业的税务师备考图书,由东奥税务师名师主笔,老师们有多年财会教学经验,从根本上保障了图书的专业,贴近税务师考生学习状态。
🚩内容新,记忆准,理解更透彻!
25年税务师新《轻一》重磅升级!根据新教材全面梳理知识点,提炼重点内容,环绕式讲透考点!
新:依据新教材准确定位考点
税务师怎么考?考什么?《轻一》让你一目了然!
✅ 趋势把握:《轻一》图书会分析近3年真题,明确出题走向,让考生全面了解考情,备考有底气!
✅ 提炼总结:《轻一》会利用图表列示、归类对照记忆理等方法,帮助考生理清知识架构,备考更清晰!
✅ 新增变化:详解新教材中新增变化考点,并辅以新编好题,帮助考生全面应对新与变,准备更充分!
准:三重记忆提炼
应试法门,万变不离其宗,记住才是硬道理!25年《轻一》用口诀、对比、妙招,带考生三重记忆!
✅ 记口诀:多重要点,串联背记,超精妙!
✅ 记对比:列示图表,带考生对照速记,超清晰!
✅ 记妙招:活学活用,为考生举例牢记,超生动!
透:四维环绕式讲透考点
25年《轻一》精讲考点,由浅入深、循序渐进!税务师小白也能学得明明白白!
🚩东奥6大超人气名师,倾力打造!
2025年东奥税务师《轻松过关®一》由东奥6大超人气名师打造。6位老师均有着多年的教学经验,深谙考试规律,图书编写紧贴25年新政,专业力MAX!
🚩现在购书,享受超值加赠
现在购买税务师《轻一》享受6大备考服务!
现阶段购买税务师《轻一》
单购限时5折,三科联购再减30!
点击下方卡片,立即购书!
了解活动详情!
🔥25考季税务师大纲变化解读直播来啦🔥
税务师大纲下发,今年变化大不大?
知识点有哪些增减?
东奥名师直播解读
25考季税务师大纲材变化!
从各科目细节调整,精准拆解考纲密码,
帮你锚定复习重心,告别盲目备考,
按新考纲节奏高效冲刺!
点击下方卡片,立即预约直播~
|本文由东奥会计在线(ID:dongaocom)整理发布。
若须引用或转载,请务必与我们联系并在文首注明以上信息。未经授权擅自转载者将被依法追究法律责任。

