税务师最终冲刺
三轮模考•逐步提升
备考已进入冲刺阶段,聚焦重点与模拟练习
别让时间在焦虑中溜走!
东奥《最后六套题》免费送
4套王牌点押密卷+2套甄选近年真题
最后20天高效提分不是梦
⬇️扫码0元领书⬇️
邀请好友叠加解锁实操课程+资料包
限量500份,手慢无!
一模
目标冲击84分!
< 找薄弱 >
# 分析错题,定位薄弱点,进行针对性复习
二模
目标冲击100分!
< 练能力 >
# 找题眼、练题感、掌握解题技巧!
配套
名师解题班
三模
目标冲击140分!
< 提效率 >
# 锻炼做题速度,增加熟练度!
实操专题课程《三大报表精讲》
● 三大报表的编制逻辑与公式
● 资产负债表与利润表的勾稽关系:未分配利润变动 = 净利润 - 利润分配
● 资产负债表与现金流量表的勾稽关系:现金及现金等价物净增加额 = 货币资金期末-期初
● 利润表与现金流量表的勾稽关系:净利润 ± 非现金项目调整 = 经营活动现金流量净额
参与活动,领取更多资料包
☀️ 内容思维导图
☀️ 易错易混点
“
考前十页纸
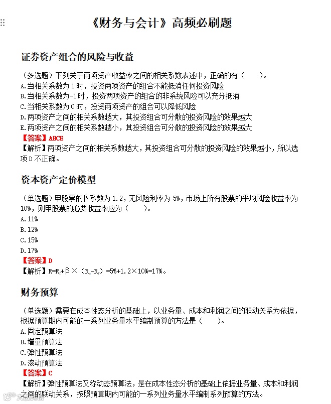
高频必刷题
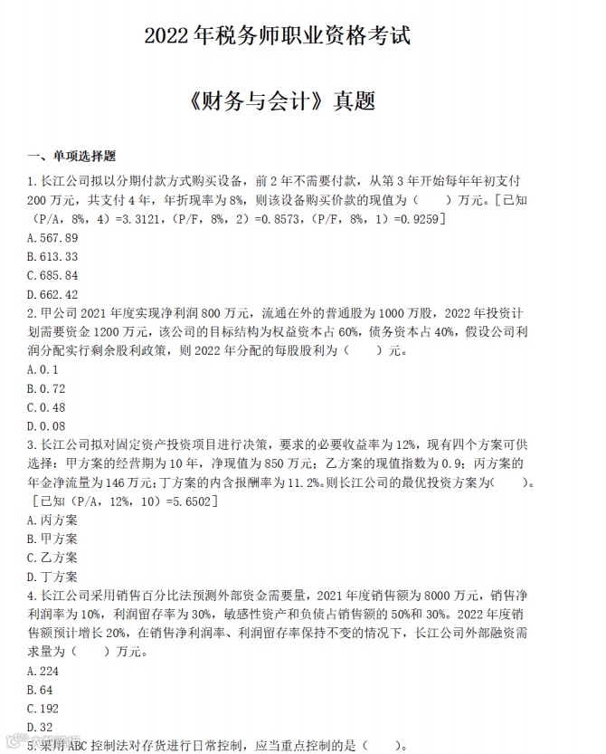
近3年真题
重难点问题汇总
|本文由东奥会计实操(ID:dongaopin)整理发布
若引用或转载,请务必与我们联系并在文首注明以上信息。未经过授权擅自转载者将被依法追究法律责任。

