搜索
首页
大数快讯
大数活动
服务超市
文章专题
出海平台
流量密码
出海蓝图
产业赛道
物流仓储
跨境支付
选品策略
实操手册
报告
跨企查
百科
导航
知识体系
工具箱
更多
找货源
跨境招聘
DeepSeek
首页
>
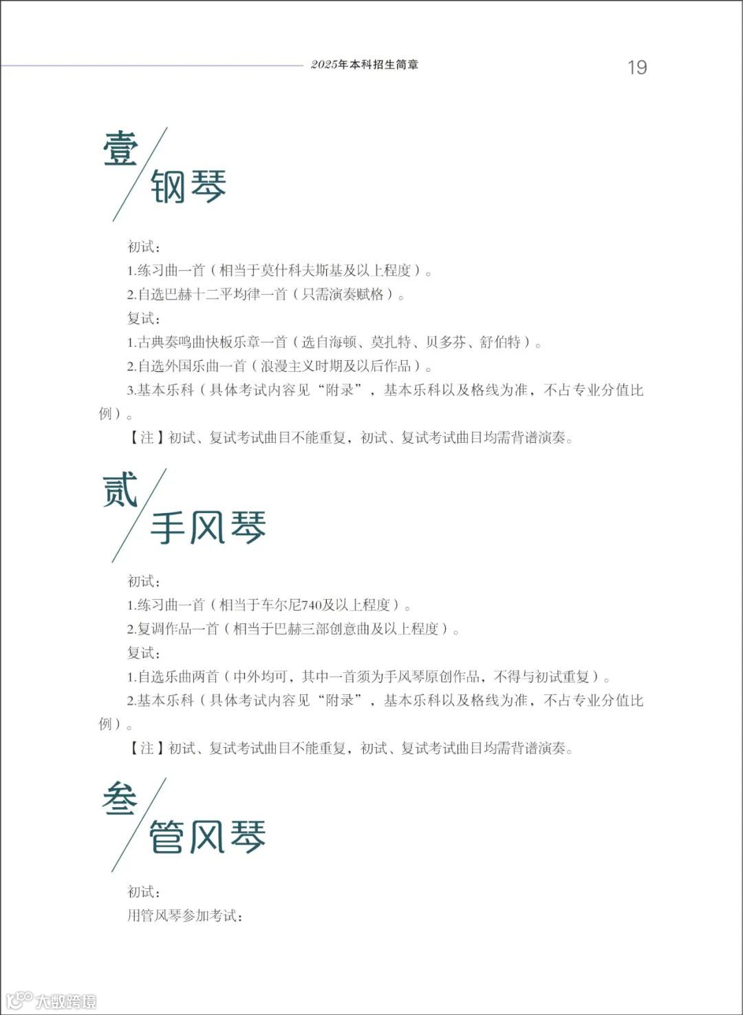
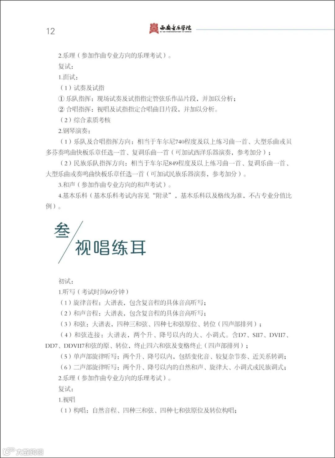
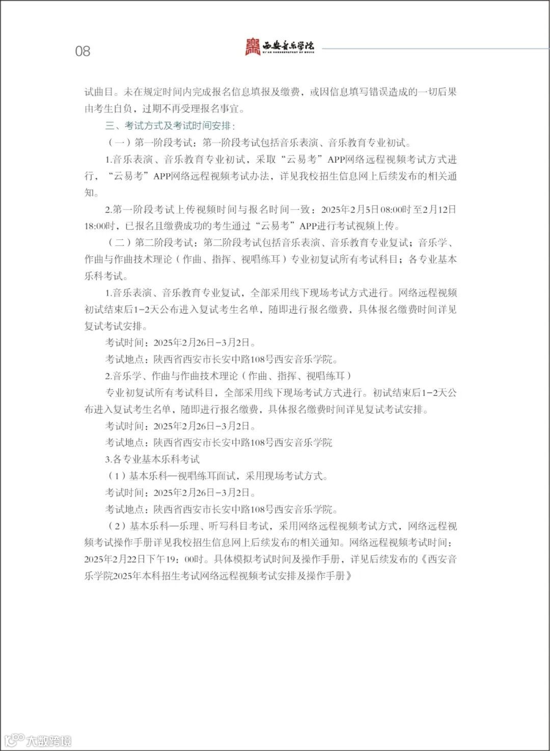
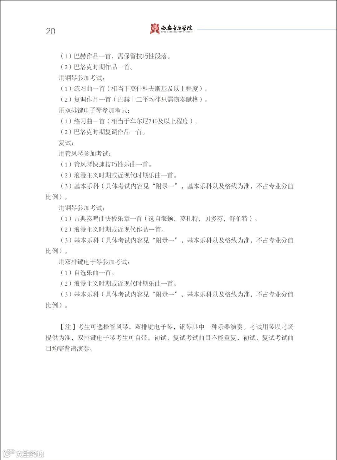
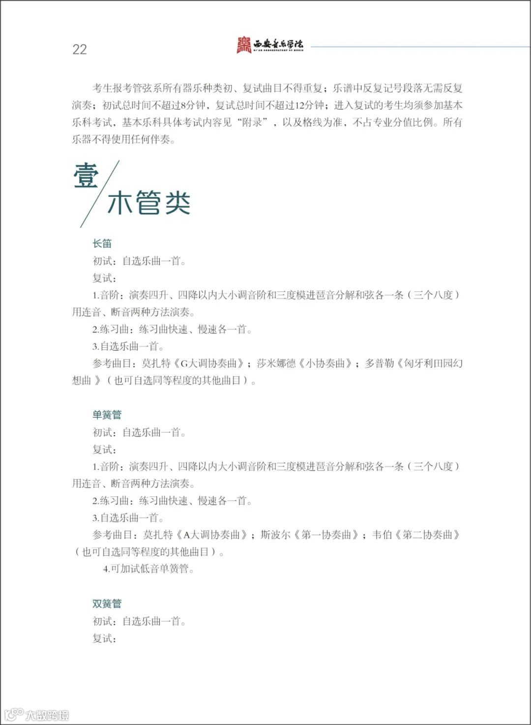
西安音乐学院2025年本科招生简章
>
0
0
西安音乐学院2025年本科招生简章
青云汇
2025-01-07
2
青云汇-艺术专版
高校招生简章、招生计划、历年录取分数......都可以在平台上查到。还有
一键计算综合分、按分数选大学
等智能化功能。
⇊点击进入艺考大数据平台⇊
来源:
西安
音乐学院
【声明】内容源于网络
0
0
青云汇
为学生及家长提供生涯资讯、选科指导、志愿填报、生涯实践、专家咨询等服务的生涯教育综合服务平台。
内容
3171
粉丝
0
关注
在线咨询
青云汇
为学生及家长提供生涯资讯、选科指导、志愿填报、生涯实践、专家咨询等服务的生涯教育综合服务平台。
总阅读
2.5k
粉丝
0
内容
3.2k
在线咨询
关注