
从近几年的高考数据来看,每年有大量的学生通过自主招生升入理想的大学。为帮助家长和考生更直观了解自主招生。本文集中分析了9所三档理工类“985”院校自主招生情况,供大家参考!
Tips
本文三档理工类“985”院校为:北京理工大学、华南理工大学、电子科技大学、中南大学、重庆大学、西北工业大学、湖南大学、大连理工大学、东北大学共9所院校。
2016-2018年自主招生报考数据

▲三档理工类985院校2016-2018年自主招生报考数据
统计近三年的自主招生报考数据,我们发现:
统计整体数据,2016-2018年自主招生报名人次和入选人数呈上升趋势,初审人数呈起伏波动的状态。9所高校2018年2018年初审通过人数较2017年减少约1500人,高校对初审把关较严格。
中西部地区的中南大学、湖南大学、重庆大学分别占据2018年自主招生报名人次、初审人数和入选人数的首位。
在同类型高校中,西北工业大学2018年自主招生计划为100人以内,与中南大学计划招生人数相比少300多个名额。
三档理工类985院校招生条件
五大学科竞赛奖项是报考理工类院校初审考核的重要依据,统计三档理工类院校对五大学科竞赛的要求,家长和考生对这9所院校的自主招生要求会有更直观的感受。

▲三档理工类985院校对五大学科竞赛的要求
北京理工大学要求省一,湖南大学仅要求省级奖项,东北大学则描述模糊,此外的其他高校均要求省二奖项,另电子科技大学比较特殊,省二或双省三奖项均可。
国三奖项考生报考北京理工大学、电子科技大学可免笔试;省一考生报考华南理工大学、重庆大学(需申请通过)可免笔试;双省一报考大连理工大学可获得降一本优惠。
高校认可的科创类奖项主要是全国青少年科技创新大赛、“明天小小科学家”奖励活动、全国中小学电脑制作活动三大类,其中电子科技大学和中南大学科创奖项等级要求为三等奖,北京理工大学、华南理工大学科创奖项等级要求为二等奖。
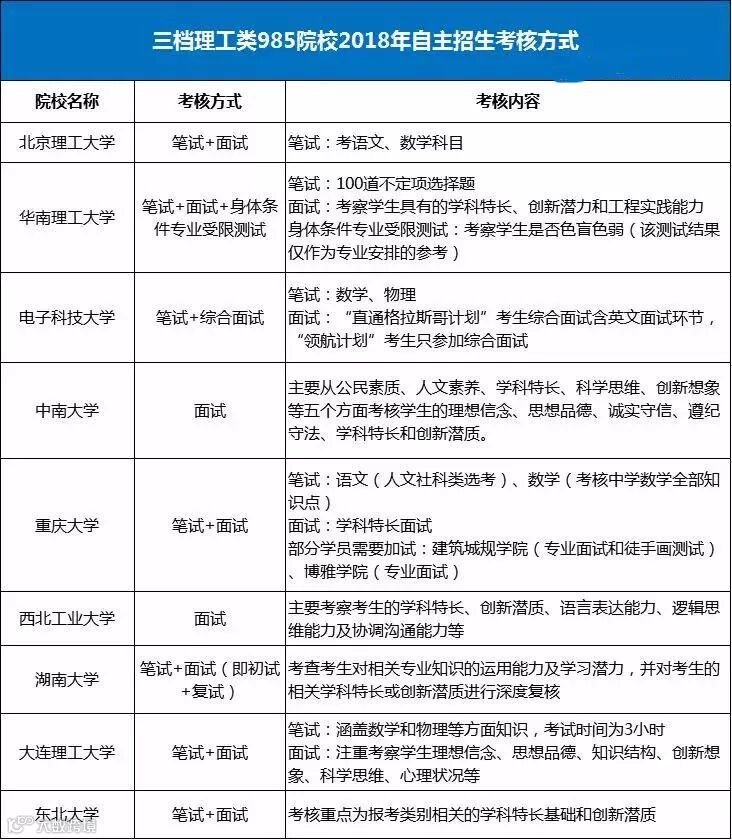
2018年自主招生考核方式

▲三档理工类985院校2018自主招生考核方式
综合上述9所高校情况发现,除中南大学和西北工业大学仅考核面试,其他高校的考核方式均为笔试+面试考核。笔试考核内容多依据所选择的科目来定,但许多高校2018年自主招生简章要求笔试考数学科目,重庆大学指出数学将考核高中全部知识点,数学作为基础科目的重要性得以体现。
2018年自主招生优惠政策

▲ 三档理工类985院校2018自主招生优惠政策
2018年,大连理工大学自主招生分为精英计划和卓越计划;电子科技大学自主招生分为领航计划、学科特长生计划、求实计划和直通格拉斯哥计划,其中领航计划自主招生优惠可直接降一本线录取。
比如中南大学,获得该校自主招生优惠资格后高考过一本线即可录取。
如华南理工大学,对于五大学科竞赛省一的考生给出了最大优惠,考试只考面试,通过后直接降一本。通过其他条件报考的考生,根据其成绩也给予不用等级的优惠。如: 50分/30分等。
大连理工大学优惠直接全部跟招生条件挂钩,五大学科竞赛国家级奖项全部降一本;省一给予一本线上30分优惠;省二及科创类奖项考生给予模拟投档线下20分优惠等。
这类高校对于竞赛奖项等级较高的考生来说,非常有优势,可以作为保底院校。
2018年自主招生入选分布

▲三档理工类985院校2018年自主招生入选分布
北理工、电科大、中南大学、东北大学等高校几乎一半的考生为本地考生。其他高校在本地招生人数也远超于其他地区。
9所三档理工类985院校招生排名,除高校所在省市地区外,山东、河北、河南三个省居前。
北京理工大学、中南大学、重庆大学2018年自主招生入选分布涵盖了国内大部分省市,但都有不同程度的地域倾向。
报考建议
基于往年高考数据,将9所三档类理工大学划分为三个层级,即:
第一层级:北京理工大学、电子科技大学
第二层级:华南理工大学、大连理工大学、西北工业大学、中南大学、重庆大学
第三层级:湖南大学、东北大学
两所高校对高考成绩有要求,均适合综合成绩好的考生。两所高校相较来说,电子科技大学对竞赛要求低,双省三即可报考,建议综合成绩好、竞赛奖项稍低的考生关注。
华南理工要求进行身体条件专业受限测试,对身体素质有要求。
大连理工大学和重庆大学的竞赛条件相当,相比较来说重庆大学招生计划人数更多,初审通过概率更大。
虽然都只考面试,但两者差别很大,西北工业大学虽然每年报考人数少,但是不管初审还是考试层面,审核都非常严格。
中南大学综合实力强,地理位置较好,招生人数多,自主招生优惠非常给力,每年都有大量考生报考,适合奖项等级偏高,但是综合相对一般的考生报考。
两所高校对竞赛要求均不高,推荐推荐综合成绩较好但竞赛等级一般的考生报考,但东北大学地域偏向更明显,推荐辽宁及周边地区考生重点关注。
来源|自主招生在线
下载APP,听自主招生讲座

点击“阅读原文”下载APP听讲座!

