
距离2019年高考只剩下80多天
最近很多家长和学生给小编留言
咨询选择什么专业更合适
性格内向适合学哪些专业
关于如何选择专业的问题,小编这里将给大家推荐一个神器——青云汇生涯教育云平台【生涯测评】功能。它能快速辅助学生选择适合自己的专业,规划自己的职业。
它具体是什么呢?有什么用呢?快来一键解锁吧!
青云汇生涯测评,一款专业的高中生测评工具,通过国际通用并认可的量表,从性格、职业兴趣、学科兴趣三个维度测评帮助你了解个人性格优势、兴趣职业方向等。通过测评,系统自动分析近2700所高校的1400余专业所具备的特质特点,归类约500种未来职业方向,通过统计学与你的性格、兴趣、能力的测评结果匹配,从而得到适合你修读的专业和职业方向,帮助你自己建立选科规划,明确高中各阶段学习目标。
【3大测评量表,了解个人性格、兴趣和学科特点】
1)通过本量表帮助测评者认识自我;
2)根据测评,锁定潜在性格,及未来适合的职业/专业。
1)通过本量表帮助你了解自己潜在兴趣职业方向;
2)根据测评,将匹配你的职业和专业方向。
1)在生涯测评报告书中出学科兴趣次序表;
2)有助于专家根据你的能力、兴趣、潜在动机方向规划你的未来方向。
【综合测评解析,定位专业和职业方向】
通过大数据内容,综合性格、兴趣、能力等多维度测评结果,帮助学生根据个人优势及发展规划定位未来的专业方向,同时结合职业数据库,确定未来的职业。同时,报告内容还对院校和专业等进行解读,为测评者提供全方位的志愿技巧指导服务。
➤智能化分析适合测评者填报的专业,科学规划未来路径;
➤全面性分析适合测评者未来从事的职业,定位职业发展前景;
➤准确化分析测评者个人职业能力优势,发掘职业潜能;
➤系统化分析测评者个人性格优势,凸显个性化闪光点;
➤结合大数据内容,全面指导高考志愿填报,优选院校+专业组合。
第一步:进入【青云汇生涯教育云平台:www.up678.com】,输入账号密码即可登录。

第二步:进入主页面后,点击【选科测评】板块,选择【生涯测评】可了解生涯测评的功能和优势等详细介绍。了解完后即可点击【开始测评】。

第三步:进入测评页面后,点击【开始测评】,完善个人信息(如学科成绩、高考年份、姓名等内容),并依次进行性格、兴趣、学科测评。


第四步:完成各项测试后,系统会自动出具各项测试基础分析报告。点击【基础版报告】即可了解各项测试结果。
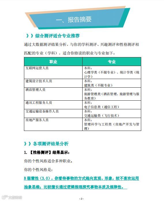
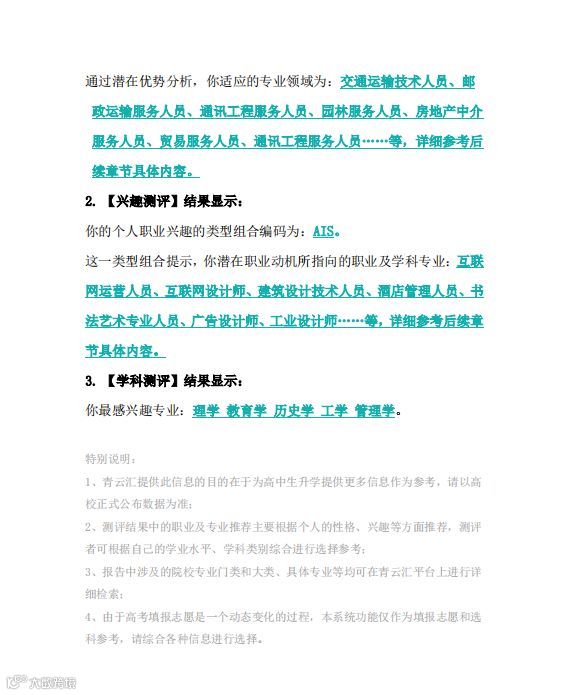
上下滑动可查看基础报告模板↓↑
第五步:查看基础报告结果后,还可以查看【完整版报告】。完整版报告综合了性格、兴趣、学科等多维度测试结果,结合职业库、专业库大数据内容,智能化推荐适合测评者修读的专业及规划未来的职业方向。
←左右滑动查看综合报告模板→
想知道自己适合什么专业?
想确定未来的职业方向?
想避免大学选错专业?
【生涯测评】以个人性格、兴趣、学科优势测评结果为基础,职业库、专业库大数据为支撑,智能化出具系统综合报告,实现准确性、权威性、个性化专业推荐。
青云汇生涯教育云平台上线在即,全新改版后带给你最全、最及时、最有效、最智能化的功能体验。你适合什么专业?上青云汇生涯教育平台进行【生涯测评】吧!
青云汇生涯教育云平台(pc端:https://www.up678.com)全新版本即将上线,新增职业库、选科指导、生涯测评等多个功能,助力升学圆梦大学。上线倒计时,敬请期待......
更多志愿、专业解读
在线讲座、专家答疑
进群即可获取升学干货分享








