26初级书课全套现货!点击上图,立即抢学👆
26年初级考试报名昨日正式开始啦!你成功报上名了吗?
大部分地区已经开始报名了
今日河北、江苏、辽宁3地报名开启
大家注意留意一下报名截止日期
一定要在时限内完成报名哦!
↓↓↓
识别下方二维码
回复关键词:报名
立即进入26年初级报名入口
官方要求考生需要在报名前进行信息采集,审核通过后方可进行报名!
要参加2026年初级考试的考生,先进行信息采集啦!关于信息采集,之前奥奥给大家详细介绍了,点击立即查看>>>
2026年初级会计考试教材
已现货!
2026年初级会计考试教材昨日已现货,大家都很关心26年考试教材具体发生了哪些变化。以下是东奥教研团队为考生整理出来的《初级会计实务》及《经济法基础》教材变化分析,一起来看看吧!
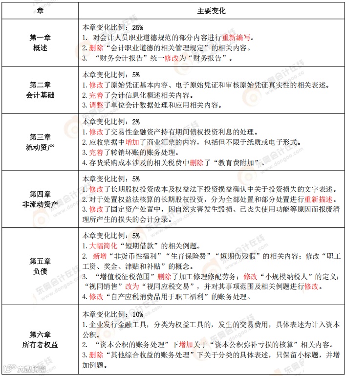
《初级会计实务》教材整体变化为10%,各章具体变化内容如下:
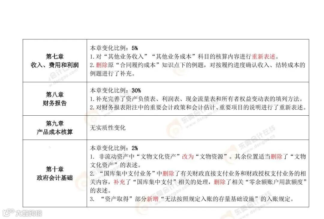
《经济法基础》整体变化比例约30%。各章具体变化内容如下:
2026年初级会计考试官方教材现货发售!官方教材是考生备考复习的重要资料,搭配东奥辅导书课使用效果会更容易理解消化,大家可根据自身需求选购!
🔥🔥🔥
26年初级《轻1》已现货!
用大白话讲透原理,漫画拆解难点
专为初级小白定制的全套书课!
👇点击立即开学👇
纠结要不要报初级?
先问自己这3个问题再决定!
每到报名季,肯定会有小伙伴纠结,到底要不要报名,怕考下来,没有用。又怕自己不考试做了错误的决定。
如果你也在纠结,先来看看这几个问题,再做决定!
自问1
我为什么想考初级会计证?
这是最核心的问题。每个人考试的动机和想法不同,这决定了这张证书对你的价值。
如果你是以下情况,那么初级会计证值得一考:
★ 财会专业在校生:这是你未来就业的敲门砖,毕业前拿下它能显著提升简历竞争力;
★ 零基础转行者:想进入财会行业但缺乏相关背景,初级会计是性价比最高的入门方式;
★ 寻求技能提升者:工作中常接触票据、报销、预算等财务内容,想系统学习相关知识
★ 岗位有需求者:当前工作涉及财务知识,老板暗示过持证者优先
而初级会计证书是入门财会行业的敲门砖,很多企业在进行基础会计岗位招聘,明确写着 “持有初级会计证书”。
反之,如果以下情况更符合你:
★ 单纯跟风报考,身边有人考所以我也考
★ 已有丰富财会工作经验,证书对晋升帮助不大
★ 职业规划与财会毫无关联,学习时间又非常紧张
那么,你可以再考虑一下。
自问2
我愿意为备考付出多少?
初级会计虽是最基础的会计证书,但毕竟是国家统一考试,需要认真对待。
★ 时间投入:《初级会计实务》和《经济法基础》两门科目,有效学习时间建议在200-300小时。如果你是零基础,每天学习2-3小时,需要4-5个月准备期。
★ 精力分配:初级会计实务偏重理解和计算,需要多做题;经济法基础偏重记忆和理解,需要构建知识框架。两门必须同时达到60分才能通过,不能偏科。
★ 机会成本:备考期间,你可能会减少社交娱乐时间,甚至影响部分工作和家庭生活。这些代价,你准备好了吗?
每年初级会计考试的出考率大约在60%-70%,而通过率只有20%左右。大量考生报名后没有坚持学习,甚至直接弃考。想清楚自己能否坚持,比纠结是否报名更重要。
自问3
我对这张证书的期待是否现实?
初级会计证能为你带来什么:
初级会计证不会让你立刻逆天改命,但它是财会之路的重要起点。持有证书不代表能力,将知识转化为工作技能才是关键。
26年初级基础班已开课!
多位初级名师课程公开!
26年初级报名开启,教材现货!备考大战一触即发!东奥多位名师基础班正式开课!
📣初会人集合!
东奥请你上课啦~
报名季福利直接拉满💥
连播四周,从报名到备考,一路陪你备战!
✅开幕狂欢 ✅备考启动
✅VIP开营 ✅收官派对
⏰时间地点见图,
定好闹钟,一起上岸!
√加入2026初级会计备考交流群,一起学习一起过,你将收获:
✅备考资讯:获取最新考试信息;
✅免费资料:免费备考资料分享;
✅每日一练:每日精选习题练习;
✅公益模考:考前免费公益模考;
✅直播公开课:名师直播公开课;
长按识别二维码
加入2026初级备考交流群
领取以上免费福利!
⬇️共同进步、一起拿证⬇️
|本文由东奥会计在线(ID:dongaocom)整理发布。
若须引用或转载,请务必与我们联系并在文首注明以上信息。未经授权擅自转载者将被依法追究法律责任。

