2025年重庆今年新高考政策已出炉,在录取批次上,普通类分为了提前批A段、提前批B段、本科批 、专科提前批、专科批,艺术类分为提前批、本科批、专科批,体育类分为本科批、专科批。在招生划线方式上,从2025年起,重庆体育类录取最低控制专业分数线不再区分本科、专科划线,只划一条线;在志愿设置上,普通类本科提前批A段、专科提前批,由原来的2个院校顺序志愿,调整为1个院校志愿。在志愿填报模式上,分为了平行志愿和院校志愿。重庆所有志愿表和批次都在6月27-30日填报,总共4天填报时间。为帮助考生快速了解升学政策、认知高校专业、科学填报志愿,重庆市高等教育学会普通高校招生专业委员会、重庆市教育学会学生生涯规划指导专委会、昭信教育科技集团、青云汇云平台联合重庆移动推出「动感地带·2025年青云汇圆梦高考公益活动」,提供2025年重庆高考志愿填报关键干货和志愿填报知识扫盲讲座,助力2025考生圆梦高考。
重庆升学知识公益讲座——《实操篇》
📢⬇️戳视频,看6月10日19:30讲师介绍。
讲座纲要
1.填报步骤·志愿填报核心六步法
2.矩阵填报·个性化定位考生志愿
3.科学志愿·合理梯度/适合专业/未来发展
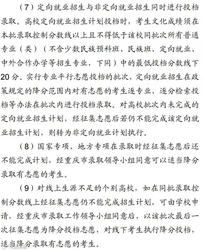
因本次讲座内容涉及内容较多,对大部分考生和家长来说,也许不能一次消化。本文整理和本次讲座有关的必备知识供需要的考生和家长了解,以下内容涉及2025重庆志愿填报时间安排、2025高考加分政策、2025重庆高考志愿设置、志愿投档顺序、2025重庆高考志愿表、往年控制线和位次、2025年绿牌专业薪水榜、重庆热门高校王牌专业录取分、重庆本科高校录取分、志愿填报知识讲座、6月高校招生系列活动。如果日常有疑问的同学或家长扫码进群。
一、志愿填报时间安排
控制线、位次查询时间:6月25日
成绩复核:6月25日12:00-17:00
志愿填报时间:6月27日9时-30日18时
高校录取时间:7月上旬至8月中旬进行
*以上为根据往年重庆已公示2025年重庆志愿志愿填报和录取时间,如有变动,以重庆市教育考试院统一公布的时间为准。
*网上志愿填报系统会在规定的时间内准时开放和关闭,因此应根据考生情况安排时间规划志愿并进行网上填报志愿操作。
二、2025重庆高考加分政策
加分政策也叫录取照顾政策,重庆考生可以在《2025填报志愿指南》第5-6页详细查看,或看下面图片了解。
下滑动看照顾政策
▲重庆2025高考政策和招生计划发布书籍
6月考后至高考志愿填报填报前这段时间很重要,考生们可以用来做足功课、做好准备。对于政策解读和填报指导,提醒广大考生读好重庆本地官方政策刊物《2025填报志愿指南》和《2025招生计划汇编》。《2025填报志愿指南》已经印刷,即将发到各中学。《2025招生计划汇编》预计6月20开始发到各学校。
《2025填报志愿指南》,里面对重庆的招生政策、招考类型、志愿设置、填报方法等都有非常详细的介绍。每个省市的高考招生政策不完全一样,建议考生和家长利用填志愿前这段时间完整知晓重庆政策规定。同时,可以通过《2025招生计划汇编》了解在渝招生院校、专业、招生计划数等;登录高校官网查询招生章程,进一步了解院校具体的招生录取办法和条件。
三、2025重庆高考志愿设置
2025年我市统一高考招生按照普通类、艺术类、体育类3个类别分别设置批次,,各批次实行专业(类)平行志愿(以下简称,专业平行志愿)或院校顺序志愿。专业平行志愿以“1个专业(类)+1个学校”为1个志愿;院校顺序志愿以“1个学校+6个专业(类)”为1个志愿。
2025年重庆高考招生志愿设置中,普通类本科提前批A段、专科提前批,由原来的2个院校顺序志愿,调整为1个院校志愿并设置2次志愿征集;对无特殊要求且可实行平行志愿的高校专项计划,纳入普通类本科提前批B段实施志愿填报和录取,进一步降低志愿填报难度,保障考生录取机会。
针对重庆高考志愿填报技巧、填报方法、选校方式,重庆市高等教育学会普通高校招生专委会专家团在6月10日、6月15日、6月20日提供三场免费的志愿填报指导知识讲座,扫码下图预约讲座。
下滑扫码预约直播
四、2025重庆考生高考志愿表
重庆高考2025年录取投档顺序
|
时间 |
投档录取顺序 |
预估投档时间 |
|
艺术类 |
艺术本科提前批 |
7月初 |
|
普通类 |
普通本科提前批A段 |
7月初 |
|
艺术类 |
艺术本科批 |
7月中旬 |
|
体育类 |
体育本科批 |
同时段进行 |
|
普通类 |
普通本科提前批B段 |
|
|
普通类 |
普通本科批 |
7月下旬至8月初 |
|
普通类 |
普通类高职专科提前批 |
8月初 |
|
艺术类 |
艺术专科批 |
7月底至8月 |
|
体育类 |
体育专科批 |
同时段进行 |
|
普通类 |
普通高职专科批 |
8月 |
注:
*高水平运动队、高校专项计划在招生高校普通计划所在批次前投档录取;
*保送生、体育单招、强基计划、香港高校独立招生、军飞、拔尖创新人才招生、民航飞行技术等安排在本科提前批A段前依序进行投档录取。残疾单招、消防单招等按照相关招生规定投档录取。
*以上时间根据今年重庆录取投档规则和根据重庆往年投档时间预估。如有变动,以重庆市教育考试院统一公布的时间为准。
重庆高考2025年志愿表类型
向下滑动查看2025年所有科类志愿表(一共6个类别志愿表)
▲重庆考生扫码领取重庆志愿电子表原始版
重庆高考志愿填报采用网上填报方式,考生可在志愿填报时间(6月27日9:00—6月30日18:00)通过重庆招考信息网/重庆市教育考试院官网找到志愿填报入口。考生凭考生号(或身份证号)和高考报名时设置的密码登录指定网站填报志愿。考生务必要妥善保管好自己的用户名和密码,避免发生密码外泄、志愿被篡改的情况。
五、重庆投档规则、控制线、位次
2025重庆大部分高考志愿批次都是专业类平行志愿(例如本科批、本科提前批B段、专科批等)。平行志愿投档的原则是:将考生按分数从高到低排队,从第一位的考生开始依次检查他的志愿,所填1志愿符合条件就予以投档,如不符合则看后续志愿直至投档,如所填志愿都不符合则这个考生不能投档,转第二位考生执行相同检查,直至所有考生完成或者所有招生计划完成为止,这就是“分数优先、遵循志愿”的平行志愿。
对于专业平行志愿批次的填报数据参考,考生不能单纯看往年高校录取“分值”,需将自己的高考成绩换算成对应的今年的位次后,可科学了解在往年自己所处的位次能上哪些高校,就能更加准确地将自己的高考成绩与院校历年的实录线进行对比分析,帮助考生降低志愿填报的风险。
2024年和2023年重庆高考招生控制线
向下滑动查看近两年控制线
2024年重庆高考普通类位次表
上下滑动查看24年重庆高考位次表
六、2025年绿牌专业薪水榜
2025年6月11日,2025年版就业蓝皮书(包括《2025年中国本科生就业报告》《2025年中国高职生就业报告》)正式发布。2025年本科绿牌专业包括:电气工程及其自动化、微电子科学与工程、机械电子工程、新能源科学与工程、车辆工程、机器人工程,均为工科专业。
2025年的本科绿牌专业均为本科生毕业半年后平均月收入排前40位的专业。其中,2024届微电子科学与工程专业的平均月收入高达7282元,位列本科高薪专业的第2位;2024届机械电子工程专业的平均月收入为7018元,位列本科高薪专业的第10位;2024届电气工程及其自动化的工作与专业相关度、就业满意度分别为86%、85%,排在本科主要专业前列。统观近年来本科绿牌专业榜单变化可以看出,能源动力类、电子信息类专业强势霸榜,展现出较大的发展潜力。
2025年高职绿牌专业包括:铁道机车运用与维护、电气自动化技术、应用化工技术、工业机器人技术、新能源汽车技术、智能控制技术,多为装备制造大类专业。
2025年的高职绿牌专业均为高职生毕业半年后平均月收入排前30位的专业。其中,2024届铁道机车运用与维护专业的平均月收入为5926元,就业满意度为85%,工作与专业相关度为84%,分别位列高职主要专业的第1、第7、第7位;2024届应用化工技术专业的平均月收入为5481元,工作与专业相关度为81%,分别位列高职主要专业的第13、第9位。
七、重庆热门高校王牌专业录取分
向下滑动查看所有内容
八、重庆本科高校各专业录取分
向下滑动查看
▲重庆本地高校在渝2024年录取分
(最低收分大部分在特殊资格线上公办校)
以上图片含重庆大学、陆军军医大学、西南政法大学、西南大学、重庆邮电大学、陆军勤务学院、重庆医科大学、重庆警察学院、重庆中医药学院、重庆交通大学、重庆理工大学、四川美术学院普通类物理/历史本科批和本科提前批2024年招生录取数据,供2025年重庆考生参考。
向下滑动查看
▲重庆本地高校在渝2024录取分
(最低收分大部分在本科线上的公办校)
以上图片含重庆师范大学、重庆工商大学、重庆科技大学、重庆三峡学院、四川外国语大学、重庆第二师范学院、重庆电子科技职业大学、重庆文理学院、长江师范学院普通类物理/历史本科批和本科提前批2024年招生录取数据,供2025年重庆考生参考。
向下滑动查看
▲重庆本地高校在渝2024录取分(民办本科)
以上图片含重庆财经学院、重庆人文科技学院、重庆工商大学派斯学院、重庆对外经贸学院、重庆外语外事学院、重庆工程学院、重庆机电职业技术大学、重庆城市科技学院、重庆移通学院普通类物理/历史本科批、本科提前批2024年招生录取数据,供2025年重庆考生参考。
九、六月志愿填报讲座
俗话说,机会总是留给有准备的人。同学们在紧张备考的同时,对于志愿填报方面的政策也要早准备、早知道。为帮助考生家长直观了解、科学合理填报高考志愿,重庆市高等教育学会普通高校招生专业委员会、重庆市教育学会学生生涯规划指导专委会、昭信教育科技集团、青云汇云平台联合重庆移动供高考升学相关政策及指导讲座,希望能助同学们正确定位、明晰方向、放眼未来。
三场精品讲座预告
十、6月高招公益咨询会系列活动
6月各高校的招生咨询活动陆续展开,高校联合咨询会、校园开放日、网上咨询等多种形式的宣传活动,将为考生和家长提供深入了解目标院校的途径。不少考生家长会在这个阶段进行志愿填报的资料收集工作。
1、高校咨询会>>500余所高校老师与你面对面
▲展会时间:2025年6月25 - 26日
▲展会地点:重庆国际会议展览中心(南坪)
▲开展内容:动感地带·2025年重庆市第21届普通高校招生咨询会,本次咨询会吸引了全国在渝招生高校(985/211、双一流、军事院校、普通本科、专科、中外合作办学等)近500所高校招生老师参与,面向全重庆市考生、家长现场提供升学咨询服务。
2、线上咨询会>>高校招生线上咨询周
▲直播时间:6月23—30日
▲活动内容:将举办线上普通高校招生咨询周,微信小程序搜索“升学咨询会”即可进入,考生足不出户即可一对一咨询高校招办老师。
3、高校区县咨询会>>考后巡回咨询会
▲开展时间:6月中旬
▲开展内容:在高考后志愿填报前,昭信教育科技集团组织高校招办老师以高校巡回咨询会的形式,走入区县面对面为考生解决报考大学专业等相关问题。
往年考后巡回入校咨询会现场
本文内容涉及2025年高考时间、高考志愿填报时间和志愿设置、2025普高所有志愿样表、往年控制线和位次、重庆热门高校王牌专业录取分、重庆本科高校录取最低位次、专家讲座目录等内容、6月高校招生活动,当然2025年重庆高考志愿填报因考生情况不同需求有所变化,更多个性需求和时间规划安排问题可扫上图二维码进群咨询。

