
4月,高考生的一个重要关注点就是——高校专项计划。什么是高校专项计划?考生们为什么要重视该计划?今天,我们就一起来看看高校专项计划那些事儿!
我们先来看一个案例:
690分落榜,663分被录取
考生信息:

▲点击查看大图
录取结果:
孙同学未出档,张同学被复旦大学录取。
原因分析:
从上表可以看出,两人都是600多分的高分考生,且同时报考了复旦大学,但690分的孙同学未出档,而663分的张同学却被录取。原因何在?那是因为——张同学报考了复旦大学的高校专项计划“腾飞计划”。
2016年复旦大学理科本一批调档线692分,孙同学成绩未达到,自然不能投档;而孙同学因为报考了“腾飞计划”,可以享受降分录取,复旦大学在2016高校专项计划招生简章中明确写道:考生成绩达到所在省第一批本科录取控制分数线上50分,则择优录取。因此,孙同学未出档,而张同学被复旦大学录取。
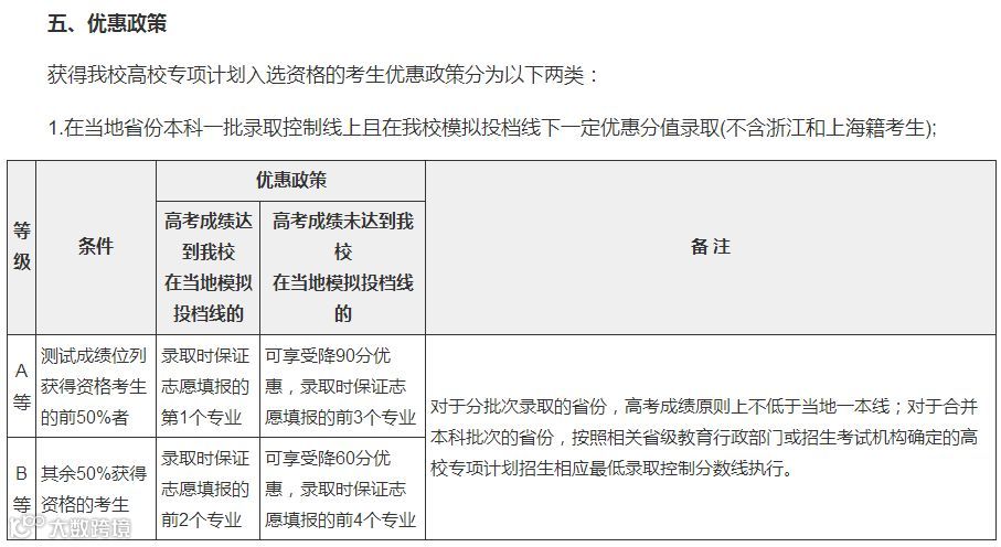
日前,各大高校公布2018年高校专项计划招生简章。从《简章》可以看出,西安交通大学最低可降90分录取,哈尔滨工业大学降60分,北京大学最低降至一本控制线,中山大学上一本线即录取……
西安交通大学:降60-90分

▲点击查看大图
哈尔滨工业大学:降60分

▲点击查看大图
中山大学:上一本线即录

▲点击查看大图
重庆大学:上一本线择优录取

▲点击查看大图
此外,上海财经大学上一本线即录取;北京师范大学理科降60分、文科降40分;北京交通大学降40分、西南财经大学降20分……由此可见,高校专项计划是“低分”考生进入名校的一大途径。
高校专项计划全知道
高校专项计划,又称农村学生单独招生,是国家为更好地促进教育公平、让更多的农村学生上大学而出台的一项优惠政策,定向招收边远、贫困、民族等地区县(含县级市)以下高中勤奋好学、成绩优良的农村学生。
实施院校:
2018年共95所,教育部直属高校72所、其他自主招生试点高校23所。
招生计划:
不少于学校本科招生规模的2%(此专项计划不占我市招生计划总量)。
实施区域:
由有关省(区、市)确定。重庆为:我市辖区内的20个国家级、市级贫困区县(包括酉阳、秀山、黔江、彭水、石柱、武隆、巫山、巫溪、城口、万州、云阳、奉节、开州、丰都、涪陵、忠县、潼南、南川、垫江、梁平)。
报考条件:
①符合2018年统一高考报名条件;
②本人及父母或法定监护人户籍地在实施区域的农村,本人具有当地连续3年以上户籍;
③本人具有户籍所在县高中连续3年学籍并实际就读。
报名方式:
4月中上旬,在阳光高考平台(http://gaokao.chsi.com.cn/)完成报名申请。
志愿填报:
高校专项计划实行单报志愿、单独录取。与自主招生同一张志愿表,可在本科提前批和本科第一批各填一个志愿。
报考流程:

▲点击查看大图
所谓“分数不够,政策来凑”,近些年“裸分”上名校的比例越来越少,通过自主招生、各类专项计划等方式进入知名院校的比例越来越高。用对政策填志愿,不要错过自己可能获得的优惠政策。
田青
高考志愿数据分析师
云程高考志愿订制高级咨询师
·“教育+互联网”升学指导平台青云汇内容部主编,大学生就业创业咨询师。
·全国高考权威期刊《高考》重庆编辑中心主编。
·从事高校招生及专业分类、培养模式等研究,对大学招生录取流程、最新高招政策和考生志愿填报十分熟悉。
更多高校专项计划政策解读和报考指南,欢迎到青云汇“问吧”向专家提问吧!你的问题,他们来解答!
准备好你的问题,下载青云汇去向专家提问吧!

点击“阅读原文”,向专家提问吧!

