搜索
首页
大数快讯
大数活动
服务超市
文章专题
出海平台
流量密码
出海蓝图
产业赛道
物流仓储
跨境支付
选品策略
实操手册
报告
跨企查
百科
导航
知识体系
工具箱
更多
找货源
跨境招聘
DeepSeek
首页
>
2019年艺术类专业统一考试大纲出炉,重庆考生必须知道!
>
0
0
2019年艺术类专业统一考试大纲出炉,重庆考生必须知道!
青云汇
2018-07-27
2
导读:准备艺考的学生们记得提前关注!
眼神瞟过来,
重庆
市2019年普通高等学校招生艺术类专业统一考试大纲公布了!有志于参加艺考的准高三生马上关注,小编带你了解考试内容和考试方式。
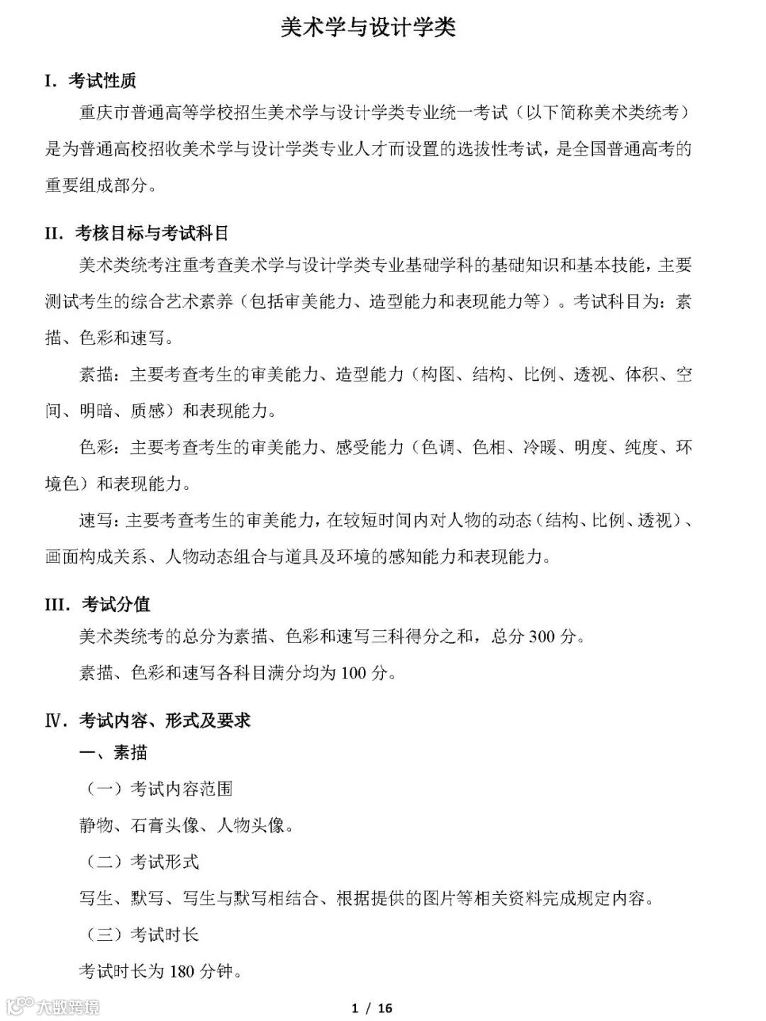
美术学与设计学类
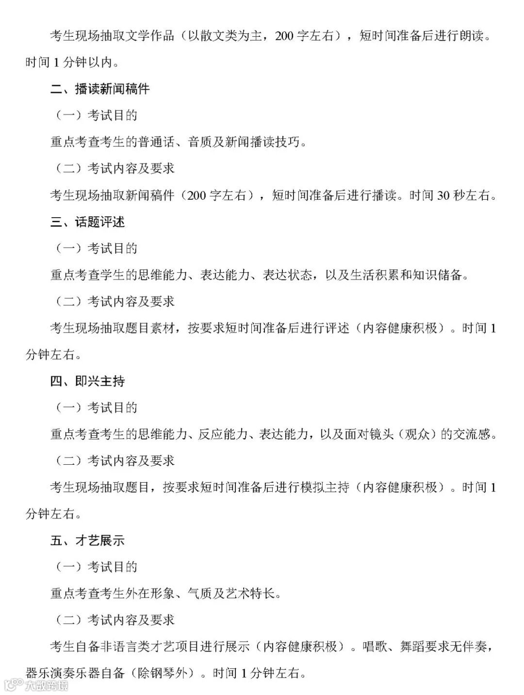
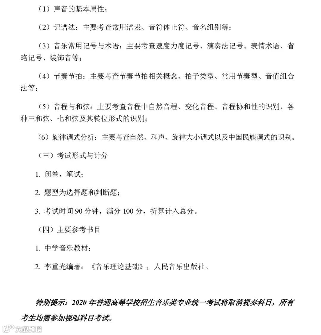
音乐类
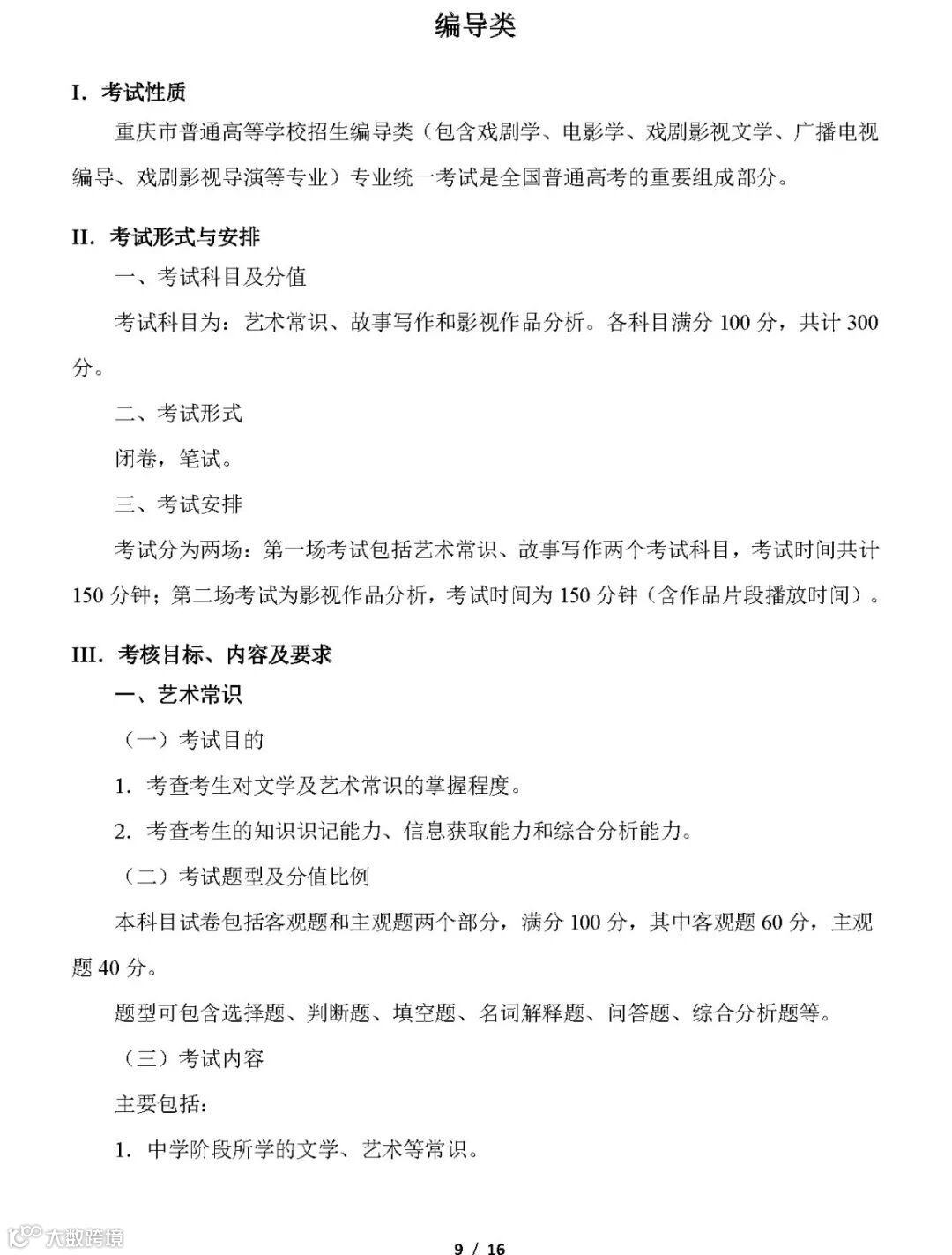
编导类
影视类
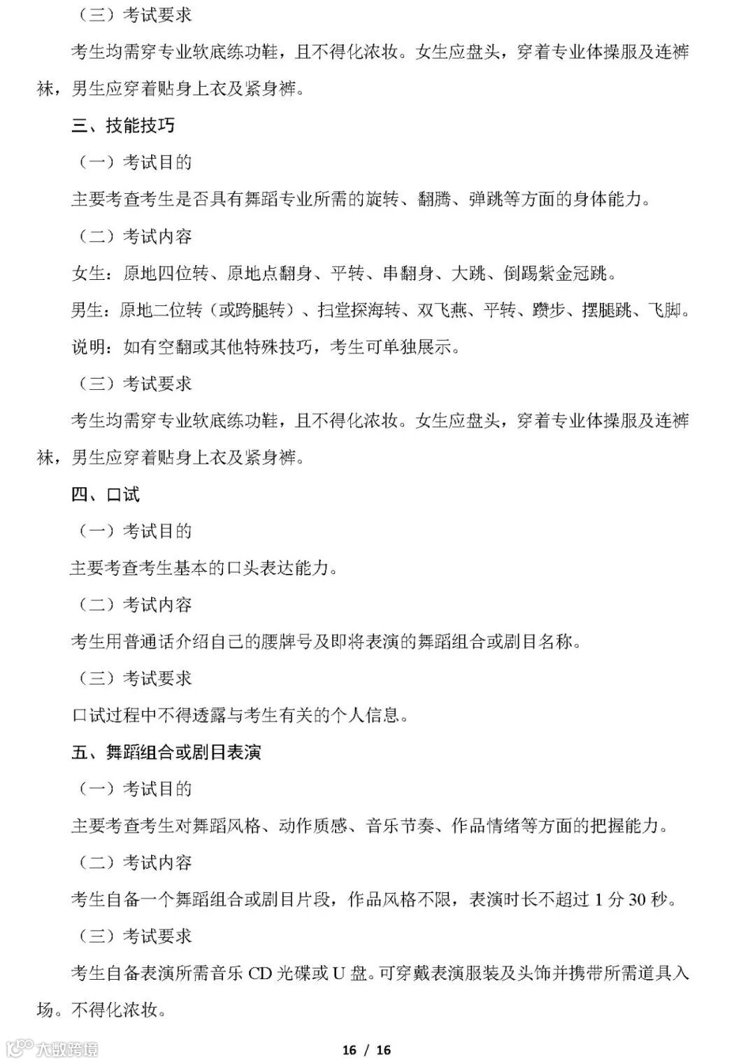
舞蹈类
来源|重庆招考
下载APP,查看艺术院校历年录取数据
【声明】内容源于网络
0
0
青云汇
为学生及家长提供生涯资讯、选科指导、志愿填报、生涯实践、专家咨询等服务的生涯教育综合服务平台。
内容
3171
粉丝
0
关注
在线咨询
青云汇
为学生及家长提供生涯资讯、选科指导、志愿填报、生涯实践、专家咨询等服务的生涯教育综合服务平台。
总阅读
844
粉丝
0
内容
3.2k
在线咨询
关注