
昨天,一则AI应届博士年薪涨到80万元的报道引发关注,有人说现在转专业来得及吗?也有人说“站在风口上,猪都能飞起来”,你怎么看?
昨天,一篇关于人工智能的报道火了。

文中这样讲述目前人工智能领域人才的稀缺:
一年前,针对AI领域的应届毕业生,硕士生约莫能拿到30万元的年薪,博士生则高达50万元。今年,薪水行情仍在噌噌上涨。
有企业给应届生的薪水拔高了10%~20%;也有企业上涨幅度更大,尤其是给博士生的薪水从去年的50万元年薪倏地蹿到80万元;也有准备布局AI领域的新锐企业,虽然还没考虑好具体的价位,但是打算花高价从互联网巨头处抢夺人才。
该报道还发现一个“有趣”的现象,就是企业并不直接去招聘会现场招募AI人才,因为太抢手了,这些人基本都不用去招聘会:
即使是AI专业的应届生,也完全不需要大费周章来现场找工作,企业会早早通过导师或实验室找到他们;而对那些有经验的研发人才,猎头会主动上门联系。
在经验丰富的人才稀缺的背景下,应届博士生相对于硕士生而言,更是“香饽饽”。他们大多已经跟随导师做过相关的项目,并因此积累了一定的AI技术和经验,因而很受企业的欢迎。
有公司的人力资源负责人表示,他还不清楚如果招AI人才,具体要开多少价位。但他确定的是,这些人才看重的不仅仅是薪酬,还看重平台和稳定的前景等。他们要抢人的话,只能开价更高。
据人民日报海外版报道,这种供需不平衡的现象不仅在中国有,在美国硅谷亦是如此。李开复2016年曾公开透露,“在硅谷,做深度学习的人工智能博士生,现在一毕业就能拿到年薪200万到300万美元的录用通知,三大公司(谷歌、脸书和微软)都在用不合理的价钱挖人。”

据领英2017年发布的《全球AI领域人才报告》显示,截至2017年一季度,基于领英平台的全球AI(人工智能)领域技术人才数量超过190万,其中美国相关人才总数超过85万,高居榜首,而中国的相关人才总数也超过5万人,位居全球第七。
为何人工智能人才如此稀缺?有互联网培训专家分析称,目前,国内外企业均把人工智能看成下一个变革的主要力量。AI技术人才,则是主导这一变革的中流砥柱。人工智能的竞争说到底是对人才的竞争,因此出现了各大互联网企业高薪挖人的现象。
据业内人士透露,人工智能的顶级人才回国后主要聚集在BAT(百度、阿里巴巴、腾讯)三家。
人工智能是产业发展的趋势,在产业推动和人才培养方面,政府和高校起着很大的作用。
去年3月的全国“两会”上,“人工智能”首次正式被写入政府工作报告。
去年7月,国务院印发《新一代人工智能发展规划》。
去年11月15日,科技部召开新一代人工智能发展规划暨重大科技项目启动会,会上宣布成立新一代人工智能发展规划推进办公室,由科技部、国家发展改革委、财政部等15个部门构成。
在今年的政府工作报告中,人工智能继续被提及,报告指出要“加强新一代人工智能研发应用”。
在人才市场巨大的需求推动下,去年以来,一批以人工智能为代表的高新技术专业在高校间开启了一波兴建潮。
2018年4月2日,教育部印发《高等学校人工智能创新行动计划》提出,完善人工智能领域人才培养体系,完善学科布局、加强专业建设、教材建设、人才培养,推动人工智能领域一级学科建设。
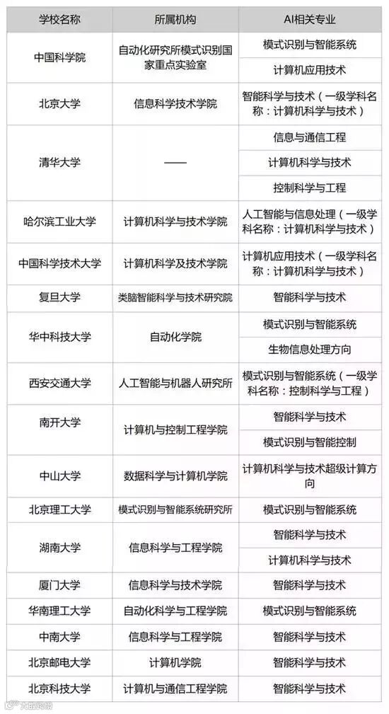
继2017年中国科学院大学、西安电子科技大学等高校设立人工智能学院之后,2018年,清华大学、南京大学等一批高校也纷纷设立人工智能学院或研究院。
▲部分高校人工智能专业 图片:21世纪经济报道
长期跟踪研究AI领域的腾讯研究院研究员俞点表示:
“累计到去年,国内已有几万名AI领域的毕业生了。今年因为国内高校AI相关课程的毕业生数量增加了,加上一些人才转型到AI领域了,所以今年AI人才数量有显著提升,但是这并未改变人才数量少的现状。需求远大于供给,市场的人才缺口仍是百万级的。”
有科技评论曾这样认为:“AI 的力量将改变世界”已经成为全社会的共识,紧接着“读一个 AI 相关的硕士、博士就可以轻松高薪”也成为了社会共识。
但这种共识背后也有着种种隐忧,对于怎么招人、怎么培养人、怎么把 AI 技术融入企业业务,惯例的观念和做法有很多,但身在其中的人往往不知道自己到底哪里对了哪里错了。
看完AI人才缺口的消息,很多人表示现在转专业还来得及吗?


还有人担心虽然市场这么大,但是AI门槛并不低,其它专业还有机会吗?


但也有人觉得应该理性看待市场:



还有人说,其实不管是哪个行业,都缺高端人才,你成为顶尖工资都不低。

之前小编整理了一篇《最容易被人工智能取代的10大职业,附人工智能院校推荐》的文章,里面详细介绍了人工智能未来可能代替的职业介绍和院校推荐。点击蓝色标题即可查看。
来源|中国青年报
关注青云汇,获取更多升学、就业资讯


