
日前,河北省教育厅印发《关于公布普通高校本科招生专业选考科目要求(3+1+2模式)的通知》,深入推进我省高考综合改革工作,经教育部及相关省(市、自治区)教育行政部门审定,各普通高校已完成《普通高校本科招生专业选考科目要求(3+1+2模式)》的编报工作,现予公布!
河北跟重庆是同一批实施新高考政策的省份,重庆暂未发布相关政策,因此河北的选考科目的要求通知极具参考价值。

我省高考综合改革从2018年秋季入学的高一年级学生开始实施,到2021年,在我省初步建立分类考试、综合评价、多元录取的普通高校考试招生制度。从2021年开始,考生总成绩由全国统一高考的语文、数学、外语3个科目成绩和考生选择的3科普通高中学业水平选择性考试科目成绩组成,满分为750分。即通常所说的“3+1+2”模式。
“3”
为全国统考科目语文、数学、外语,所有学生必考。每科满分均为150分,总分450分,各科均以原始成绩计入考生总成绩。
“1”
为首选科目,考生须在高中学业水平选择性考试的物理、历史科目中选择1科。满分为100分,以原始成绩计入考生总成绩。省级招生考试机构将按选考物理、选考历史两个类别分别公布招生计划、分别划线、分别进行投档录取。
“2”
为再选科目,考生可在化学、生物、思想政治、地理4个科目中选择2科。每科满分均为100分,以等级赋分成绩计入考生总成绩。
本次公布的普通高校本科招生专业选考科目要求供学生选课时参考,各院校具体招生专业以实际招生年份最终公布为准。请各级教育行政部门组织属地普通高中开展宣传培训工作,对学生和家长做好政策解读,科学引导学生合理选择学习科目。要进一步加强对高中学校开展选科走班教学的基础条件保障,努力扩充教学资源,合理安排学校师资,确保高中学校教育教学改革顺利进行。
首选科目要求
高校各专业根据本校培养实际对考生的物理或历史科目提出要求,“仅物理”表示首选科目为物理的考生才可报考,且相关专业只在物理类别下安排招生计划;
“仅历史”表示首选科目为历史的考生才可报考,且相关专业只在历史类别下安排招生计划;
“物理或历史均可”表示首选科目为物理或历史的考生均可报考,且高校要统筹相关专业在物理、历史类别下安排招生计划。
再选科目及要求
高校各专业根据实际从再选科目中选择1科、2科或“不提科目要求”。
选择2科的,再选科目要求分为“考生均须选考方可报考”以及“考生选考其中1门即可报考”。
选择“不提科目要求”的,考生选考科目符合高校提出的首选科目要求即可报考。
(向下滑动查看示例)
示例:
哲学类的哲学专业:
A高校首选科目要求选择“仅历史”,再选科目选择“思想政治”1科,考生必须选考“历史”和“思想政治”2科方可报考;
B高校首选科目要求选择“物理或历史均可”,再选科目选择“思想政治”1科,考生必须选考“物理”“思想政治”2科或“历史”“思想政治”2科方可报考;
C高校首选科目要求选择“物理或历史均可”,再选科目选择“思想政治”“地理”2科并要求“考生选考其中1门即可报考”,考生首选科目中有“物理”或“历史”,再选科目中有“思想政治”或“地理”1科即可报考;
D高校首选科目要求选择“仅历史”,再选科目选择“不提科目要求”,考生选考科目中有“历史”即可报考。
E高校首选科目要求选择“物理或历史均可”,再选科目选择“不提科目要求”,考生在“物理”“历史”中选择1科,在“思想政治、地理、化学、生物”中选择2科即可报考。
部分“双一流”高校选考科目要求
因为篇幅有限,这里只放部分高校的选考科目要求
长按关注公众号,后台回复“河北”
查看完整《普通高校本科招生专业选考科目要求》

北京大学

中国人民大学

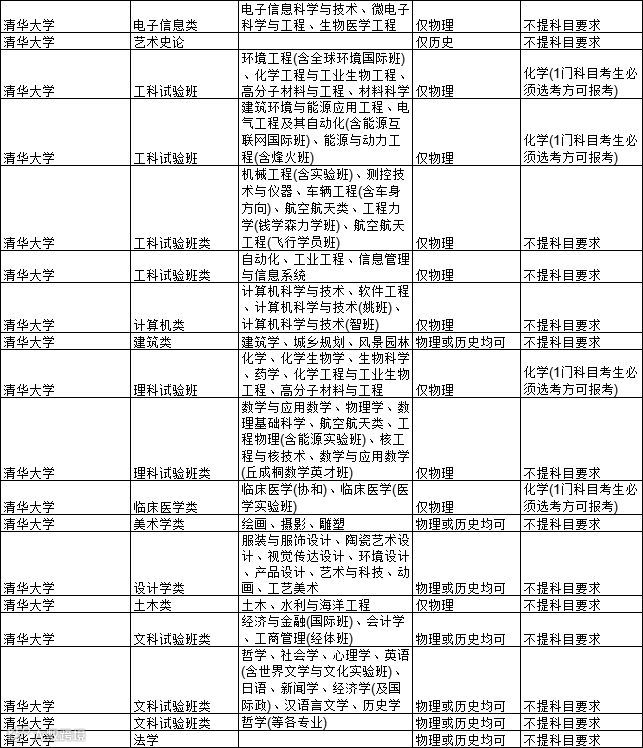
清华大学

北京理工大学

中国农业大学

北京师范大学

南开大学

哈尔滨工业大学

复旦大学

同济大学

上海交通大学

南京大学

浙江大学

中国科学技术大学

武汉大学

中山大学

华南理工大学

四川大学

重庆大学

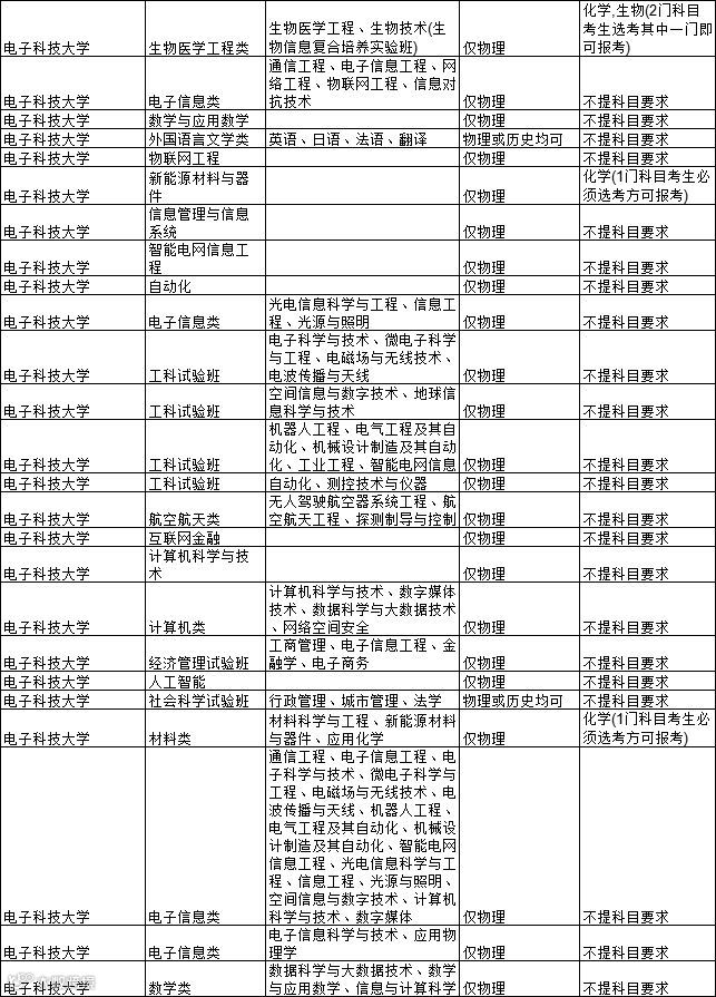
电子科技大学

西安交通大学

湖南大学

西北农林科技大学

长按关注公众号
后台回复“河北”
查看完整《普通高校本科招生专业选考科目要求》


