
重庆招生代码:5033
重庆工程职业技术学院是一所由重庆市人民政府举办,重庆市教委主管的公办全日制普通高等职业学院。学校始建于1951年, 2010年建成国家示范性高等职业院校。学校地处被誉为“帅乡”之称的重庆江津区,占地面积1100余亩,现有全日制在校学生14200余人,外国留学生60余人。随着高铁江津北站和轻轨5号线滨江新城北站的开通,学校的交通条件将更加便捷通畅。
★国家示范性高职院校
★全国高职院校——服务贡献50强、创新创业50强、育人成效50强、教学资源50强、国际影响力50强
★全国教育系统、能源系统“职业教育先进单位”
★教育部首批教育信息化建设优秀试点单位
★国家高技能人才培养基地
★国家建设行业紧缺人才培养基地
★重庆市文明单位
★重庆市职业教育工作先进单位
★重庆市教育信息化先进单位
★重庆市普通高校毕业生就业示范中心
★重庆市大学生创业示范基地
师资队伍好: 学校现有教职工800余人,其中教授86人含(博士生导师1名,硕士生导师6名),副教授196人;博士45人;“双师双能”型教师410余人。学校有国家级教学团队1个,国家级专家16人,重庆市市级教学团队7个,重庆市市级专家65人。
专业建设好: 学校坚持贯彻党的教育方针,坚持立德树人、强化思想引领,注重培养学生职业精神、职业技能和创新创业能力,促进学生全面可持续发展。开设有覆盖智能装备制造业、信息技术产业、建筑业和服务业等产业的9个专业大类55个高职专业,所有专业与重庆6+1支柱产业、战略新兴产业和江津五大产业集群高度对接。毕业生就业率、就业质量保持高水平。
产教融合好: 学校坚持走产教融合、校企合作之路,依托地方优势产业,提升服务区域经济发展的能力。组建了重庆测绘地理信息职业教育集团,开展集团化办学;率先与中兴通讯公司、新大陆集团联合开展混合所有制办学。
社会服务好: 学校以特色优势、优质资源服务行业企业技术进步和转型升级。建有重庆市高职院校首个院士工作站——“刘人怀院士工作站”;建有省部级工程研究(技术)中心、现代教育应用技术推广中心和国家职业技能鉴定所。博士、教授企业工作站30余个。
国际合作好: 学校发起成立了中泰职教联盟,与泰国、马来西亚、老挝、乌兹别克斯坦等近20个“一带一路”沿线国家开展海外留学生培养和技术服务,现有全日制留学生60余人。与澳大利亚堪培门技术与继续教育学院合作举办中澳高等教育专科项目涉外会计专业。
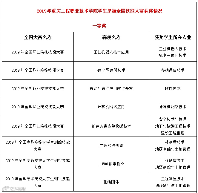
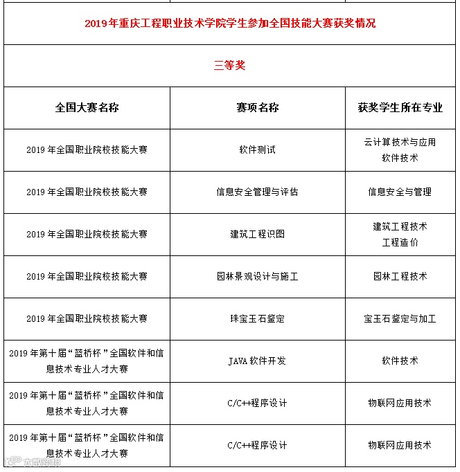
技能大赛成绩喜人



招生计划



联系方式
学校网址:http://www.cqvie.edu.cn/
招生网址:http://www.cqvie.edu.cn/zs
咨询电话:61065333、61065444,61065439
咨询QQ群:634540005,251257073
邮箱:cqviezjc@cqvie.edu.cn
地址:重庆市江津区滨江新城南北大道1号
来源 | 重庆工程职业技术学院

