

教育部关于印发《教育类研究生和公费师范生免试认定中小学教师资格改革实施方案》的通知
各省、自治区、直辖市教育厅(教委),新疆生产建设兵团教育局,有关部门(单位)教育司(局),部属各高等学校、部省合建各高等学校,教育部考试中心、教育部教师资格认定指导中心:
为贯彻落实《中共中央 国务院关于全面深化新时代教师队伍建设改革的意见》,根据国务院常务会议决定,推进师范生免试认定中小学教师资格改革,促进师范生就业,教育部研究制定了《教育类研究生和公费师范生免试认定中小学教师资格改革实施方案》,现印发给你们,请遵照执行。
教育部
2020年9月4日
教育类研究生和公费师范生
免试认定中小学教师资格改革实施方案
国家统一的中小学(含幼儿园,下同)教师资格考试制度改革试点实施以来,取得良好效果,对提高师范生培养质量,严把教师入口关,提高教师队伍整体素质发挥了重要作用。为贯彻《中共中央 国务院关于全面深化新时代教师队伍建设改革的意见》,落实国务院常务会议决定,深化“放管服”改革,促进师范生就业,结合师范教育实际情况,现就教育类研究生和公费师范生免国家中小学教师资格考试认定取得中小学教师资格改革(以下简称免试认定改革)制定如下方案。
深化教育领域“放管服”改革,规范师范类专业建设,建立师范生教育教学能力考核制度,提升师范生教育教学能力水平,提高师范类专业人才培养质量;引导高水平综合院校举办教师教育,加大投入,整合资源,提升教师来源质量。同时,完善教师资格制度,促进师范生就业,推进免试认定改革,让真正乐教、适教、善教的优秀人才进入教师队伍后备军,努力培养造就党和人民满意的高素质专业化创新型教师队伍。
(一)明确免试认定范围
招收教育类研究生、公费师范生的高等学校从2021年起,可参加免试认定改革。实施免试认定改革的高等学校应根据培养目标分类对本校教育类研究生、公费师范生开展教育教学能力考核,考核合格的2021届及以后年份毕业生可凭教育教学能力考核结果,免考国家中小学教师资格考试部分或全部科目。
本方案所指教育类研究生是指教育学学术学位研究生(专业代码0401)、教育专业学位研究生(专业代码0451)和汉语国际教育专业学位研究生(专业代码0453)。
本方案所指公费师范生是指入学前与培养学校以及教育行政部门签订《师范生公费教育协议》,享受国家或地方师范生公费教育政策的师范生。
(二)加强师范类专业建设
实施免试认定改革的高等学校,要加强师范类专业建设,师范类专业培养方案应符合教师教育课程标准要求,把国家中小学教师资格考试标准和大纲融入到日常教学、学业考试和相关培训中。
(三)建立师范生教育教学能力考核制度
实施免试认定改革的高等学校,根据师范生教师职业能力标准(另行印发),建立师范生教育教学能力考核制度,考核制度包含培养过程性考核和师范生教师职业能力测试。
1. 加强培养过程性考核。根据师范生教师职业能力标准,重点考核师范生思想品德情况及师德素养、教师教育课程学业成绩、累计不少于一学期的教育实习实践完成情况、专业能力及技能培训情况(含教育部推荐的线上教师教育专题培训免费课程完成情况)等。
2. 统一组织师范生教师职业能力测试。实施免试认定改革的高等学校应根据所开设专业的人才培养目标、师范生教师职业能力标准要求、国家中小学教师资格考试标准和大纲,参照国家中小学教师资格考试科目,确定师范生教师职业能力测试的任教学段和任教学科,统一命题,统一对本校教育类研究生、公费师范生开展师范生教师职业能力测试,合理控制考核合格率。师范生教师职业能力测试命题组应包含校内外教师教育专家、一线中小学教师和校长等。
3. 建立健全教育教学能力考核工作机制。实施免试认定改革的高等学校,成立教育教学能力考核领导小组,科学制定本校师范生教育教学能力考核办法。
(四)分类确定任教学段和任教学科
1. 对以幼儿园、小学教师为培养目标的教育类研究生和公费师范生(附件1),参加学校自行组织的教育教学能力考核。考核合格的,根据学校师范生教师职业能力测试的科目,申请认定相应的幼儿园、小学教师资格。
2. 对以初级中学学科教师、高级中学学科教师、中职文化课学科教师、中职专业课教师为培养目标的教育类研究生和公费师范生(附件2),参加学校自行组织的教育教学能力考核。考核合格的,根据学校师范生教师职业能力测试的科目和培养目标,申请认定相应任教学科的初级中学、高级中学和中等职业学校教师资格。
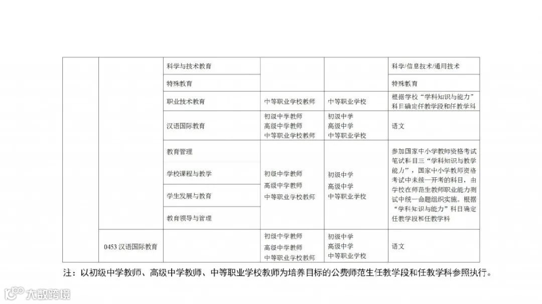
3. 对以初级中学教师、高级中学教师、中等职业学校教师为培养目标但所学专业没有明确教学学科和教学专业的教育类研究生和公费师范生(附件2),应在学校自行组织的教育教学能力考核中加试“学科知识与教学能力”笔试。其中,国家中小学教师资格考试中已开考的科目,应参加国家中小学教师资格考试笔试“学科知识与教学能力”;国家中小学教师资格考试中未统一开考的,由学校在师范生教师职业能力测试中统一命题组织实施。学校教育教学能力考核合格的,申请认定与“学科知识与教学能力”一致的初级中学、高级中学和中等职业学校教师资格。
(五)颁发《师范生教师职业能力证书》
实施免试认定改革的高等学校要严把人才培养质量关,对教育教学能力考核合格的教育类研究生和公费师范生,由校长签发《师范生教师职业能力证书》,并加盖学校公章。《师范生教师职业能力证书》有效期3年,内容包含思想品德及师德情况、任教学段和任教科目、有效期起止时间等,由教育部统一制定样式。
《师范生教师职业能力证书》是教育类研究生和公费师范生免试认定教师资格的依据,免试认定的教师资格种类和任教学科应与《师范生教师职业能力证书》上的任教学段和任教学科相同。教育类研究生和公费师范生在同一高等学校、同一学历层次学习期间,仅可获取一本《师范生教师职业能力证书》。《师范生教师职业能力证书》在有效期内只可使用一次,如申请认定其他学段和学科教师资格,不予免试,须参加国家中小学教师资格考试。
(六)优化免试认定教师资格程序
取得《师范生教师职业能力证书》的教育类研究生和公费师范生,凭身份证明、学历证书、《师范生教师职业能力证书》、普通话水平测试等级证书、体检合格证明等材料申请认定相应的教师资格,认定程序不变。可以电子核查的无须提供纸质原件。
根据自愿原则,教育类研究生、公费师范生也可自行参加国家中小学教师资格考试,申请认定相应的教师资格。
(一)加大投入,加强监管
各有关高校要加大投入,整合资源,不断提高人才培养质量。各级教育行政部门要建立师范生培养质量监控体系,建设师范生教学状态数据库,强化师范生培养过程和结果质量监测,确保师范生培养质量。指导高等学校严格按照国家中小学教师资格考试标准、师范生教师职业能力标准开展教育教学活动和教育教学能力考核工作,做好《师范生教师职业能力证书》发放和免试认定工作。
(二)严格执法,严肃追责
对随意扩大免试认定范围,为不符合条件的学生或不按规定颁发《师范生教师职业能力证书》的,或在免试认定改革工作中玩忽职守、徇私舞弊的,追究学校主要负责人和相关人员责任,依法给予党纪政纪处分;构成犯罪的,依法追究刑事责任。
(三)及时上报,做好认定
各有关高校要按照属地原则归口管理,将师范生教育教学能力考核办法报所在地省级教育行政部门备案;在高等教育学籍学历信息管理平台,及时准确维护教育类研究生专业信息、标记并动态维护公费师范生信息;及时将获得《师范生教师职业能力证书》的教育类研究生和公费师范生信息上报省级教育行政部门。各省级教育行政部门要及时审核汇总信息,上报教育部教师资格认定指导中心(具体报送方式另行通知),并做好教师资格认定工作,已划转至行政审批局的要及时通知有关部门。
各省级教育行政部门应明确具体的工作机构和责任人,成立免试认定中小学教师资格改革工作组(附件3),统计本省内须参加免试认定中小学教师资格改革的高等学校名单(附件4和5),并于2020年11月30日前报送教育部教师工作司(jsglc@moe.edu.cn)。
附件:
1. 教育类研究生免试认定幼儿园、小学教师资格对应任教学科(试行)
2. 教育类研究生免试认定初级中学、高级中学、中等职业学校教师资格对应任教学科(试行)
3. 教育类研究生和公费师范生免试认定中小学教师资格改革工作组名单
4. 实施教育类研究生免试认定中小学教师资格改革高等学校名单
5. 实施公费师范生免试认定中小学教师资格改革高等学校名单
教育类研究生免试认定幼儿园、小学教师资格对应任教学科(试行)


教育类研究生免试认定初级中学、高级中学、中等职业学校教师资格对应任教学科(试行)



教育类研究生和公费师范生免试认定中小学教师资格改革工作组名单
了!
实施教育类研究生免试认定中小学教师资格改革高等学校名单

实施公费师范生免试认定中小学教师资格改革高等学校名单


来源:教育部官网

