又是一年艺考时,照惯例,每年11月下旬起,一些院校会陆续发布艺术类招生简章,公布招生计划、考试科目、报名流程等;此前,各省已陆续发布艺术类招生要求……
一直以来,艺考招生很受高考生和家长关注,今天就带大家来看看近年艺术类招生的政策变化,并教你怎么看懂艺术类招生简章,从而更好针对性备考吧~
21世纪以来,艺考生的队伍日益壮大:2002年全国艺考生人数3.2万人,到2020艺考报名人数更是高达117万,约占当年高考总人数的10%。
在日常讨论里,艺考常被各种偏见笼罩:“学习不好去走艺考”、“三四百分就能上一本”…… 原因在于,艺考招生对文化课成绩要求低于普通考生,让一些家长和考生将此视为“升学捷径”,而不是因为爱好与兴趣才选择它。
再者,学艺术“烧钱”,艺术专业门槛不高,收费却很高。于是,高校也纷纷积极开设相关专业。种种因素下,中国出现了前所未有的艺考大军,每年报考人数上百万,招生总量也位居13个专业大类第三位,仅次于工科与管理学。
但很多人忘记了,捷径背后往往是更大的坑,据有关部门统计,我国艺术类毕业生的初次就业率只有60%,属于较难就业的专业之一。在麦可思发布的近五年本科红牌专业中,绘画、音乐表演连续5年上榜。“热门的艺考,冷门的就业”是艺考生当下要面对的难题。
不过,近年教育部也出台了不少政策,旨在收紧艺考招生,保证高考的公平性。咱来看看2021年教育部发布艺考招生相关指导意见,即2024年要全面实施的艺考新政,也是未来大势:
1.大幅压缩校考资格,即尽可能不让学校自己搞校测,即便有,也需要在省级统考基础上遴选;
2.力推专业课测试省级统考,现在鼓励高校用统测成绩,到2024年基本实现艺术类专业省级统考全覆盖,不再跨省设置校考考点;
3.个别专业性不强的专业被剔除出艺考,回归普通高考,部分专业被剔除出高水平艺术团,被禁止招生;
4.大幅提高文化课要求,目前只是设置门槛线,比如要达到二本或本科批次75%的要求。2024年后则限定文化课成绩占比不能低于50%,显然是降低了专业测试的权重。
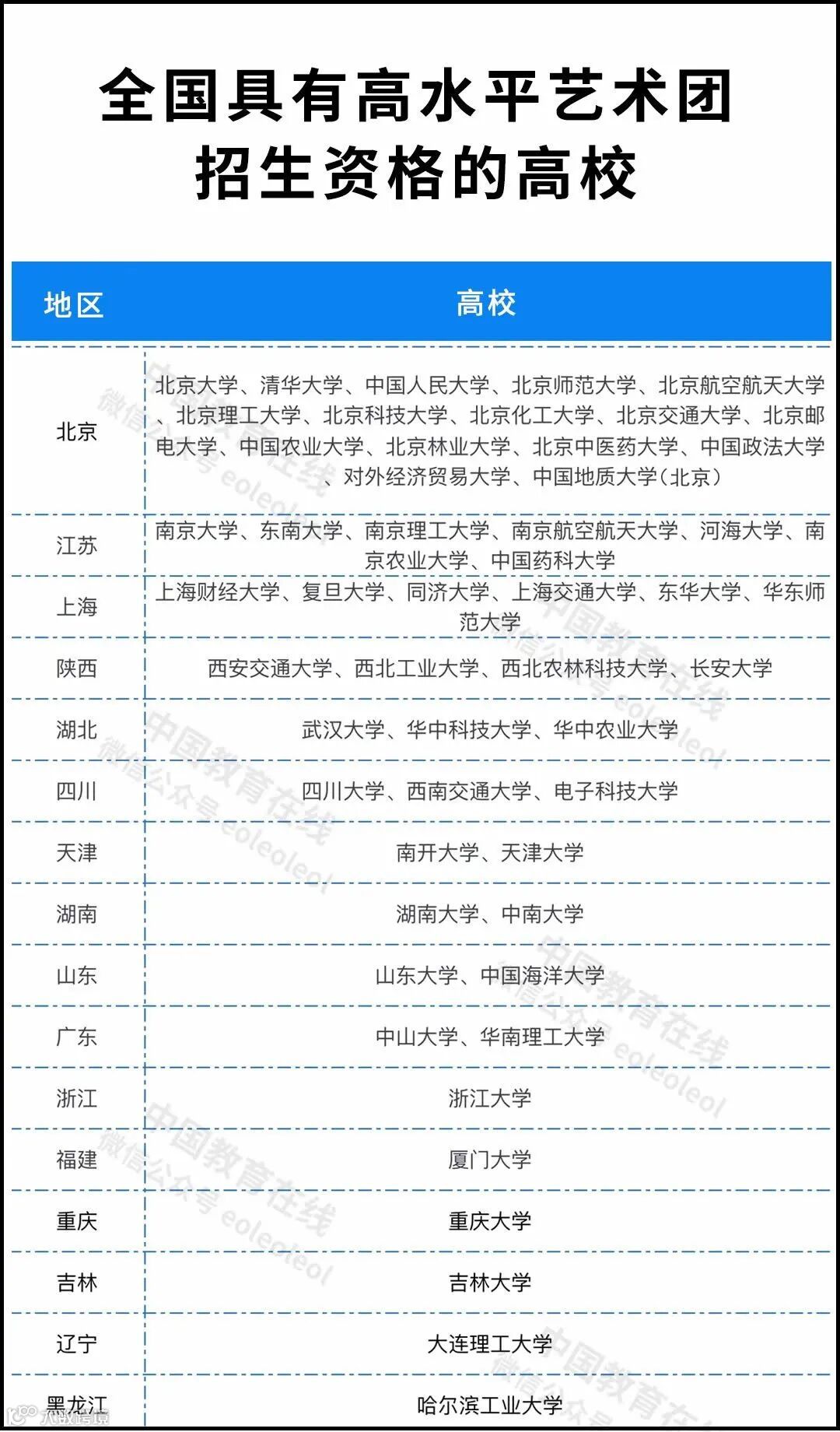
5.从2024年起,高校高水平艺术团不再从高校招生环节选拔,改为从在校生中遴选培养。也就是说,2023年高考,将是高水平艺术团最后一年从招生环节中选拔。来年报考,可认准这些有招生资格的高校:
图/中国教育在校
小编提醒考爸考妈和同学们:要及时了解艺考招生政策的这些调整,来年报考时,选择艺考需要更加慎重。从长远来看,要真正热爱这类专业,才能有未来的持续发展性。
了解相关政策变化之后,再来看看各校发布的艺术来招生简章,毕竟招生简章是艺考生了解意向院校招生情况的第一步。考生要读懂读透招考政策,按要求报名、针对性备考。
一般来说,招生简章最前面会介绍学校的总体情况,包括学校所在地、办学性质、综合实力、学校规模等。考生和家长要认真阅读,注意办学性质,看清学校属于公办、民办、独立学院等哪一类。
此外,考生和家长要关注院校艺术类专业的实力和师资力量,比如艺术类专业属于该校的哪个学院、授课讲师、有没有硕士点和博士点等。
考生要弄清院校及专业的招生省份和招生计划。考生要分清有无分省分专业招生计划对报考的影响,分省分专业招生也就意味着在招生名额固定的情况下,是省内的同专业考生竞争;不分省招生的话,就意味着全国同专业的考生竞争。
对于艺术类而言,一些招生院校及专业的报考条件可能会有所不同,这些条件限制包括身体条件、专业成绩、文化成绩(含单科成绩)等。
有些专业会设置一些硬性条件,如舞蹈、表演、师范类的音乐学对身高有要求,播音专业对长相有要求等。考生如果达不到这些硬性的报名条件,则无缘报考相应专业。
成绩方面除了专业成绩和文化成绩外,还有单科成绩的限制。
除了文化课考试,报考艺术类的考生还要参加专业考试。专业考试又分为省级统考和招生院校组织的校考两种形式。
省级统考的时间、地点、设计科目和具体科目考试大纲与说明等信息,都可以在各地招生考试院网找到。
至于校考,近年来一些学校的校考考核变化很大,有的校考采用远程举行,有的采取远程提交材料+现场测试形式举行,这要看目标院校具体要求。考生在备考时要根据高校招生简章,详细了解招生专业是否需要参加省级统考和校考,并按要求参加报名和参加考试。
由于报考的艺术类专业不同,考生面临的校考考试内容及考试流程也不同。
比如考试流程大致包括初试、复试,有的院校和专业还有三试。有的院校和专业除了笔试,还有面试。在考试流程上,考生还要注意一些细节,包括考试要求准备的各类证件、填报报名表、疫情期间身体健康证明(核酸证明)、考试成绩查询方式及专业考试合格证发放安排等。对于考试内容,考生更要牢记在心,切莫把初试、复试、三试的内容搞混淆。
再比如一般情况下,美术与设计类专业考试是在素描、色彩、速写、设计四个科目中选择,素描考试中在照片、头像、人物、静物等中选择。但每个院校的风格和要求又不一样,比如中央美术学院、中国美术学院、四川美术学院等,虽然同样是素描,但考核的侧重点却不一样的,这就要求考生在备考时有针对性。
此外,考生要提前明确考试报名时间、缴费方式、考点设置、具体考试时间等。考虑到高校艺术类考试可能会发生时间冲突,这就要求考生要结合个人的专业课水平、文化成绩水平,认真阅读报考学校艺术类招生简章中的报考要求,统筹报考。
总体来讲,艺术类专业录取大致分为三种录取方式:
一是在文化课考试成绩上线的基础上,按专业考试成绩从高到低排序择优录取;
二是在文化课考试成绩上线和专业课考试成绩合格的基础上,按文化课考试成绩从高到低排序择优录取;
三是在文化课考试成绩上线和专业考试成绩合格的基础上,按综合成绩从高到低录取。其中,综合成绩的形成要求又不同,具体要以各校简章公布为准。

文章信息来源于网络,如有侵权请联系删除