
这个寒假由于疫情的原因
“假期”不断延长
但对于高三的学子们
每一分每一秒都不容浪费
当学习的课程从学校转到了家里
从老师面授转到了线上教学之后
很多家长都担心
长时间对着电脑、平板、手机上课
会不会影响孩子的视力?
局限以后的志愿填报?
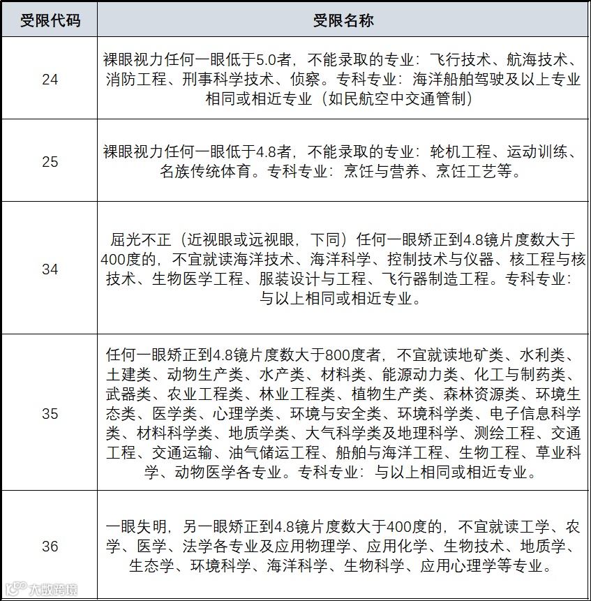
每年都有因体检不合格而无法填报心仪专业的学生,高度近视、色盲、色弱、嗅觉不灵、听力迟钝等问题最常见。还有考生没有认真读《招生章程》和《高等学校招生体检标准》,盲目选报了一些受限院校和专业,最后因身体不合格而被淘汰。

广大考生请注意:近视眼高考报考限制多,“宅家”复习保护好视力很重要。为此,青云汇联合重庆普瑞眼科医院叶进医生,为即将高考的学子们开展一期《疫情期间,青少年在家如何保护视力》的公益直播课程。

