

重庆邮电大学移通学院紧紧围绕信息产业商学院的定位,以“商科教育+完满教育+通识教育+专业教育”四位一体、“学习在学院+生活在书院”双院制的人才培养模式。构建专业教育为基础,商科教育为核心,信息产业为特色,形成了以工为主,经、管、文、艺五大学科协调发展的专业体系。
● 全国首家全校书院制
● 9个二级学院
● 36个本科专业
● 4个专科专业
● 在校学生20000余人
● 专任教师1085人,研究生以上学位教师710人
● 毕业生就业率保持在95%以上
● 德国ASIIN认证专业4个
● 省级特色专业8个
● 校企(地、校)合作单位241家,实验实训基地108个
我校为全国唯一一所彻底实现全校书院制的大学,我们的学生“学习在学院,生活在书院”,书院制是结合中国传统的书院教学模式和西方先进的教育理念打造而成的,书院的建筑格局继承了中国传统院落式、围合制别墅。书院除了具备住宿功能之外,还设有会客厅、咖啡厅、心灵驿站、创意生活馆、手工作坊、影视厅、音乐厅、健身房等。这每一个项目都有专职的老师指导,这些老师都长期住在书院,与学生一起生活和学习。每个书院以“家文化”为核心,使同学间、师生间的关系更加紧密,学生的综合能力和人格成长更加饱满。学校现有竹逸书院、梅若书院、天渠书院等6个园林式书院和北山书院、爱莲书院、花果书院、别都书院等8所社区住宿式书院,为不同院系、不同年级以及不同地域的学生创造多元、立体的社交圈层。

本科专业:通信工程、物联网工程、电子信息工程、电信工程及管理、电子信息科学与技术、人工智能、电气工程及其自动化、轨道交通信号与控制、机械设计制造及其自动化、车辆工程、自动化、机器人工程、轨道交通电气与控制、电气工程与智能控制、计算机科学与技术、软件工程、数字媒体技术、数据科学与大数据技术、大数据管理与应用、信息管理与信息系统、工程管理、资产评估、供应链管理、工商管理、市场营销、财务管理、英语、德语
艺术本科:动画、数字媒体艺术、广播电视编导
3+1中德本科双学位:电气类(中外合作办学)
3+2中德专本衔接连读:工商企业管理、电气自动化技术、计算机应用技术、通信技术
联系方式:
电话:023-42870166/42871166/42871001
2020新生qq群:599136188
招生网:www.cqytu.com
微信公众号:ytxyzsb
学校毕业生就业率保持在95%以上,就业率长期位居重庆市独立学院首位。毕业生就业主要分布在通信、制造、软件开发等行业,基本实现对口就业。目前,学校共签订校企(地、校)合作单位241家,校外实习基地100多个。与重庆电信、重庆移动、中兴、华为、惠普、长安、四联、南方证劵、西永微电园等校外实习基地开展共建共育。

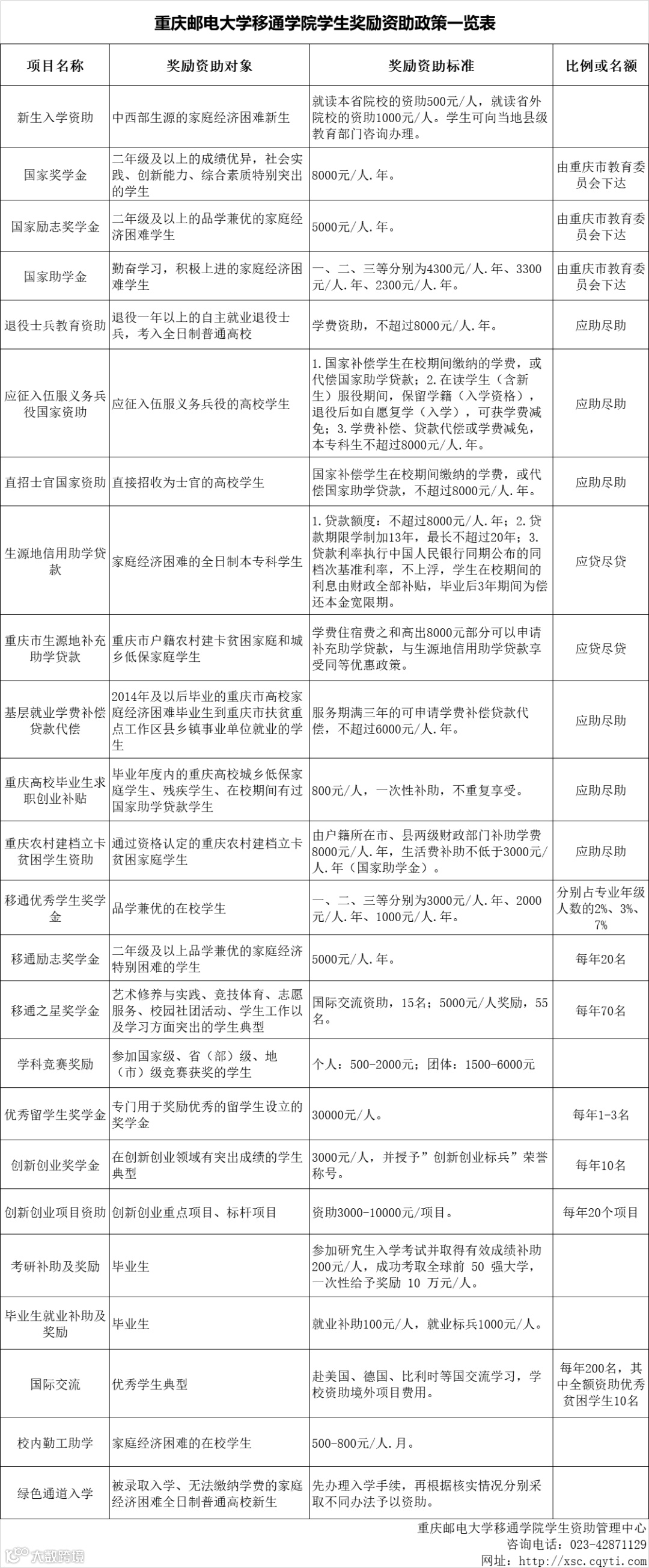
我校一方面积极引导家庭经济困难学生发奋学习,努力争取获得奖学金,另一方面也积极采取多种措施开展资助工作。2019年主要奖励资助措施包括:
●国家奖助学金:5492人;694万元
●校内奖助学金:6147人;1042万元
●生源地助学贷款:4552人;3695万元
●生源地助学贷款:4552人;3695万元
●校内勤工助学:4791人次;238万元
●服兵役学费资助:161人;291万元

移通不只希望你毕业后有能力选择自己的职业生涯,更期待你拥有全面、个性的发展。
将艺术修养与实践、社团活动、竞技体育、志愿者服务等系统整合 ,不断拓展你的各方面能力。
我校建立各个领域顶尖级专家教授信息资源库,聘请中国工程院院士邬贺铨等两院院士或顶尖级专家定期来校以讲座、学术沙龙、合作教学、实验班等多种形式授课, 提升专业教学质量和人才培养水平。同时,建立了300人的国内名家资源库,邀请著名主持人撒贝宁、著名演员六小龄童、新浪网创始人王志东、中国现代舞创始人金星、经济学家郎咸平、宋鸿兵等名人、名师、名家到校教学授课,全面提升教育教学质量和校园文化品位。平均每月有10位以上学者专家与学生面对面交流,开启学生智慧的大门。

学校高度重视国际交流与合作,2009年,学校与德国安哈尔特应用技术大学联合成立我校中德应用技术学院,是西南地区唯一与德国高校合作的办学机构,也是西南地区高校中德语书籍拥有量最多的学院。
中德应用技术学院先后与德国安哈尔特应用技术大学、海德堡应用技术大学、北黑森应用技术大学、埃森经济管理应用技术大学等十余所德国大学签署合作办学协议,广泛开展德国本科预科、专科衔接本科、本科双学位、本硕连读合作培养计划,专业涵盖了电气工程及其自动化、工商企业管理、电气自动化技术、通信技术等特色专业。其中,与海德堡应用技术大学合作举办的电气工程及其自动化专业中外合作项目,2014年获得教育部批准,是中西部地区独立学院举办的唯一一个中外合作项目。
学校每年选拔200名优秀学生、20名教师,利用寒暑假到德国、美国等一流大学游学3-6周,通过深度游学,感受异国多元文化,增强国际沟通和理解,使师生更具有国际胸怀,更宽广的国际视野。
同时,学校成立国际商学院,专门负责国际商学院国际班的本科课程和硕士预备课程教学及教研工作。重点与德国埃森经济技术管理大学(FOM)开展本硕连读中外合作,开设会计与金融管理、国际市场营销、设计与创新管理三个硕士专业,其中会计与金融管理、国际市场营销采用“4+0.5+1”培养模式,设计与创新管理采用“4+1+1”的培养模式。


