
学校代码:5041
重庆建筑科技职业学院是经重庆市人民政府批准、教育部备案设立、重庆市教育委员会主管的全日制高等职业专科学校。

图|学校鸟瞰图
图|校园环境
一是实力好。学校始建于1984年,是重庆市骨干高职院校,重庆“专本贯通”院校、重庆市大学生创业示范基地、重庆市高水平职业院校和专业群建设计划立项建设单位。
二是位置好。学校位于西部科学城、重庆高新区、重庆大学城,地处成渝双城经济圈。
三是环境好。占地903亩,校园廊亭水榭,绿树成荫,建筑恢弘大气,极具景观特色,被学生评为高职最美校园。
四是师资好。学校坚持专家治校,教职工660余人,专任教师600余人,其中硕士及以上学历390余人,高级职称200余人,学校特聘中国工程院江欢成院士(上海东方明珠设计者)、魏敦山院士(上海虹桥体育馆主要设计者)、董石麟院士(国家水立方设计者)等专家,建成了重庆市院士专家工作站、博士后科研工作站。
五是就业好。为毕业生提供了充足的就业岗位,供需比例历年都保持在4:1以上,就业去向有海航、中建、龙湖、拓达、川铁、长安等知名企业,2021届286位毕业生成功通过重庆市普通高校专升本选拔考试升入本科院校深造(占毕业生总数量的11.81%)。

图 | 学校双选会现场
学校近三年全校师生获得省部级以上奖项100余项,获得第十一届全国大学生广告艺术大赛一等奖、2019一带一路暨金砖国家技能发展与技术创新大赛中国赛区决赛一等奖等。
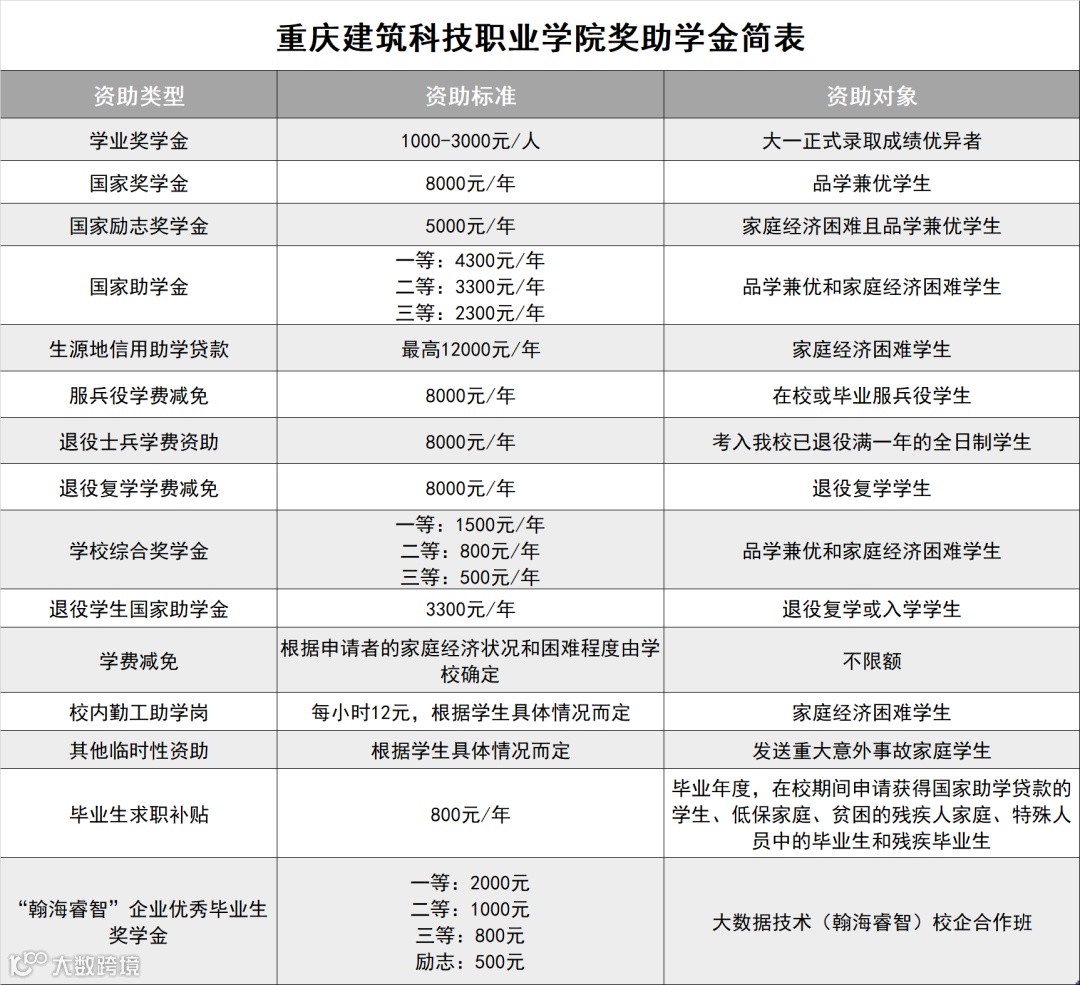
学校构建有完善的“奖助贷免勤减补”的学生资助体系,在国家生源地贷款、国家奖学金、国家励志奖学金、国家助学金的基础上,针对表现优异的学生,设有学业奖学金、综合奖学金、单项奖学金、企业奖学金等;针对家庭困难的学生,设有新生入学绿色通道、学费减免、其他临时性资助、校内勤工助学岗位等;每年发放奖助学金及各类形式困难补助1500余万元,受资助的学生超过在校生人数一半以上。

我校承诺:不让任何一名被我校录取的考生因贫失学!
我校2022年分类考试招生计划3000人,其中与重庆科技学院、重庆财经学院、重庆城市科技学院3个本科院校开展的工业机器人技术、大数据技术、移动商务、建筑工程技术、物联网应用技术5个“专本贯通”专业合计招生计划360人;对口高职类招生计划1700人;普通类(物理和历史类)招生计划940人。
2022年我校新增了智慧城市管理技术、装配式建筑工程技术、智能网联汽车技术3个新专业,丰富了学校专业建设内涵。学校设置有数图工场-数图设计师;阳地钢和大禾众邦-装配式建筑;南京华侨城和欢乐谷;长城、东风小康和比亚迪-弗迪新能源汽车技术4个订单班,瞄准就业岗位,拓展就业技能,夯实就业基础。


图|装配式建筑生产性实验室
我校土建类专业综合实力强,多年位居西部高职院校前列,拥有国家级骨干专业建筑工程技术及全国品牌专业工程造价,开设有装配式建筑工程技术、道路与桥梁工程技术、建筑室内设计等专业,毕业生广受国企、上市公司等用人单位好评。
人工智能是中国制造2025国家战略和重庆市战略新兴产业,学校投入上千万打造了人工智能实训中心,开设有工业机器人、智能控制技术、新能源汽车技术等专业,与华数机器人、德中洪堡、长城、比亚迪等企业有深度合作。

信息技术专业群围绕国家通信基础设施建设,学校投入三千多万建设了虚拟现实、大数据、云计算中心,开设有虚拟现实技术应用、大数据技术、云计算技术应用、物联网应用技术等专业,与中兴、翰海睿智等企业有深度合作。

图 | 光学实训室

图 | 智慧社区
财经商贸专业群对接当前经济发展热点和产业人才急需,开设有市场营销、大数据与财务管理、电子商务等,为北京金融街、华龙网、阿里巴巴等企业输送人才。
现代服务业专业群围绕行业发展和产业人才需求,开设有重庆市骨干专业酒店管理与数字化运营、学前教育、健康管理、婴幼儿托育服务与管理等,为海南航空、重庆航空、万豪、希尔顿、巴川幼儿园、才儿访等单位输送人才。

图 | 模拟实训仓
注:根据学籍管理有关规定,入学后同一招录规则同一类别可申请转专业。
填报志愿,就是选区域、选行业、选未来。报读重庆建筑科技职业学院,来重庆大学城求学,在国家高新区发展,在西部科学城奋斗,是一个靠谱的抉择!
重庆建筑科技职业学院2022年招生专业一览表
(重庆招生代码:5041)
专本贯通批

普通专科批

点击图片放大👆
学校地址:重庆市沙坪坝区重庆大学城明德路3号(邮编:401331 )
招生部门:重庆建筑科技职业学院招生就业处
招生电话:023-61691896 61691898 61691899 61691895
61736670 61736671 61736672
学校网址:http://www.cqrec.edu.cn/
招生网址:http://www.cqrec.edu.cn/zsxx/
电子邮件:2841765592@QQ.COM

来源:重庆建筑科技职业学院

