为了更好服务于
用人单位招聘用工和劳动者应聘求职
同时为职业技能培训工作提供数据参考
中国就业培训技术指导中心
近期组织102个
定点监测城市公共就业服务机构
收集汇总
2022年第一季度
人力资源市场供求关系
较为紧张的招聘求职需求职业岗位信息
形成“2022年第一季度全国招聘大于求职
‘最缺工’的100个职业排行”
现向社会公布
其中
“营销员”位居“最缺工”的
100个职业第一位
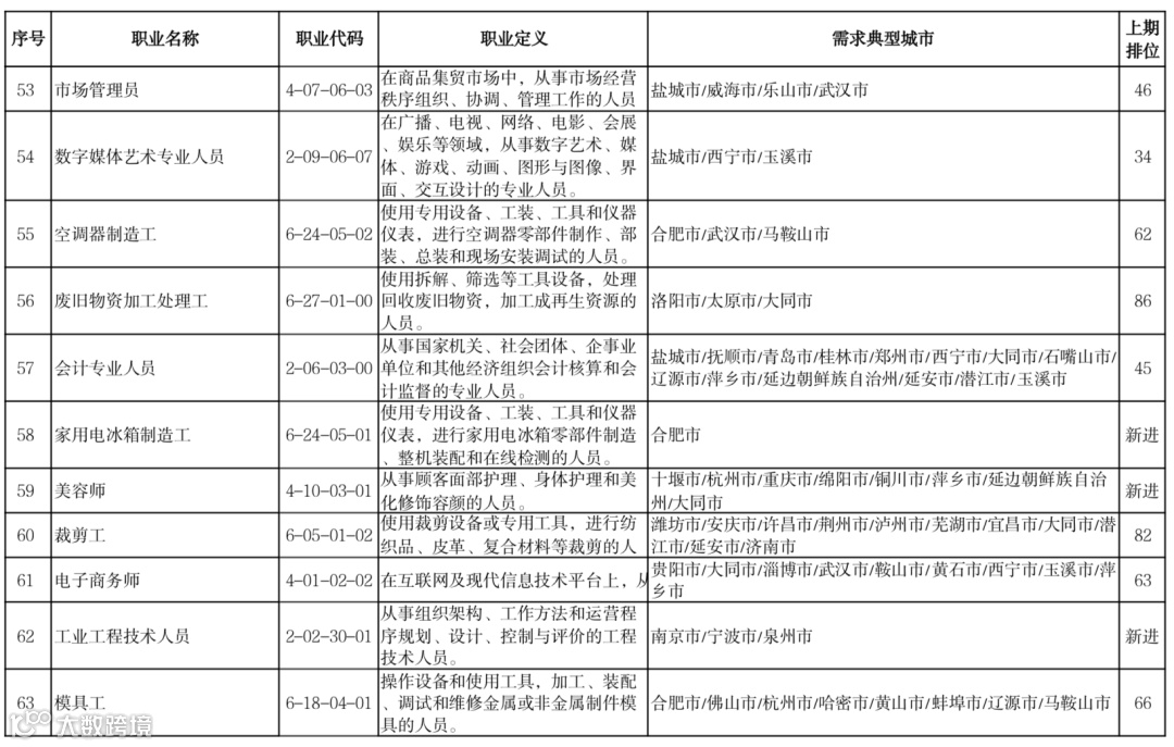
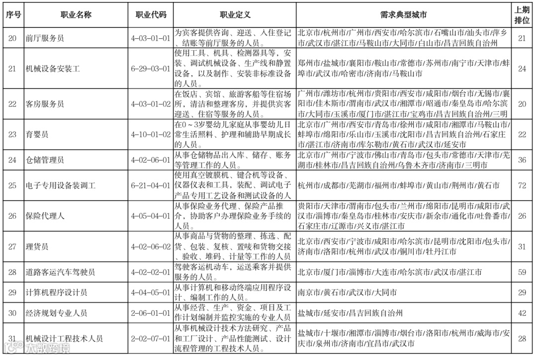
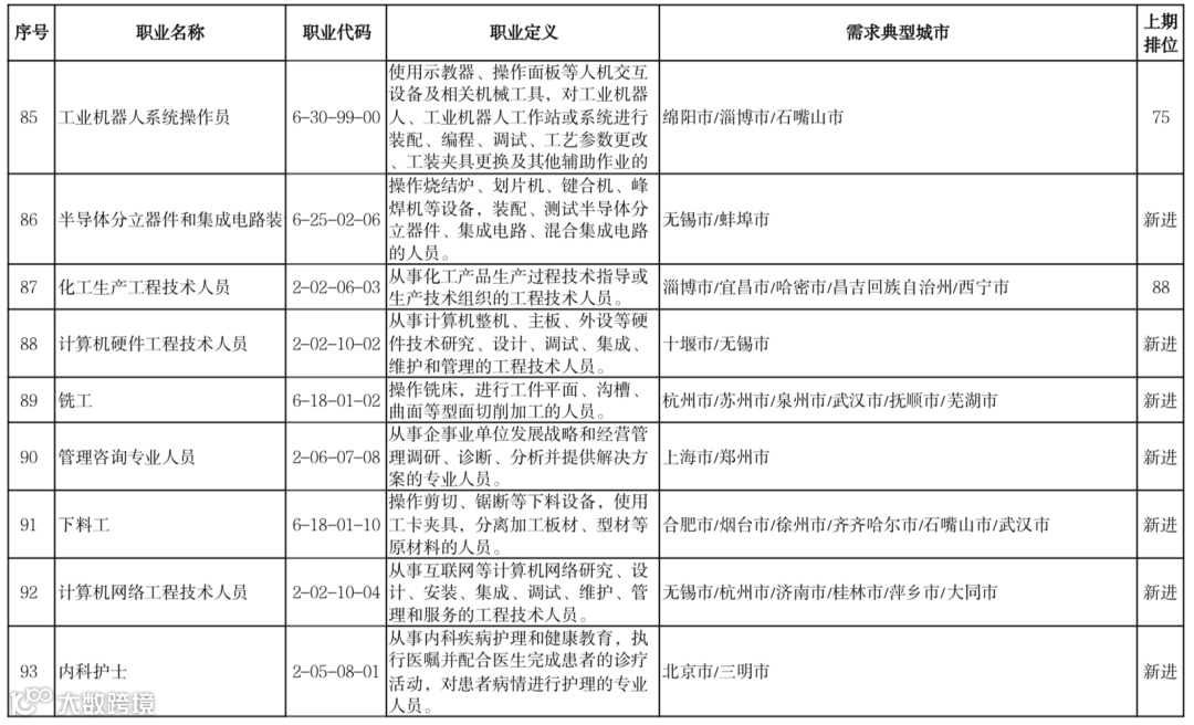
2022年第一季度
全国招聘大于求职“最缺工”的
100个职业排行
↓↓↓
文章信息来源于网络,如有侵权请联系删除



