
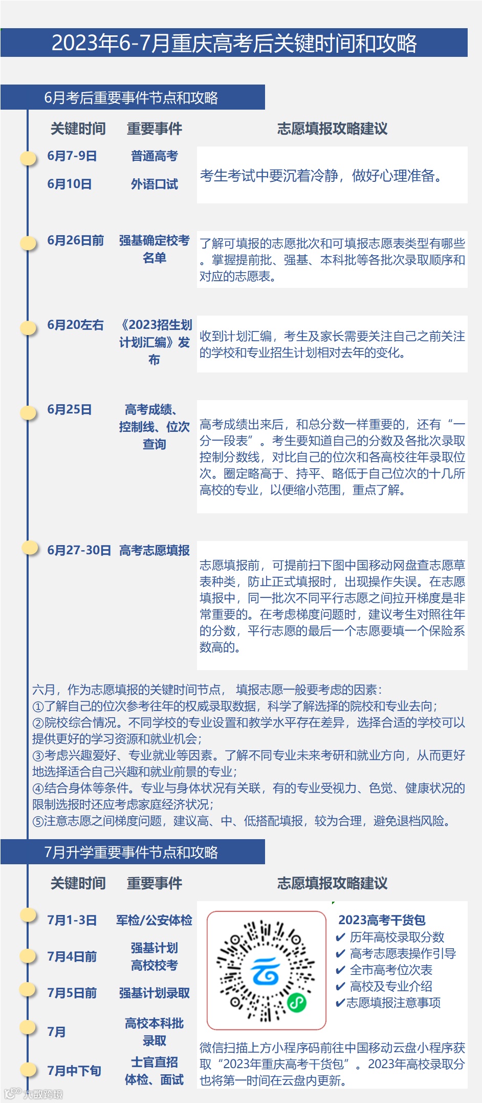
重庆市2023年普通高考考试即将落下帷幕,同学们在放松的同时,千万不要忽视了6月底的志愿填报哦!小编特地梳理了大家最关注的考后关键时间及志愿填报攻略,赶紧来看看吧!
控制线、位次查询时间:6月25日
成绩复核:6月25日12:00-17:00
成绩查询网站:6月25日登录重庆招考信息网www.cqzk.com.cn
注:考生凭考生号和高考报名时设置的密码查询成绩。需要成绩单的考生可以凭准考证到报名区县招考机构申请打印并加盖公章。需要中英文版“高考成绩证书”的可向招考服务公司定制(联系电话:023-63890265)
志愿填报时间:6月27日9时-30日18时
高校录取时间:7月上旬至8月中旬进行

这一部分需要重点关注志愿设置、批次录取顺序、照顾政策、投档原则等等。
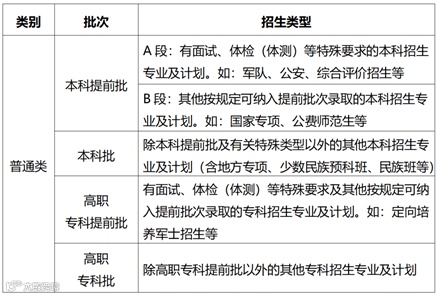
☆ 志愿设置:各批次中可以报考几个学校,每个学校可以报考几个专业,这都是需要提前了解的内容。
重庆市志愿设置:
重庆考生志愿表设有普通类、艺术类、体育类、高校专项、高水平艺术团、高水平运动队、民航飞行技术7个类别。
●普通类本科提前批A段设有2个院校顺序志愿;本科提前批B段60个专业平行志愿;本科批96个专业平行志愿;高职专科提前批2个院校顺序志愿,高职专科批96个专业平行志愿。
●艺术类本科提前批1个院校顺序志愿;艺术本科批A段60个专业平行志愿;艺术本科批B段2个院校顺序志愿;艺术专科批60个专业平行志愿。
●体育类本科批A段60个专业平行志愿;体育专科批60个专业平行志愿。
●高校专项设置本科提前批和本科批各1个院校顺序志愿。
●高水平艺术团设置本科提前批和本科批各1个院校顺序志愿。
●高水平运动队设置本科提前批和本科批各1个院校顺序志愿。
●民航飞行技术设置2个专业平行志愿。



☆ 批次录取顺序:报考之后各批次以何顺序录取,要知道只要被一个院校录取之后是不会再参与后续批次的录取的,所以这点也必须要注意。
重庆市本科批录取批次顺序:
(艺术类)艺术提前批
(普通类)强基、军飞等
(体育类)体育类本科批
(艺术类)艺术本科批A段
(普通类)本科提前批A段
(艺术类)艺术本科批B段
(普通类) 本科批
☆ 照顾政策:关于加分、降分、优惠等相关政策,有相关条件的同学一定要仔细阅读《2023年志愿填报指南》。
重庆市加分政策:
①自主就业的退役士兵;归侨、归侨子女、华侨子女和台湾省籍考生;报考市属院校的因公牺牲军人子女、因公牺牲公安民警子女及荣立二等功(含)以上荣誉称号的公安民警子女,录取时可加5分投档。
②重庆市少数民族聚居地(含自治县、民族乡)的少数民族考生;烈士子女;在服役期间荣立二等功(含以上或战区(原大军区)以上单位授予荣誉称号的退役军人,录取时可加10分。(报考艺术、体育类考生加5分)投档。
☆ 投档原则:如今多数地区均以平行志愿为导向,各地区的相关政策可能略有所不同,也要注意阅读此部分内容。
👉重庆市2022年普通高校招生考生志愿表
填报对象:普通类(含艺术类、体育类兼报普通类)考生。
👉重庆市2022年普通高校艺术类招生考生志愿表
填报对象:普通类(艺术)考生。
👉重庆市2022年普通高校体育类招生考生志愿表
填报对象:普通类(体育)考生。
👉重庆市2022年普通高校"高校专项计划"招生考生志愿表
填报对象:具备"高校专项"报考资格,已在教育部"阳光高考"平台公示的考生,只能填报高校审批同意报考的专业。
👉重庆市2022 年普通高校高水平艺术团招生考生志愿表
填报对象:具备"高水平艺术团"报考资格,已经教育部"阳光高考"平台公示的考生。
👉重庆市2022年普通高校高水平运动队招生考生志愿表
填报对象:具备“高水平运动队”报考资格,已经教育部”阳光高考”平台公示的考生。
👉重庆市2022年普通高校民航飞行技术专业招生考生志愿表
填报对象:通过民航检测合格的考生,所报高考志愿应在民航招飞系统“有效招飞申请”范围内。

▲2022年志愿填报系统截图

▲▲▲
扫码志愿填报草表电子文档获取
操作:扫码→2023年重庆高考干货包→
“重庆高考 高考政策…”→了解各类志愿填报表全貌
志愿填报前,第一步就是要搜集和比对目标院校、专业往年的录取数据,认真对它们进行科学地分析、整理,准确对自己做好定位,以增加被心仪院校和专业录取的几率。
通常,需要考生和家长关注的录取数据,即往年高校在重庆招生的专业录取数据。但是,考生和家长在志愿填报时,往往会产生这样的困惑,由于各年的试题难度、考生人数、招生计划等因素的变化,去年的500分和今年的500分显然是不等值的,它们该如何比较?基于这样的考虑,一份一段表的概念被提出,它不是单纯的分值,反应了考生在全市所处的位次情况。考生将自己的高考成绩换算成对应的今年的位次后,可科学了解在往年自己所处的位次能上哪些高校,就能更加准确地将自己的高考成绩与院校历年的实录线进行对比分析,帮助考生降低志愿填报的风险。

| 高校咨询会:500余所高校老师与你面对面
▲展会时间:2023年6月25 - 26日
▲展会时间:重庆国际会议展览中心(南坪)
▲开展内容:动感地带·2023 年重庆市第十九届普通高校招生志愿填报咨询会,吸引了含北大、清华、浙大、复旦、川大等500余所高校招生负责人参与,面向全重庆市考生、家长现场提供志愿填报咨询服务。

▲长按上图,扫码参与2023年高校咨询会
500余所高校与你相约南坪
| 免费查看:重庆新高考干货资料包
▲开展时间:6月—8月
▲获取地方式:扫下图二维码,无须下载直接查看“2023新高考干货包”(分享干货包内容方法:微信授权登陆-转存-分享)
▲服务内容:中国移动旗下的移动云盘,整合高考志愿填报资料“干货包”,内容涵盖:高校录取分、志愿填报注意事项、选大学挑专业指南等信息。2023年高校录取分也将第一时间在云盘内更新。

—— 写在最后 ——
致家长:
2023年高考结束后,家长们可想一下考后结束后应该做什么?小编建议4点:
1.考完让孩子前几天放松心情,调整作息状态。
2.了解后续关键时间,做好生活和工作安排。本月20左右学校会收到招生计划汇编、25号出控制线和成绩、27号-30就填志愿。
3.和孩子做一次成人谈话。对很多考生而言,成绩出来后最难过的一关是家长关。考砸了、“发挥失常”的考生,家长的反应与态度十分重要。
4.尊重孩子。家长们要明白,孩子们都有自己要干的事情。不管孩子考得好不好,都是父母的心头肉,况且,人生真正的考场从来就不在学校,所以,爹妈们也就不要再多纠结于孩子考得好不好了,风物长宜放眼量。有了这个心态后,志愿填报前,是家长参与孩子未来长远规划的讨论的关键期,但填志愿需尊重孩子的选择,往年也有不少青云汇群内考生根据家长的既有社会知识选了不喜欢的专业,上大学后内心痛苦的不少。建议家长最近需整理好心态,和孩子进行平等对话。

