
近日,教育部高教司发布《2023年度普通高等学校本科专业申报材料公示》。据统计,本次各高校申报的本科专业共计525个,对比2022年度增加42个专业。小编为大家整理了相关内容,一起来看看吧~
从申报的专业来看,2023年度共申报180个专业。其中,申报数量TOP5专业包括:运动训练(54个)、网络空间安全(41个)、足球运动(35个)、纪检监察(21个)、口腔医学(15个)。
以下是本次申报数量TOP10专业👇

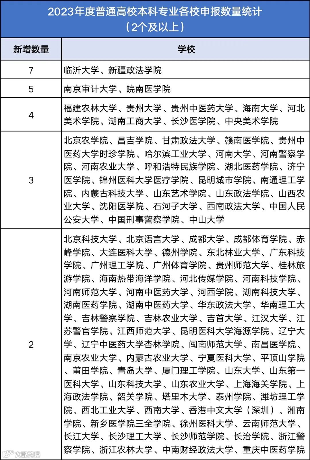
从申报专业的高校主体来看,参与2023年度本科专业申报的高校共有364所。其中,申报数量最多的高校为临沂大学、新疆政法学院,各申报7个专业。
以下是本次申报专业数量达到2个及以上的高校统计👇

注:本文数据来源于教育部官网,均为人工整理,如有出入,请以官方公布为准。
通知原文

