今天,2024考研倒计时99天!你准备的怎么样了?有打算跨专业考研吗?
对于研宝们来说,考研无疑是二次选择专业的机会。有很多专业成为跨考选择的热门专业。比如近几年大热的跨考专业——教育学。
但研宝们要注意啦!
近期,有不少高校发布教育学专业考研前置专业要求,非相关专业考生不得跨考。
01 教育学跨考有专业限制了
陕西理工大学
9月2日,陕西理工大学发布了一则《关于报考2024年教育硕士前置专业要求的说明》的公告。公告提到:
根据《关于公布教育硕士专业学位研究生指导性培养方案(2023 年修订版)的通知》(教指委发〔2023〕6号)要求“报考人员前置专业应与所报考专业领域(方向)密切相关”。
我校2024年招生的教育硕士十四个领域包括:学科教学(语文)、学科教学(数学)、学科教学(英语)、学科教学(思政)、学科教学(历史)、学科教学(地理)、学科教学(物理)、学科教学(化学)、学科教学(生物)、学科教学(音乐)、学科教学(体育)、学前教育、心理健康教育、现代教育技术。
请所有报考我校教育硕士的考生准确了解自己前置专业是否符合报考要求,并严格按照前置专业要求填报志愿。如有疑问,请咨询相关招生学院。
这就是说:陕西理工大学今年的教育硕士报考有专业限制了!
你可能会疑惑,为什么突然开始限制专业了?
其实早在2020年发布的相关文件《专业学位研究生教育发展方案(2020—2025)》,“其中专业学位研究生教育要培养高层次应用型人才”和“大力提升专业学位研究生教育质量”就已经透露出专硕方面会提升培养质量,那么相对应的肯定会提高毕业和准入要求。
这几年一些院校的教育硕士也已经开始陆续限定本科专业,比如,华中师范大学的学科语文和东北师范大学的学科英语以及海南师范大学诸多教育硕士方向对于本科专业都有所限制。
而在8月份公布的《全日制教育硕士专业学位研究生指导性培养方案(2023年8月修订)全国教育专业学位研究生教育指导委员会》文件里更是直接证实这一说法。
怎样算密切相关?
文件对“密切相关”没有作出具体解释,只在第7点里面提到:各院校根据所在地区经济社会、教育发展的实际和本校的特色,制定更详细的指导方案。
也就是说官方出的只是指导性培养方案,具体还需要看各个学校自己的招生规定。
目前,除了陕西理工大学,也有一些院校已经发布了通知,对今年报考的考生提出了要求,例如:
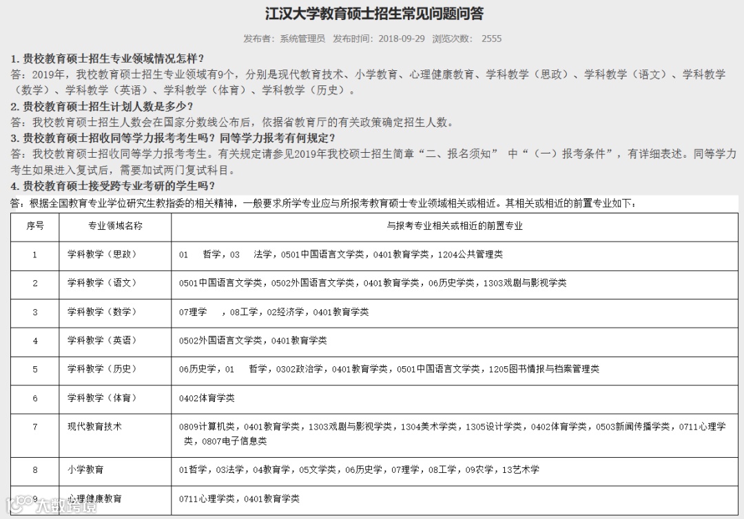
江汉大学
早在7月份,江汉大学教育学院就教育硕士招生常见问题进行了集中解答,对于学校教育硕士是否接受跨专业考研的学生,官方回答是:
根据全国教育专业学位研究生教指委的相关精神,一般要求所学专业应与所报考教育硕士专业领域相关或相近。其相关或相近的前置专业如下图:
海南师范大学
海南师范大学2024年硕士研究生招生简章及专业目录中显示,不少教育学相关专业对于考生本科前置专业均有限制。如学科教学(思政)报考条件:全日制思想政治教育、马克思主义理论、政治学与行政学或哲学、汉语言文学、历史、法学、经济学专业、金融学专业,管理和教育类专业本科毕业生。
佛山科学技术学院
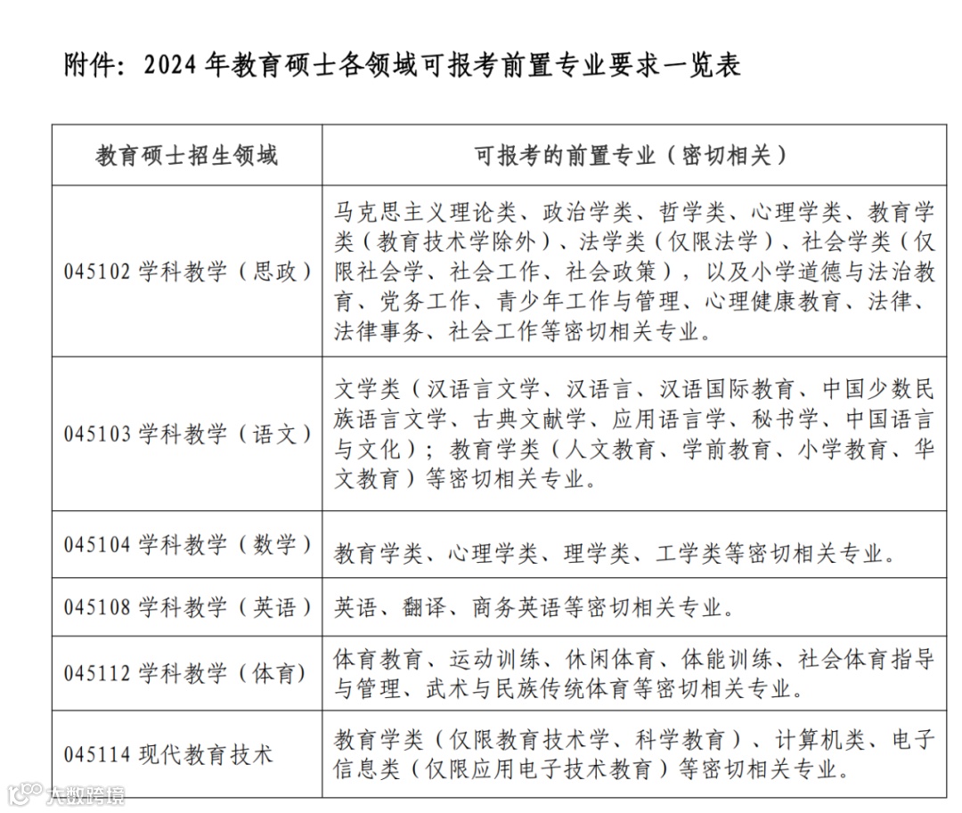
佛山科学技术学院公布关于报考2024年教育硕士前置专业要求的通知,通知提到:根据《关于公布教育硕士专业学位研究生指导性培养方案(2023 年修订版)的通知》(教指委发〔2023〕06 号)要求:“报考人员前置专业应与所报考专业领域 (方向)密切相关”。现将学校教育硕士2024年招生的学科教学(思政)、学科教学(语文)、学科教学(英语)、学科教学(数学)、学科教学(体育)、现代技术教育等六个领域可报考的前置专业要求进行公布(详见附件)。
02 多校限制考研前置专业
除了教育学,还有一些院校对跨专业有要求:
河南科技大学
河南科技大学食品与生物工程学院在2024年硕士研究生招生简章明确,报考食品科学与工程、生物学、食品加工与安全、食品工程、发酵工程、生物技术与工程的考生其大学所修专业需与报考专业相同或相近,所修专业门类应为工学、理学、农学或医学;考生所修专业不在上述专业门类的,在复试环节须加试相关专业实验技能考核,具体加试要求以复试方案为准。
长沙理工大学
长沙理工大学在2023年硕士研究生招生简章中也对部分专业做出了报考要求。如会计专硕报考限制:1.限招经济与管理大类以及数学、计算机相关专业学生,非上述专业学生需具有管理学第二学位;2.不招收同等学力考生。计算机科学与技术专业报考条件:1.接收计算机科学与技术、软件工程、物联网工程、信息安全、通信工程、数据科学与大数据技术、网络工程、数学与应用数学、信息与计算科学、应用统计学、智能科学与技术、电子信息工程、测控技术与仪器、自动化、电气工程及其自动化等电子信息类、数学类的考生报考;2.不招收同等学力考生。
03 跨考需要注意什么
从自身出发,谨慎选择
跨专业考研首先要想清楚自己考研的目标,是为了稳上岸,还是为了深耕喜欢的专业,不管因为什么都千万不要盲目跟风跨考,一定要从自身专业、兴趣等出发,做好未来规划。
文科跨考理工科要慎重
一般来说更多人选择跨考文科类专业,但如果你本身是文科类专业想要跨考去理工科类,建议你要慎重考虑!毕竟理工科一般都要考数学,另外相对来说,理工科对于知识的积累有一定的要求,文跨理哪怕你过了报考要求,日后学起来难度也是不小的!
扬长避短,切勿跟风
在专业选择上,要看到自己的优势和劣势,以现有的知识和能力为基础,选择自己感兴趣,并且能够快速上手的专业。不要只看眼前,更不要什么专业热门、别人说什么好就去盲目的跟风选择,一定要按照自己的实际情况来。
研究生教育是衡量一个国家高等教育竞争力的关键标志。前段时间,多所高校官宣从2024年起,将全日制和非全日制硕士研究生学制延长至3年,部分博士学位的学习年限则由3年被延长到4年。
不管是延长学制,还是限制考研前置专业,都是为了更好地提升研究生培养质量,为强国建设培养更多优秀人才。
临近考研报名,各高校将陆续公布招生简章及专业目录等信息,同学们一定要认真阅读报考条件和专业要求,结合自己的实际情况和兴趣志向,明确发展方向,祝愿研宝们都能顺利上岸!

文章信息来源网络,如有侵权请联系删除

