高考可以选择的专业有很多,但部分院校、专业有自己的特殊要求,比如学生的身高视力问题。盘点了一些对身高、视力有明确要求的院校专业,2024年高考生家长可重点关注!
PART 01
视力不达标不予录取/不宜就读的专业
根据2024《考生必读》中所列条款,眼睛视力有问题的考生,高考填报志愿分“不宜就读”和“不予录取”二种。
眼睛近视,不予录取的专业
1.裸眼视力任何一眼低于5.0者:
不能录取的专业:飞行技术、航海技术、消防工程、刑事科学技术、侦察。
专科专业:海洋船舶驾驶及与以上专业相同或相近专业(如民航空中交通管制)。
2.裸眼视力任何一眼低于4.8者:
不能录取的专业:轮机工程、运动训练、民族传统体育。
专科专业:烹饪与营养、烹饪工艺等。
眼睛近视,不宜就读的专业
1.屈光不正(近视眼或远视眼,下同)任何一眼矫正到4.8镜片度数大于400度的:
不宜就读海洋技术、海洋科学、测控技术与仪器、核工程与核技术、生物医学工程、服装设计与工程、飞行器制造工程。
专科专业:与以上相同或相近专业。
2.任何一眼矫正到4.8镜片度数大于800度的:
不宜就读地矿类、水利类、土建类、动物生产类、水产类、材料类、能源动力类、化工与制药类、武器类、农业工程类、林业工程类、植物生产类、森林资源类、环境生态类、医学类、心理学类、环境与安全类、环境科学类、电子信息科学类、材料科学类、地质学类、大气科学类及地理科学、测绘工程、交通工程、交通运输、油气储运工程、船舶与海洋工程、生物工程、草业科学、动物医学各专业。
专科专业:与以上相同或相近专业。
3.一眼失明另一眼矫正到4.8镜片度数大于400度的:
不宜就读工学、农学、医学、法学各专业及应用物理学、应用化学、生物技术、地质学、生态学、环境科学、海洋科学、海洋技术、生物科学、应用心理学等专业。
说明:与“不予录取”专业不一样,不宜就读专业填了也是可以录取的。不宜就读表示此部分内容供考生在报考专业志愿时参考。录取时,学校不得以此为依据,拒绝录取达到相关要求的考生。但需要提醒考生的是,填报志愿时,要注意查看高校招生章程,结合考生体检表上体检医师给予的体检结论,避开不适宜报考的专业,增加录取机会。
对色弱、色盲者的相关规定
对色弱、色盲者,《指导意见》也有规定:学校有关专业可不予录取。具体分为以下几种情况:
1.轻度色觉异常(俗称色弱)不能录取的专业:
以颜色波长作为严格技术标准的化学类、化工与制药类、药学类、生物科学类、公安技术类、地质学类各专业,医学类各专业;生物工程、生物医学工程、动物医学、动物科学、野生动物与自然保护区管理、心理学、应用心理学、生态学、侦察学、特种能源工程与烟火技术、考古学、海洋科学、海洋技术、轮机工程、食品科学与工程、轻化工程、林产化工、农学、园艺、植物保护、茶学、林学、园林、蚕学、农业资源与环境、水产养殖学、海洋渔业科学与技术、材料化学、环境工程、高分子材料与工程、过程装备与控制工程、学前教育、特殊教育、体育教育、运动训练、运动人体科学、民族传统体育各专业。
2.色觉异常Ⅱ度(俗称色盲)不能录取的专业:
除同轻度色觉异常外,还包括美术学、绘画、艺术设计、摄影、动画、博物馆学、应用物理学、天文学、地理科学、应用气象学、材料物理、矿物加工工程、资源勘探工程、冶金工程、无机非金属材料工程、交通运输、油气储运工程等专业。
专科专业与以上专业相同或相近专业。
3.不能准确识别红、黄、绿、蓝、紫各种颜色中任何一种颜色的导线、按键、信号灯、几何图形者不能录取的专业:
除同轻度色觉异常、色觉异常Ⅱ度两类列出专业外,还包括经济学类、管理科学与工程类、工商管理类、公共管理类、农业经济管理类、图书档案学类各专业。
4.不能准确在显示器上识别红、黄、绿、蓝、紫各颜色中任何一种颜色的数码、字母者:
不能录取到计算机科学与技术等专业。
PART 02
身高不达标不予录取的专业
对身高有要求的三大类院校
1军校、公安院校
(1)军校是众多高校中有身高要求的“大户“。
大部分军校要求:男性身高在162cm以上,女性身高在160cm以上,才算合格。
(2)多数公安类院校对考生的身高要求也很严格。
男性考生身高一般不低于 1.70 米;女性考生身高一般不低于 1.60 米。
比如中国人民公安大学就明确要求男生身高不低于1.70米,女生身高不低于1.60米!

2体育院校
各地区不同的体育院校对于身高要求都不一样,并没有固定标准,但是体育院校内的部分专业对身高有明确要求。
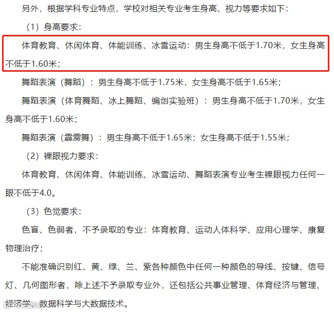
例如,北京体育大学的体育教育、休闲体育、体能训练、冰雪运动等专业,对考生身高都有相关规定。

3其他类院校
如国际关系学院对考生的条件是:原则上男生身高在1.70米以上,女生身高在1.60米以上。

做出这一要求的原因在于:其毕业生一般从事外交外事工作的特殊需要。
注:具体身高要求以当年各院校报名须知为准。
对身高有要求的一些专业
1飞行技术类
飞行员是很多同学梦想的职业,但是空军招飞对身高要求是极其严格的。大部分招收飞行员的院校,要求考生身高必须在164-185cm之间!
2空乘专业
空乘专业对学生身高的要求较为苛刻,一般女生不低于164cm,男生不低于170cm,并且部分高校对身高也作出了更多的要求。
3体育类专业
部分体育类专业对身高有一定的要求,具体情况各位考生可以参考学校的招生简章。
4其他专业
部分播音与主持、舞蹈专业等对考生身高也有一定的要求。
以上就是对视力和身高做出限制的专业和院校了!所以说,同学们在努力学习的同时,也要注意合理饮食,在日常学习和生活中保护好眼睛,否则可能错失想报考的专业!

文章信息来源网络,由青云汇综合整理,如有侵权请联系删除

