
港澳高校就读的优势?
“高考+留学”双保险,申请港澳高校与高考不冲突,多一条升学路径,多一个选择。
港澳文凭全球认可,港澳高校授课师资多毕业于世界级名校,国际化教育资源、环境、视野、朋友圈层,大大增加学生的国际竞争力。
港澳高校在全球范围内认可度高,与世界各国众多大学学分互认互换,学生可选择香港深造,亦可与海外院校完美对接。
且港校毕业本科学士生,申请港校硕士会按照本地生政策进行招录,录取率大大提升。
相比英、美等热门留学国家,港澳院校的成本相对较低,性价比更高。港澳高校的学费一般在7-12万人民币之间,而其他欧美国家动辄20万人民币起步。
且港澳高校奖学金设置丰富,优秀的考生有可能拿到全额奖学金呦!
港澳高校毕业生就业率90%以上,学习生活满七年可获得香港永居身份,享特区护照、医疗教育等多方面优势。
香港澳门是一个中西文化的交汇点,也是离家较近的具有国际氛围的都市,到香港澳门读书在地理和文化方面都有优势,无论在学习上还是在生活上,都会很容易适应。
有哪些港澳高校
面向内地招收考生?
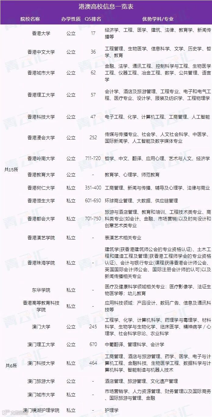
可面向内地招收高考学生的香港高校有15所,澳门高校有6所:

港澳高校的招生模式
除香港中文大学、香港城市大学、香港珠海学院采取统招方式外,其余港澳高校均采取独立招生方式,报考上述高校的考生均须参加当年的普通高等学校全国统一招生考试,也就是高考,具体如下:
报名高考→参加高考→填报志愿→统招录取→入学
考生统一填报高考志愿,在提前批次未被录取,仍可以参加后续批次的录取,进入其他内地高校。
网上申请→缴纳申请费→参加高考→填写高考成绩→面试(如需)→录取→入学
考生按照港校的要求提交入学申请,参加学校组织的面试,由学校根据考生高考成绩和面试表现等其他要求录取考生。
需要注意的是
凡被香港12所独立招生院校录取并经本人向录取院校确认就读的考生,不再参加内地高校的统一录取。
澳门高校招收内地学生为独立报名,并不纳入内地招生计划内,报读澳门高校意味着考生有更多的升学选择。如果考生同时被澳门高校及内地大学录取,考生可自行决定在澳门或在内地就读。
申请时间及流程
2024.10-2025.6
2025.01-2025.06
2025.03-2025.06
高考
2025.06
2025.06-2025.07
2025.09
港澳本科申请

香港副学士申请

选择我们 规划港澳升学的优势
●渝港两地专业申请团队,对重庆高考政策及港澳申请要求更了解、更专业。
●重庆团队已服务重庆本地教育24年,是重庆地区极具实力和影响力的教育机构。
●香港本地团队拥有20年港澳留学服务经验,熟悉每一所院校的入学要求、招生政策和优势。
●团队成员均毕业于香港八大名校,有丰富的港澳留学指导经验,曾指导近千名学生顺利入读心仪的学校,其中重庆百余名。

申请港澳高校最大优势:与学生高考时间不冲突。且是“高考+留学”双保险。
简单来讲,港澳高校采取自主招生形式并不影响内地填报,学生可以在港澳高校和内地高校间进行选择。
港澳学历文凭都被国家教育部、全球100多个国家认可。到香港大学读书毕业为本科学历,回内地以留学生身份就业,享受留学生的待遇福利等。
港澳院校本科学生申读本校硕士无需参加考试,可无缝衔接硕士课程继续攻读研究生课程,通过率达到80%左右。
点击了解>16大热门问答集锦:全面解析港澳院校报考常见疑惑!


