2025年,我市普通高校招生仍分为6月份的普通高校统一考试招生(以下简称统一高考)、3月份的高职分类考试招生。统一高考继续采用“3+1+2”模式,总分满分为750分,考试时间安排在6月7日—9日,考生志愿采取网上填报方式,安排在考试成绩公布后进行。现就相关内容解读如下——
一、我市2025年统一高考与往年相比有哪些主要变化?
(一)调整了体育类专业招生划线方式和录取排序方式。《实施办法》明确,从2025年起,体育类录取最低控制专业分数线不再区分本科、专科划线,只划一条线;本科、专科均按考生高考文化课成绩和我市专业统考成绩按比例合成的综合成绩进行排序录取。综合成绩计算规则与往年体育类本科综合成绩计算规则一致。
(二)调整了普通类部分批次的志愿设置。《实施办法》明确,普通类本科提前批A段、专科提前批,由原来的2个院校顺序志愿,调整为1个院校志愿并设置2次志愿征集;对无特殊要求且可实行平行志愿的高校专项计划,纳入普通类本科提前批B段实施志愿填报和录取,进一步降低志愿填报难度,保障考生录取机会。
二、我市2025年统一高考录取批次是怎么设置的?
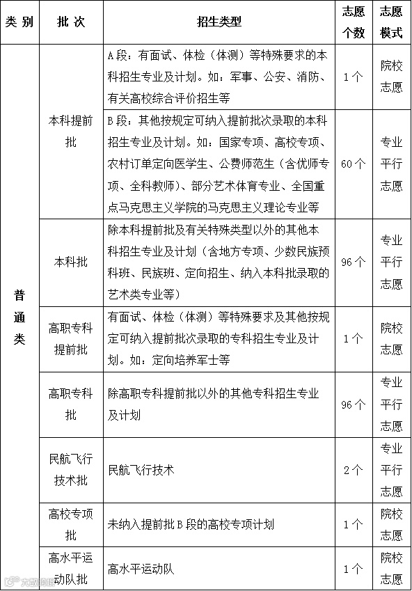
答:2025年,我市统一高考仍按照普通类、艺术类、体育类3个类别分别设置批次,各批次实行专业(类)平行志愿(以下简称,专业平行志愿)或院校顺序志愿。专业平行志愿以“1个专业(类)+1个学校”为1个志愿;院校顺序志愿以“1个学校+6个专业(类)”为1个志愿,并设置是否服从专业调剂选项。录取批次和志愿设置如下表:
三、我市2025年统一高考录取进程是如何安排的?
答:我市2025年统一高考录取工作安排在7月上旬至8月中旬进行。总体进程顺序为:艺术本科提前批;普通本科提前批A段;艺术本科批、体育本科批、普通本科提前批B段(同时段依序进行);普通本科批;普通高职专科提前批;艺术专科批、体育专科批(同时段依序进行);普通高职专科批。
高水平运动队、未纳入提前批B段的高校专项计划招生安排在招生高校普通计划所在批次前投档录取。保送生、体育单招、强基计划、香港高校独立招生、军飞、拔尖创新人才招生、民航飞行技术等安排在本科提前批A段前依序进行投档录取。残疾单招、消防单招等按照相关招生规定投档录取。
四、考生文化成绩(综合成绩)相同时,如何确定投档排序位次?
答:在投档录取过程中,如考生文化成绩(综合成绩)相同时,将按同分排序规则确定投档排序位次。
(一)普通类考生文化成绩相同时,依次比较语文数学总成绩、语文或数学中的单科最高成绩、外语单科成绩、首选科目成绩、再选科目单科最高成绩、再选科目单科次高成绩,由高到低排序。在本科提前批A段录取的军事院校,如文化成绩相同则依次比较语文、数学、英语单科成绩。
(二)艺术类考生综合成绩相同时,首先比较统一高考总成绩,若相同再按普通类同分排序规则依次比较,由高到低排序。
(三)体育类考生综合成绩相同时,首先比较统一高考总成绩,若相同再按普通类同分排序规则依次比较,由高到低排序。
五、2025年统一高考录取中哪些群体可以享受加分照顾?
答:有下列情形之一的考生,录取时将在考生统一高考总成绩的基础上增加一定分数投档,达到高校投档条件的,由高校决定是否录取。同一考生如符合多项增加分数投档条件时,只能取其中幅度最大的一项分值,不得累加。所有项目不得用于不安排分省分专业招生计划的招生项目。
(一)自主就业的退役士兵;归侨、华侨子女、归侨子女和台湾省籍(含台湾户籍考生),录取时可加5分投档。
(二)高中阶段在我市少数民族聚居地(含自治县、民族乡)具有三年完整户籍、学籍并在户籍所在区县中学连续三年实际就读的少数民族考生,录取时加10分(报考艺术、体育类加5分)投档;在服役期间荣立二等功(含)以上或战区(原大军区)以上单位授予荣誉称号的退役军人,录取时可加10分(报考艺术、体育类考生加5分)投档。
(三)烈士子女录取时加20分(报考艺术、体育类加10分)投档。
六、温馨提示。
(一)考生可以通过以下线上平台获取官方信息。线上可查询教育部“阳光高考”平台(gaokao.chsi.com.cn)、重庆市教育考试院门户网(www.cqksy.cn)、重庆招考信息网(www.cqzk.com.cn)、“重庆招考”微信公众号以及各招生高校官方网站。特别提醒考生和家长,在网上查询高校招生信息时,请认准“官方”标识,谨防山寨账号或假冒网站。线下可通过重庆市教育考试院编印的新高考系列丛书获取权威信息。如《2025招生计划汇编》可获取在渝招生高校招生计划;《2025填报志愿指南》可获取全面、权威高考信息及统计数据。
(二)考生填报志愿前,一定要准确掌握我市考试招生政策和高考志愿填报的相关要求,仔细阅读高校招生章程,清楚了解高校分专业招生计划、选考科目要求、办学地址、学费标准、录取特殊要求等信息。在志愿填报时,可利用“重庆市普通高考志愿填报辅助系统”,充分了解往年录取数据信息等,根据自己成绩及位次排名、身体条件(如身高、色盲色弱等)、外语语种、单科成绩等因素,合理填报志愿。志愿必须由考生本人亲自填报,学校、教师和家长等不得代填代报,更不得擅自修改。
点击关注,才能及时收到推送哦
![]()
来源:重庆教育

