近日,儿童生长发育领域迎来重磅消息——《儿童生长发育饮食与营养精准补充指南》正式发布。该《指南》由中国保健协会食品和营养安全专业委员会组织起草、中国商品学会发布,兼具权威性与专业性,国际标准分类号为11.020 。
《指南》由业内专业人士制定,明确了儿童营养精准补充的基本原则、评估方法、分龄饮食安排及补充策略,为 0-18 岁儿童构建起系统性的分龄营养精准补充体系。针对儿童不同生长阶段的特点与需求,指南更给出了可量化执行的解决方案,实用性极强。
尤为引人注目的是,《指南》首次将“生长因子(IGF-1 等)增敏剂”新兴营养补充剂纳入标准,并建议通过膳食补充剂实现IGF-1增敏效果,这一举措标志着儿童营养干预正式迈向精准化的全新阶段。
澳贝依作为全新一代IGF-1增敏剂,在这一进程中,正发挥着至关重要的引领作用,为儿童科学助长提供有力支持。
澳贝依(IGF-1增敏剂)获认可
开辟科学助长新路径
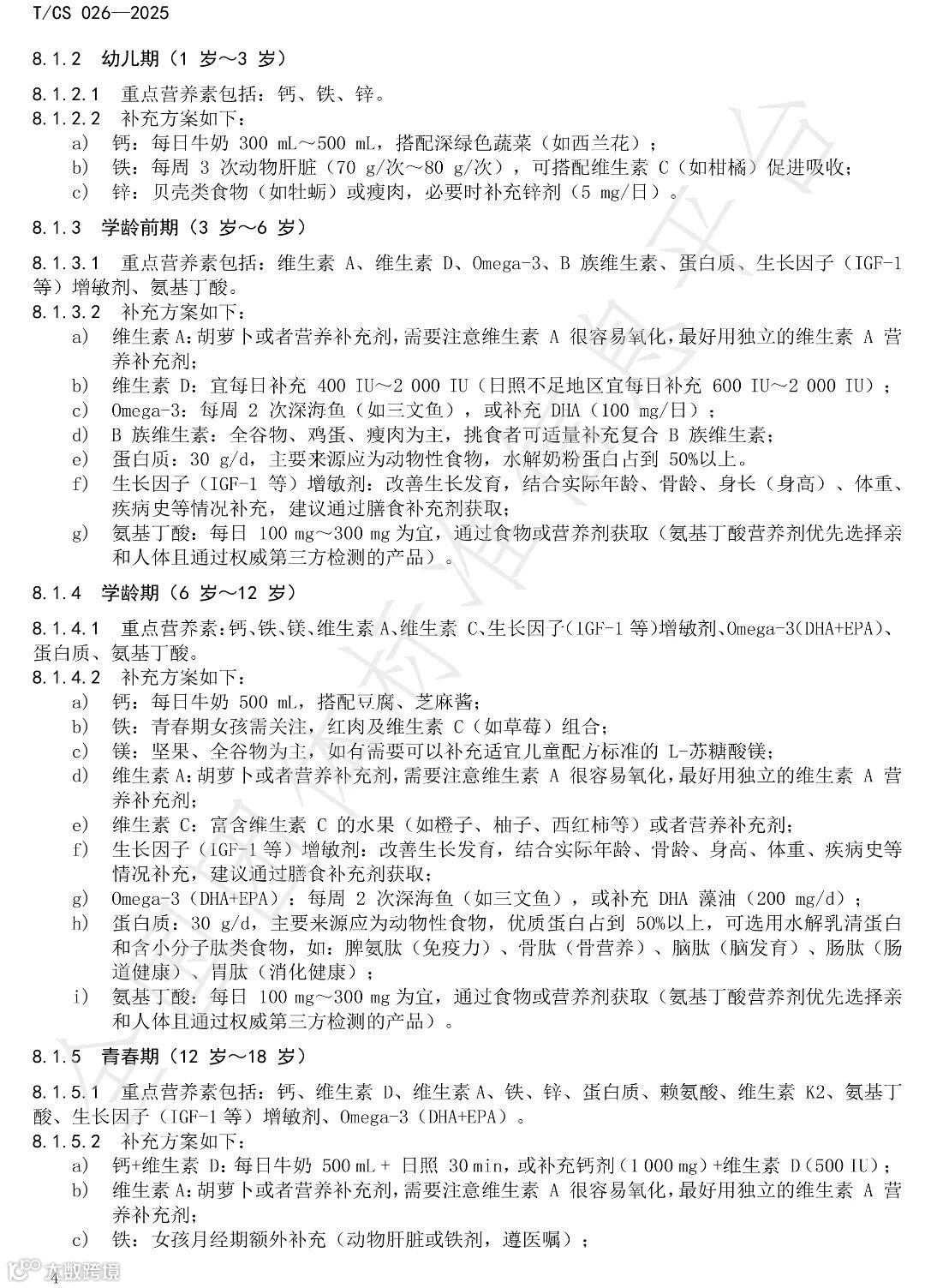
针对学龄前期(3 岁 - 6 岁)、学龄期(6 岁 - 12 岁)以及青春期(12 岁 - 18 岁)儿童,《指南》给出了涵盖各类营养素的精准补充方案,其中 IGF - 1 增敏剂赫然在列。
IGF - 1 增敏剂被纳入《指南》,充分表明该物质的作用机制经过了严格的科学评估,获得了业内的广泛认可。
在市场上众多产品中,澳贝依作为全新一代IGF-1增敏剂脱颖而出,成为该领域的佼佼者。
澳贝依的核心机制在于精准调节人体内源性 GH-IGF-1 轴通路敏感性。通过提升肝脏对 GH 的敏感性,促进 IGF -1 合成;同时提升骨骺生长板对 IGF-1 的敏感性,促进软骨细胞分裂增殖,全方位助力骨骺未闭合的儿童充分释放生长潜能。
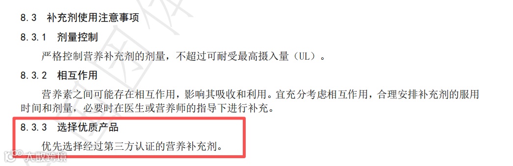
此外,《指南》还特别强调 “优先选择经过第三方认证的营养补充剂”。
澳贝依严格遵循这一标准,已通过大量权威机构的严苛检测。
澳贝依拥有新西兰原产地认证;通过RMP、HACCP认证,确保生产过程的规范与品质;并且通过全球知名权威检测机构 SGS 检测,全方位保障产品质量,让家长们放心无忧。
目前,根据临床指南,P3 以下的矮身材儿童,建议通过接受外源注射生长激素的干预促进身高增长,而广大 P3 以上的偏矮儿童却一直缺乏公认的临床解决方案。 IGF-1 增敏剂首次被纳入《指南》,澳贝依无疑为这类儿童提供了安全有效的科学追高新路径!

