重庆外语外事学院前身为四川外国语大学重庆南方翻译学院,创建于2001年,是经教育部批准设立的纳入国家普通高等教育招生计划、具有学士学位授予权的全日制民办普通本科高等学校。
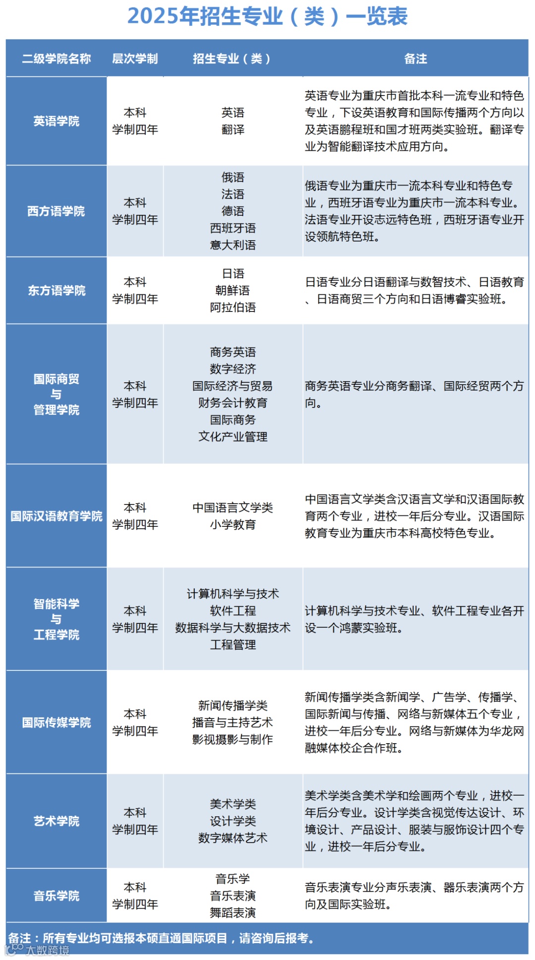
学校占地面积2000余亩,在校生24000余人,有渝北和綦江两个校区,校园环境幽美、空气清新、文化氛围浓厚。学校现设有英语学院、西方语学院、东方语学院、国际商贸与管理学院、国际汉语教育学院、智能科学与工程学院、国际传媒学院、艺术学院、音乐学院、博雅国际学院、马克思主义学院、继续教育学院、体育部等13个二级学院(部),开设43个本科专业,涉及文学、教育学、经济学、管理学、艺术学、工学等六大门类,面向全国30个省(自治区、直辖市)招生。
学校坚持国际化办学理念,不断拓展国际化办学渠道。目前,学校与国(境)外50余所高等院校建立了校际合作关系。学校与英国里士满大学和澳大利亚国王学院互为海外校区,积极开展中外联合培养、科研合作、师生互访等各种形式的国际合作与交流,国际化办学水平不断提升。
贵校以外语类专业为优势,办学特色鲜明,开设英语、俄语、法语、德语、西班牙语、意大利语、日语、朝鲜语等语种,是外语人才成长、成才、放飞梦想的摇篮。
让每一个学生都有出彩的机会
学校创新“外语+”人才培养模式,形成了外语类专业“外语+专业+技能”和非外语类专业“专业+外语+技能”的特色培养模式,致力于培养专业基础扎实、实践能力强、人文素养高,具有家国情怀、创新精神和国际视野的德智体美劳全面发展的高素质应用型人才。
博雅国际学院作为重庆外语外事学院推进国际化教育的归口部门,依托学校的语言优势,构建师生对外交流平台,致力于深化国际教育合作的广度与深度。学院提供多语种、多层次、多形式的国际交流项目,包括海外升学、访学交换、境外实习及寒暑假研学等,助力师生国际化发展。
为助力我校学子拓展国际视野与升学路径,学校开设“寰球培养计划”。该项目旨在通过分层次、一站式、全过程培养,全方位赋能学生语言能力提升、学术成绩优化和科研实践强化,实现冲刺世界一流名校和“国内本科+海外硕士”无缝衔接。
学校建校二十四年来,已累计为社会输送了6.3万余名毕业生。毕业生就业质量不断攀升,赴国(境)外留学、就业人数逐年递增,境外就业已经成为学校毕业生就业的亮点。在我校深入推动产教融合、校企合作,与企业共建“众创空间”“双创工作站”,以此为桥梁,紧密连接学校教学与企业实践,为学生提供更为广阔的创新创业舞台。
学校以促进毕业生充分就业、高质量就业为目标,建立了完善的就业服务体系,极力引导大学生创新创业,努力开拓境外就业市场,2024届毕业生境外就业33人,毕业生考取研究生147人,其中数十名毕业生考取国际知名大学和国内一流高校。
学校坚持国际化办学思路,积极构建全球育人体系,协同海外知名高校开展“寰球培养计划”,与美国、英国、澳大利亚、加拿大、俄罗斯、法国、西班牙、意大利、埃及、日本、韩国、泰国、马来西亚等国家50余所知名高校建立联合培养关系,开展本硕直通、短期交流、海外实践等项目。
备注:具体的招生专业以市教育考试院公布为准
贵校何种性质?
学校是经教育部批准设立的纳入国家普通高等教育招生计划、具有学士学位授予权的全日制普通本科高等学校,纳入国家计划内招生。
贵校地理位置和校园环境如何?
学校现有两个校区,其中渝北校区地处重庆两江新区,毗邻江北国际机场、重庆北站,通过迎宾大道和城市快速干道与市中心连接,学校附近有轨道交通9号线、10号线和多条公交线路,交通十分便捷;綦江校区坐落在重庆市一小时经济圈之南大门——綦江区文龙街道东部新城,环境优美、文化底蕴浓厚。我校按高标准建造,校园幽美,清静雅致,后勤服务完备先进,为师生提供一流的教学条件和舒适的学习环境。
贵校生活条件如何?
学校环境清幽,空气清新。学校食堂菜品丰富,能够满足学生不同口味的需求。学生宿舍设施完善,配有洗衣房、冷暖空调、热水器、高速宽带网。我校拥有标准运动场、室内体育馆,若干篮球场、网球场、羽毛球场、乒乓球室、形体房。图书馆藏书丰富、功能齐全,为学生学习、生活和成长成才创造了良好的环境和条件。
贵校大类招生政策如何?
学校2025年新闻传播学类、中国语言文学类、美术学类、设计学类专业实行大类招生,新生到校学习一年后,根据学校大类招生专业分流管理办法进行分流,给予学生更多的自主选择权。
贵2025级新生入读哪个校区?
2025级新生入读綦江校区的学院有:英语学院、西方语学院、东方语学院、国际商贸与管理学院、国际汉语教育学院;入读渝北校区的学院有:智能科学与工程学院、国际传媒学院、艺术学院、音乐学院。
贵校设置有哪些奖学金和资助政策?
学校奖学金设置有:国家奖学金(10000元/生/年)、国家励志奖学金(6000元/生/年)、校长奖学金(10000元/生/年)、致远奖学金(2000元/生/年)、筑梦奖学金(4000元/生/年)以及国际人才培养项目奖学金(5000-30000元/生)。
贵校毕业生就业情况如何?
学校建校二十四年来,已累计为社会输送了6.3万余名毕业生。毕业生就业质量不断攀升,赴国(境)外留学、就业人数逐年递增,境外就业已经成为学校毕业生就业的亮点。在我校深入推动产教融合、校企合作,与企业共建“众创空间”“双创工作站”,以此为桥梁,紧密连接学校教学与企业实践,为学生提供更为广阔的创新创业舞台。
贵校学生出国留学途径有哪些?
学校坚持国际化办学思路,整合海外优质教育资源,目前学校已经与美国、英国、加拿大、法国、德国、澳大利亚、西班牙、意大利、日本、泰国等国家的50余所高等院校建立了校际合作关系。我校有多个国际合作交流项目,学生均可选择本硕连读、本升硕、交换生、寒暑假短期研学等多种方式出国留学。
我校将参加6月25日、26日在重庆国际会议展览中心(南坪)举办的重庆市第二十一届普通高校招生咨询会,届时请同学们当面咨询。
联系我们
学校地址:
重庆市渝北区回兴街道龙石路18号(渝北校区)
重庆市綦江区文龙街道学府路1号(基江校区)
学校官网:www.cqifs.edu.cn
咨询电话:
(023)88791222
(023)88791333
(023)67138000
招生咨询官方QQ群:71106203
来源:重庆外语外事学院

