此前,教育部印发通知,对做好2026年普通高校部分特殊类型招生工作进行部署。据《2026年普通高等学校部分特殊类型招生基本要求》中的高校艺术类专业招生规定,高校要明确本年度招生专业及对考生参加所在地省级统考科类(子科类)要求,并及时向考生公布。报考艺术类专业的考生,应仔细阅读对照高校各专业与省级统考科类对应要求,并参加相应省级统考。
目前已有多所高校发布2026年高校艺术类本科招生专业与各省统考子科类对应要求,一起来看!
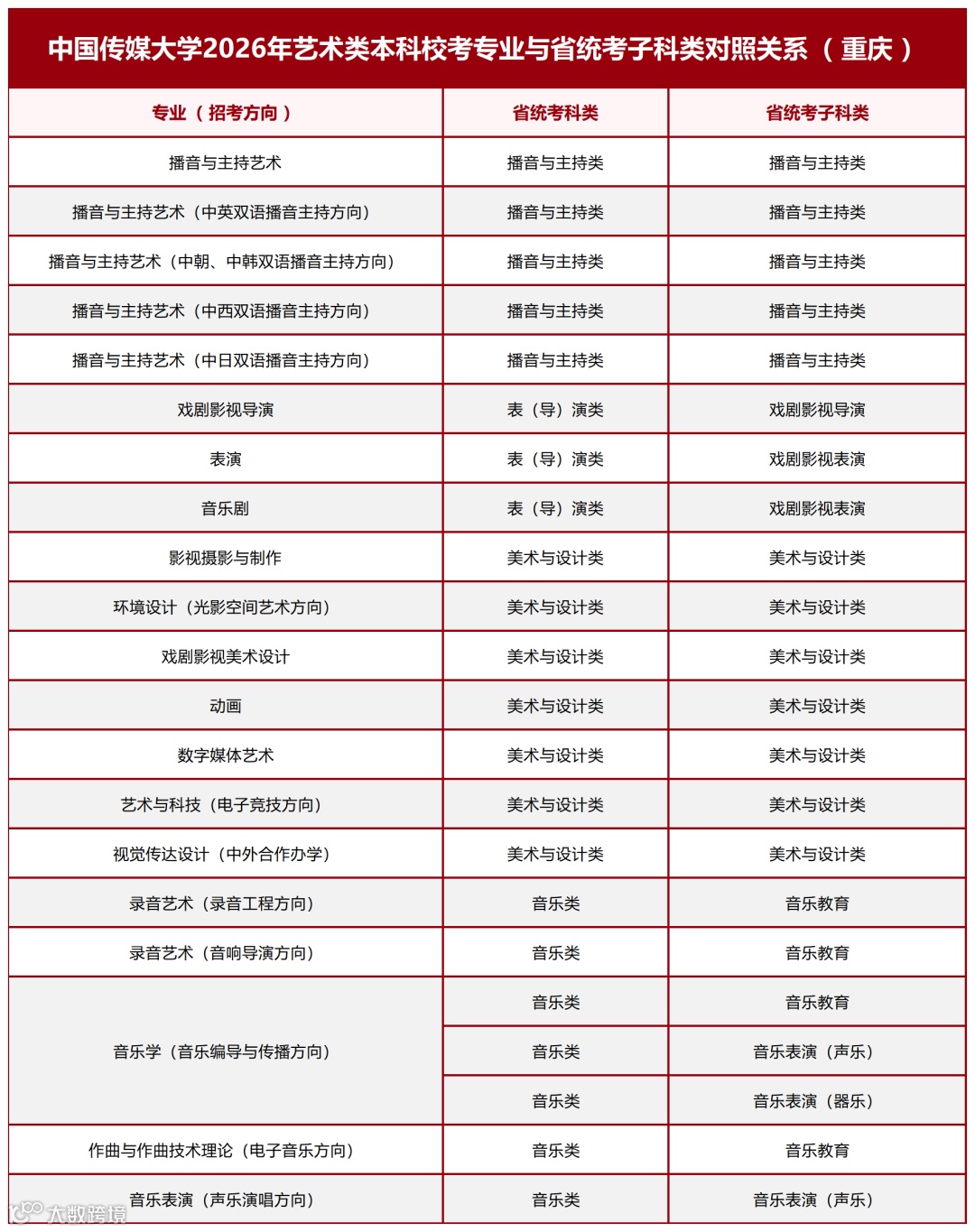
各高校招生专业与重庆统考子科目对应要求

| 招生高校 | 艺术类招生专业与各省统考子科类对照表 |
|---|---|
| 中国传媒大学 | 中国传媒大学2026年艺术类本科校考专业与省统考子科类对照关系 |
| 浙江传媒学院 | 浙江传媒学院2026年艺术类校考专业与省级统考子科类对照关系表 |
| 上海戏剧学院 | 上海戏剧学院2026年本科校考专业(招考方向)与各省级统考子科类对应表 |
| 中央戏剧学院 | 中央戏剧学院2026年本科招生专业考试各招考方向与省统考子科类对应表 |
| 中央美术学院 | 中央美术学院2026年本科招生校考专业(方向)省统考科类对应要求 |
| 四川美术学院 | 四川美术学院关于2026年本科招生专业、类别及省统考科类对应要求的公告 |
| 北京电影学院 | 北京电影学院2026年艺术类校考本科各招生专业(招考方向)与各省级艺术类统考子科类对应参照表 |
| 中国美术学院 | 中国美术学院2026年本科招生专业省统考科类对应要求 |
| 北京服装学院 | 北京服装学院2026年艺术类本科专业省级统考科类对照表 |
| 西安音乐学院 | 西安音乐学院2026年本科招生非校考专业和各省(区、市)统考子科类对照表 |
| 景德镇陶瓷大学 | 景德镇陶瓷大学关于2026年艺术类本科招生专业省统考科类对应要求的公告 |
| 沈阳音乐学院 | 沈阳音乐学院2026年本科招生校考专业和各省统考子科类对照表 |
| 武汉音乐学院 | 武汉音乐学院2026年普通本科校考招生专业和各省(市、自治区)统考子科类对照表 |
| 星海音乐学院 | 星海音乐学院2026年校考专业和各省统考子科类对照表 |
| 中央民族大学 | 中央民族大学2026年艺术类本科招生统考专业与各省统考子科类对照表 |
| 西安美术学院 | 西安美术学院2026年本科招生专业省统考科类对应要求 |
| 鲁迅美术学院 | 鲁迅美术学院2026年本科招生专业省统考科类对应要求 |
| 湖北美术学院 | 湖北美术学院2026年普通本科招生专业省统考科类对应要求 |
| 天津美术学院 | 天津美术学院2026年本科招生专业省统考科类对应要求 |
| 上海视觉艺术学院 | 上海视觉艺术学院2026年艺术类专业与各省统考子科类对照表 |
| 南京艺术学院 | 南京艺术学院2026年艺术类本科校考专业与省级统考子科类对照表 |
| 新疆艺术学院 | 新疆艺术学院2026年艺术类本科校考专业与省级统考子科类对照关系表 |
| 广西艺术学院 | 广西艺术学院关于公布2026年艺术类校考专业与各省统考子科类对照的通知 |
相关信息陆续更新中
详细内容点击阅读原文查看
点击关注,才能及时收到推送哦
![]()

