
很多经销商由于没有很好的掌握联盟模式需要的确切时间,在实际操作过程中对活动时间持续的长短无法很好把握。由于在联盟活动操作过程中,需要邀约意向客户,因此时间不宜过长,太长了员工会很疲惫,没有激情,邀约效果就会打折扣,因此客户邀约的时间大概在一个星期左右。


1、分组开晚会,总结客户邀约情况
在整个流程中,都要求不同的组进行晚会,晚会的目的是为了总结在客户邀约的过程中遇到的问题及对客户邀约情况进行跟踪,客户邀约好的团队和个人要进行奖励,客户邀约差的组要进行惩罚,这样才能确保活动能更好的执行,很多经销商在执行过程中是按照这个时间进行推进,可往往在一些执行的细节环节打折扣,这样就导致联盟的效果不是很理想,从而导致部分经销商怀疑联盟模式有问题。
2、经常举行小聚会,活动结束后及时开庆功大会
在联盟操作过程中,团队的凝聚力非常重要,因此团队活动开展过程中要经常性举行些小型的聚会,加强团队成员之间的联系和沟通交流,同时在团队中营造良好的良性竞争氛围也尤为重要,在活动结束之后,要及时进行活动的庆功大会,对团队的表现优秀的个人和团队要及时进行表彰。很多联盟做完活动之后,过了一个星期才开展庆功会,这样往往人员的激情和积极性已经消退了,相应的效果就会衰减。经常有经销商反馈说联盟合作了很多次,可是效果却越来越差,其中这个因素有一部分原因。
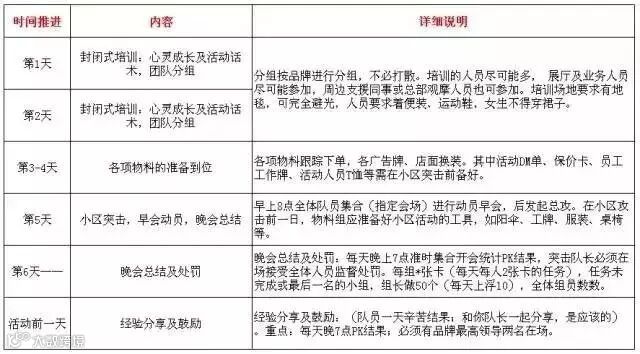
3、所有行动按推进表统一推进,无条件服从
在联盟操作过程中,由于参与品牌较多,人员较多,在管理上有一定难度,因此很多执行的细节要做好时间进度推进表,所有的行动都必须是按照规定的时间统一进行推进,所有的工作参与的人员必须无条件的服从和听从相关人员的指挥。不同的执行阶段有不同的工作侧重点,下表对每个环节需要执行的内容和具体的细节进行了详细的说明,一旦讨论决定之后,不能有太多个人的想法去影响执行,一切行动要按照要求去执行,这样执行才会更彻底,才能确保活动真正的落实到位。
在活动的落地时,很多经销商一到现场就慌了阵脚,不知道自己需要做什么,那些细节要关注,前面准备很充分,在活动现场迷失了方向,也会导致整个活动达不到自己的预期,因此在现在落地之前,要明确以下几个事情:


1、主持人需要与厂方代表现场互动,体现真实感。三方代表放价说辞需有鼓动性,让人觉得优惠力度明显。
2、活动现场各个品牌需设展位,让消费者更加直观感受产品。
3、活动现场单独成立财务小组,统一收银。收银区尽可能空出排队区,安排专人维护排队秩序。
4、邀请周围城市的销售精英来帮忙及学习。
5、现场人员分工要明确。
6、现场接待客人注意统一说辞,不详细介绍产品,只推荐优惠的机会,鼓动客人及时下定。
联盟活动成功的前提是有充足的客源,因此客户的征集是联盟非常重要的一项工作,在日益激烈的竞争环境下,客户邀约的难度越来越大,要想能邀约到更多的客户,就必须有系统化的客户邀约管理模块进行管理,客户邀约过于松散,活动一定很难达到预期的目标。
通常情况下,会对客户的来源进行细分到不同的渠道,不同的渠道安排人员进行邀约,不同的渠道设定相对应的客户邀约目标,选定对应的负责人进行统一管理。建议每队负责人选定品牌老总担任,能够提升客户邀约的执行效果。每天需要对客户情况进行总结,及时兑现相关的激励。
各品牌分工职责;全力以赴;活动进行一周后在指定会场开中期会议。各品牌老总及各队组员——全体研讨会(没有完成基本任务或者倒数第一名的品牌总经理50个俯卧撑(男);10个起蹲(女)。
任何促销活动都是需要经费的,那么联盟打算做活动时,必须在活动执行之前先把活动的经费收齐。不要等到活动执行过程,需要用钱才开始筹集,这样耽误时间,同时会产生一些矛盾,影响执行的效果,因此活动开始前要把相关的费用进行核算,每个品牌需要交的金额,以及费用大概的投入方向要有说明。

1、本次活动总经费暂定每家___万元整(如多出费用再平摊)。在__月 __日之前打款到联盟财务账户,未打款视为放弃参于活动权利。
2、小区经费联盟支持___元(餐费,公关,交通、广告),可以无限增加费用;增加费用由各队长自行承担。
3、所有品牌的广告牌必须全部共享,更换画面费用从联盟费用支出。
在活动过程有相关的原则也要提前进行说明,比如联盟品牌有XX衣柜、可能联盟要求XX只能橱柜参与,如果没有做明确的规定,在活动执行过程中,不排除各自都有私心,难免会产生一些不必要的麻烦,事先制定好原则,就算有人违反了,按规定进行相应的处罚,也不会引起纠纷。
活动期间(__月__日到__月__日)各品牌门店、小区、活动现场只能销售主营产品(如:欧派橱柜只能销售橱柜、东鹏只能销售瓷砖、大自然只能销售地板、),如有违反,不管任何理由!一律按3000元/单进行处罚,罚金判给被抢单方由联盟财务收缴支付。先上交秘书处再转交被抢单方。
活动过程中人员的积极性也非常重要,因此在活动中要设定相应的激励来调动人员的积极性,下面的激励方案只是作为一个参考:
1、每张卡售价20元,每卖出一张卡并客户到现场,奖励15元奖金,上不封顶。
2、现场你所卖卡的客户成功签单,该客户每签一家品牌,奖励50元。8家最高拿400元。
3、每天在晚7点记录卖卡数量及名次2个内容:小区、销售店。
●销售店:每张卡计1分
店面卖卡最高得分品牌——奖励该品牌5000元
●小区:每张卡计2分
小区卖卡最高分团队——奖励每人一个平板电脑一个)
●全部组员卖卡第一名的个人奖励手机一部。
4、所有奖励要求:保价卡卖出后,该持卡客户到落地现场签单下定方可计算成绩。
为了确保活动更加彻底的落地,笔者在执行活动过程中经常会遇到一些品牌或个人销售假卡,给活动带来极不利的影响,因此相关规则也要事先制定好。
1、一旦发现卖卡作弊者,罚品牌老总俯卧撑100个,罚款10000元。
2、卖卡数量(以到会场为准)倒数第一的品牌,惩罚现金10000元。
3、以上罚款作为7天后的庆功赞助费。
4、本次活动责任人:总指挥及副总指挥全程管理执行,各品牌老总在活动启动后无条件服从。(因规模大中期不好再做调整)。
以上七个部分就是一场联盟活动执行好需要注意的方面,联盟活动开始之前务必要所有参与品牌对每个部分都认同,认同之后务必签好字,活动执行责任人,就按照整个要求推进执行,相信这样执行到位,联盟活动一定能取得优异的业绩。
合作咨询:400-8071788
官网:www.zdteam.cn
QQ交流群 | 106589016
支点君私人微信号 | 673867676,欢迎勾搭

来源:网络整理

