关注↑↑↑回复「简历」送你6份精美简历模板
以下发布信息若有不实,欢迎在后台留言反映
切记:本平台不收取任何费用,收费都是骗子
重庆市江津区远达市政工程有限公司
为提高重庆市江津区远达市政工程有限公司(以下简称“远达公司”)专业技术能力和管理水平,现面向社会公开招聘工作人员5人。
招聘详情
一、招聘原则
(一)坚持“公开、公平、竞争、择优”的原则;
(二)坚持注重实绩,德才兼备的原则。
二、招聘岗位及条件
(一)招聘岗位和招聘人数
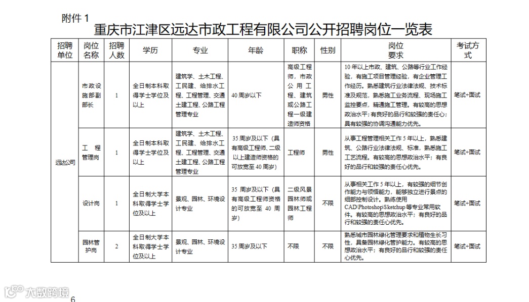
本次公开招聘岗位共5个,岗位条件及要求详见下图

(二)基本条件
1.具有中华人民共和国国籍。
2.遵守中华人民共和国宪法、法律、法规。
3.遵守纪律、品行端正,具备良好的职业道德,无违法违纪犯罪记录。
4.具有正常履行岗位职责的身体条件。
5.有下列情况之一的不列入招聘范围:
(1)有《中华人民共和国公司法》第一百四十六条所列情形之一的。
《中华人民共和国公司法》第一百四十六条:
①无民事行为能力或者限制民事行为能力;②因贪污、贿赂、侵占财产、挪用财产或者破坏社会主义市场经济秩序,被判处刑罚,执行期满未逾五年,或者因犯罪被剥夺政治权利,执行期满未逾五年;③担任破产清算的公司、企业的董事或者厂长、经理,对该公司、企业的破产负有个人责任的,自该公司、企业破产清算完结之日起未逾三年;④担任因违法被吊销营业执照、责令关闭的公司、企业的法定代表人,并负有个人责任的,自该公司、企业被吊销营业执照之日起未逾三年;⑤个人所负数额较大的债务到期未清偿。
(2)因个人原因,导致企业经营管理不善,发生安全、质量等重大责任事故,或出现严重亏损,造成国有或集体资产严重流失和重大经济损失的;个人在企业经营管理活动中有弄虚作假的。
(3)正在接受司法机关立案侦查、纪检监察机关立案审查的。
(4)受处分期间或者还在影响期限内的。
(5)受过刑事处罚和行政拘留的。
(6)国家法律法规、党纪政纪和有关政策另有规定不能担任企业管理人员职务的。
(7)其他不适宜报考的。
(三)岗位条件
1.年龄原则上不超过35岁;
2.学历原则上为全日制大学本科及以上;
3.具有中级及以上专业技术职称的年龄可放宽到不超过40岁;
4.招聘岗位与专业需对口,做到人岗相符。
三、报名及录用程序
(一)报名
1.报名时间:2022年11月11日至11月21日(7个工作日)。
2.报名方式:现场报名。
将纸质资料报至重庆市江津区远达市政工程有限公司综合部,地址:重庆市江津区滨江中路41幢。并将报名资料电子档发送至邮箱263672619@qq.com。
联系方式:徐老师13658472864
3.报名资料:①公开招聘人员报名表,并附近期免冠登记照。②身份证和学历、学位证书、资格证书原件及复印件,原件查验后退还。③工作经验证明材料,应聘人员须提供养老保险缴费凭证或工资发放表等有效凭证,以及聘用(劳动)合同或所在单位出具的从事本专业工作的岗位证明或任职文件原件或复印件。
(二)资格审查
根据招聘岗位要求,对应聘者提交的报名信息资料进行比对初审。审查通过的,将电话通知应聘人员进行考试。凡发现报考人员与聘用条件不符或提供虚假材料的,即取消资格。
(三)考试
考试方式为笔试+面试,通过资格审查的报考者持本人身份证参加考试,具体时间地点另行通知。
考试成绩=笔试成绩*40%+面试成绩*60%(四舍五入后保留小数点后两位)。根据笔试成绩从高到低,按岗位拟招聘人数1:2的比例确定进入面试人选,比例不足的按参加笔试实际人数确定,若实际参加面试人数等于或少于岗位拟招聘人数,面试合格线为70分。
应疫情防控要求,考生须佩戴好口罩凭渝康码绿码进入考场,并接受体温检测。
(四)考察
根据考试成绩确定被考察人员,由远达公司组织考察组对拟聘用人员相关情况进行政审和考察。
(五)体检
符合条件的人选,通知到指定医院体检,由医院出具体检证明,并提供新冠疫苗接种证明。凡在体检中弄虚作假或者隐瞒真实情况的,不予录用或取消录用。
(六)集体研究
根据考试、考察、体检情况,拟聘用人员由远达公司党组织研究后报滨江集团党委审批。
(七)公示
在公示栏公示5个工作日。公示内容包括招聘单位名称、拟聘岗位以及拟聘人员基本情况。
(八)录用
公示结果无异议的,拟聘人员原则上应于公示期满后1个月内提供办理聘用手续所需的材料,远达公司与拟聘人员签订相应岗位劳动合同(试用期及试用期待遇按照《劳动法》等相关法律法规和制度执行)
四、薪酬待遇
按公司相关制度执行。
五、其他事项
1.年龄、工作经验等要求计算到报名截止日,工作经历(经验)年限按足年足月累计。
2.岗位资格条件要求的学历(位),且均为岗位所要求的专业对应的学历或以上学历。
3.拟聘用人员实行试用期,试用期包括在劳动合同期限内,试用期满考核不合格的予以解聘。
4.严格落实回避政策。凡应聘人员为招聘单位负责人配偶、父母,配偶的父母,子女及其配偶,兄弟姐妹及其配偶、子女,配偶的兄弟姐妹等亲属的,不得应聘该单位人事、财务审计和纪检岗位,以及有直接上下级领导关系的岗位。招聘单位负责人和招聘工作人员在办理人员招聘事项时,涉及与本人有上述亲属关系或者其他情形可能影响招聘公正的,应当主动申请回避。
5.对应聘者资格审核贯穿招聘全程,一经发现应聘人员不符合简章规定或不符合招聘岗位资格条件或提供虚假信息(含证明材料等),立即取消聘用资格或解除聘用合同。
更多岗位点击下方小程序噢!
若有侵权,请联系删除
商业合作请在本公众号回复:合作


