关注↑↑↑回复「简历」送你6份精美简历模板
以下发布信息若有不实,欢迎在后台留言反映
切记:本平台不收取任何费用,收费都是骗子
为了顺利推进街道各项工作,街道决定面向社会公开招聘7名公益性岗位人员。
坚持公开、平等、竞争、择优的原则,采取笔试和面试相结合的方式进行。
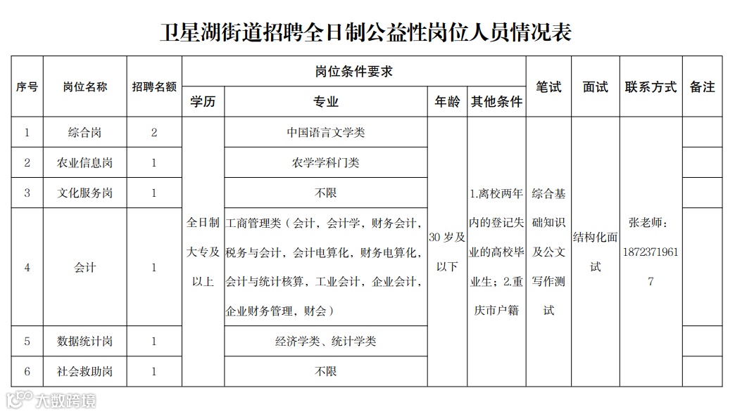
本次招聘全日制公益性岗位人员7名,详见《卫星湖街道招聘全日制公益性岗位人员情况表》(附件)

(点击查看大图)
1.具有中华人民共和国国籍。
2.遵守中华人民共和国宪法和法律。
3.符合岗位所需的其他条件。
4.具有一定的写作能力、较好的语言表达能力和沟通交流能力。
5.身体健康,五官端正、无纹身,有正常履行工作职责的身体条件。
6.遵纪守法,具有良好的政治素质和道德品行,无不良记录。
7.爱岗敬业,责任心强,能保守工作秘密,服从安排,听从指挥。
以下人员不能参与应聘:
1.正在受司法机关立案侦查、纪检监察机关立案调查的,正在党纪、政纪处分期内的或受过刑事处罚的人员;
2.曾被开除公职的人员;
3.违反信访条例规定,参与非访、集访的人员。
本次招聘采用劳务派遣用工形式,由派遣单位重庆市中永渝蓉人力资源管理(重庆)有限公司与劳动者签订劳动合同。
本次招聘包括笔试和面试,由永川区卫星湖街道办事处负责招聘工作,按照报名、笔试、面试、体检、考察等步骤进行。
(一)报名
1.报名时间:2023年3月6日至3月7日(工作日9:00-12:00,14:00-17:00)。
2.报名地点:卫星湖街道办事处303办公室(联系人:张老师:)。报名时需带本人学历证书、身份证、户口簿原件及复印件,近期1寸正面免冠同底照片1张,并填写《永川区卫星湖街道办事处招聘报名登记表》。本次报考不收费。
3.重庆市永川区卫星湖街道办事处依据岗位设置对报名人员进行报名资格审查。
(二)笔试
1.笔试满分100分,采用闭卷笔答方式。笔试内容包括综合基础知识和公文写作。
2.笔试时间暂定于2023年3月10日(星期五)上午10点,地点在卫星湖街道办事处206会议室。笔试时间如有调整,将另行通知,请考生及时关注短信通知。
3.笔试后进入面试环节规则:
(1)在笔试中有缺考或零分的,不得进入面试环节。
(2)进入面试的人选,按照面试人数与招聘岗位名额3:1比例,根据笔试成绩,从高到低依次确定。若最后一名进入面试环节人选的笔试成绩相同,则并列进入。
(3)确定进入面试人选达不到预定比例的,最低可按2:1竞争比例开展面试;竞争比例达不到2:1的,相应递减招聘名额;招聘名额无法递减的,取消该岗位招聘。
4.笔试成绩等事项公布
笔试成绩将在重庆市永川区卫星湖街道公示栏进行公示,进入面试人员将通过短信和电话通知。
(三)面试
由卫星湖街道办事处确定面试入围名单和面试时间,面试主要考察应聘者语言表达能力和综合应变能力。
1.面试时间地点:面试具体时间及地点在公布笔试成绩时一并公布。时间如有调整,将另行通知,请考生及时接听电话和关注短信。
未按规定时间到指定地点参加面试的考生,取消面试资格。
2.面试组织实施
面试由重庆市永川区卫星湖街道办事处组织实施。
面试以结构化方式进行,分值100分,时间不少于10分钟。面试当天,因应聘人员弃考等原因,导致竞争比例达不到2:1的,可放宽开考比例。放宽开考比例的面试人员,其面试成绩不得低于70分,方可进入后续环节。
(四)考试总成绩计算规则
总成绩=笔试成绩×40%+面试成绩×60%
总成绩采取百分制计算,四舍五入后精确到小数点后两位数。
面试结束后,总成绩、进入体检人员名单于本次招聘工作结束后3个工作日内在重庆市永川区卫星湖街道公示栏公布。
(五)体检及考察
用人单位根据应聘人员个人综合情况研究决定进入体检人选,体检工作由劳务派遣单位重庆市中永渝蓉人力资源管理(重庆)有限公司组织。在指定医院体检合格的,作为聘用的基本条件。
重庆市永川区卫星湖街道办事处对体检合格者进行考察。若有考察不合格者,按总成绩依次等额递补进入考察。
(六)公示聘用
对考察合格者进行为期5天的公示,对公示无异议人员进行聘用。
考试体检考察合格者,由派遣单位重庆市中永渝蓉人力资源管理(重庆)有限公司与劳动者签订劳动合同。每月基本工资2100元(含个人徼纳五险部分),用人单位为其交纳五险。合同期限一年一签,根据工作需要和本人工作情况由双方约定是否续签。
本简章由重庆市永川卫星湖街道办事处负责解释。
附件:
卫星湖街道招聘全日制公益性岗位人员情况表
重庆市永川区卫星湖街道办事处
2023年3月1日
点击文末【阅读原文】查看原公告及附件
更多岗位点击下方小程序噢!
若有侵权,请联系删除
商业合作请在本公众号回复:合作


