关注↑↑↑回复「简历」送你6份精美简历模板
以下发布信息若有不实,欢迎在后台留言反映
切记:本平台不收取任何费用,收费都是骗子
重庆飞驶特人力资源管理有限公司
派往重庆邮电大学工作人员启事
重庆邮电大学是国家布点设立并重点建设的邮电高校之一,是工业和信息化部与重庆市共建的一所特色鲜明、优势突出,在信息通信领域具有重要影响的高水平教学研究型大学。学校地处于重庆主城南山风景区内,坐落在森林公园环抱之中。学校占地3800亩,校舍建筑面积68万余平方米。学校现有教职员工2100余人,其中高级职称870余人。学校在校学生2.7万余人,其中博士研究生和硕士研究生5800余人。
(一)基本条件
1.遵守国家宪法和法律,政治思想素质好,立场坚定,未受过党纪政纪处分或刑事处罚,个人信用良好;热爱教育事业,依法依规办事,遵守校规校纪,自觉维护学校声誉和利益;具有良好的职业道德和团结协作意识,具有较强的责任心和服务意识;具有较好的学习能力和执行力,工作严谨细致认真,作风正派,身心健康,服从调配,按照岗位职责开展工作。
2.具有相应学历,或经重庆邮电大学认定的与岗位要求一致的专业技术资格,或具有重庆邮电大学规定的对应岗位国家职业资格相应级别证书。
3.首次派遣到重庆邮电大学工作时,原则上男性年龄不超过50岁,女性年龄不超过40岁。
4.被劳务派遣者,应与用工部门无直系亲属关系。
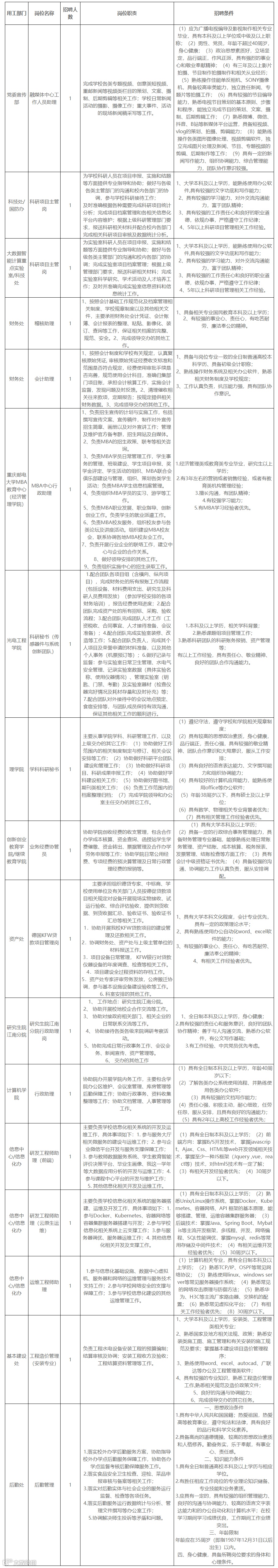
(二)岗位职责及招聘条件

(点击查看大图)
1.用工形式
重庆飞驶特人力资源管理有限公司劳务派遣至重庆邮电大学
2.工作地点
重庆邮电大学(重庆市南岸区南山街道崇文路2号)
3.工作时间
国家规定的法定休假日之外的所有工作日,为被派遣劳动者在学校的正常工作日。作息时间按重庆邮电大学及其用工部门的要求执行。
4.薪酬待遇
每月工资标准面议,并按规定购买五险。
1.应聘者请于2023年3月31号日下午5:00之前将word文档的个人简历通过电子邮件的方式发送至459315399@qq.com,个人简历电子文档请以“派遣重邮+用工部门+岗位名称+姓名.docx”形式命名。
特别提醒:个人简历必须包括:个人基本信息、从初中开始的教育经历、所有工作或实践经历、技能和工作经验自述、学历学位和国家职业资格技能等资格证明材料、主要获奖情况与主要成果等材料、希望月工资标准等信息。个人简历具体内容详见附件“简历(参考模板).docx”文档。
2.初审合格者,通过电话或邮件方式通知参加面试,并在用工部门指导下填写《重庆邮电大学劳务派遣用工人员申请表》。面试时,请应聘者携带身份证和招聘条件中规定的相关证明等纸质材料。
3.联系方式
重庆飞驶特公司:023-88721521 秦老师
扫码查看附件:

附件:
简历(参考模板).docx
更多岗位点击下方小程序噢!
若有侵权,请联系删除
商业合作请在本公众号回复:合作


